
| Appraised Value | Assessed Value | |
| Building Value | $ 623,700 | $ 623,700 |
| Extra Features | $ 68,600 | $ 68,600 |
| Outbuildings | $ 5,600 | $ 5,600 |
| Land Value | $ 266,800 | $ 266,800 |
| Totals | $ 964,700 | $ 964,700 |
| 2026
Barnstable FD Tax (Residential) $ 2,710.81 Community Preservation Act Tax $ 140.74 Town Tax (Residential) $ 4,691.41 Total: $ 7,542.96 |
2025
Barnstable FD Tax (Residential) $ 2,021.01 Community Preservation Act Tax $ 134.27 Town Tax (Residential) $ 4,475.66 Total: $ 6,630.94 |
| Residential Exemption Received= $274,787 |
Residential Exemption Received= $233,792 |
| Owner: | Sale Date | Book/Page: | Sale Price: |
| POIRIER, ROLAND A JR & FRANCES W | 2015-05-01 | C206121/0 | $520000 |
| FULLER, ALVAN & STEVEN & ROGOZENSKI, | 2013-06-25 | #D1224520/0 | $0 |
| FULLER, ALVAN & ROGOZENSKI, JUDITH A TRS | 2013-06-25 | #D1224519/0 | $0 |
| FULLER, JOAN M & ALVAN T & ROGOZENSKI, J | 2009-06-18 | C188821/0 | $100 |
| FULLER, JOAN M | 1994-01-15 | C132759/0 | $100 |
| FULLER, ALVAN T & JOAN M | 1990-01-15 | C119635/0 | $79900 |
| MCABEE, FILMORE W & ROBERTSON, JAMES TRS | 1989-03-28 | C117139/0 | $1 |
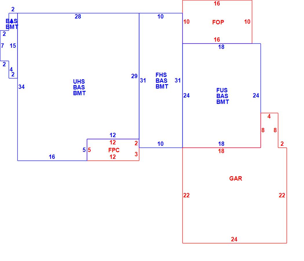
| As Built Cards:Click card # to view: | Card #1 | |

| B2N | Barn-any 2nd story area | FPC | Open Porch Concrete Floor | REF | Reference Only |
| BAS | First Floor, Living Area | FTS | Third Story Living Area (Finished) | SOL | Solarium |
| BMT | Basement Area (Unfinished) | FUS | Second Story Living Area (Finished) | SPE | Pool Enclosure |
| BRN | Barn | GAR | Garage | TQS | Three Quarters Story (Finished) |
| CAN | Canopy | GAZ | Gazebo | UAT | Attic Area (Unfinished) |
| CLP | Loading Platform | GRN | Greenhouse | UHS | Half Story (Unfinished) |
| FAT | Attic Area (Finished) | GXT | Garage Extension Front | UST | Utility Area (Unfinished) |
| FCP | Carport | KEN | Kennel | UTQ | Three Quarters Story (Unfinished) |
| FEP | Enclosed Porch | MZ1 | Mezzanine, Unfinished | UUA | Unfinished Utility Attic |
| FHS | Half Story (Finished) | PRG | Pergola | UUS | Full Upper 2nd Story (Unfinished) |
| FOP | Open or Screened in Porch | PRT | Portico | WDK | Wood Deck |
| PTO | Patio | ||||
Building |
Details |
Land |
|||
| Building value | $ 623,700 | Bedrooms | 3 Bedrooms | USE CODE | 1010 |
| Replacement Cost | $700,754 | Bathrooms | 2 Full-1 Half | Lot Size (Acres) | 0.62 |
| Model | Residential | Total Rooms | 7 Rooms | Appraised Value | $ 266,800 |
| Style | Modern/Contemp | Heat Fuel | Gas | Assessed Value | $ 266,800 |
| Grade | Average Plus | Heat Type | Hot Water | ||
| Year Built | 1991 | AC Type | Central | ||
| Effective depreciation | 11 | Interior Floors | CarpetHardwood | ||
| Stories | 2 Stories | Interior Walls | Plastered | ||
| Living Area sq/ft | 2,265 | Exterior Walls | Wood Shingle | ||
| Gross Area sq/ft | 5,770 | Roof Structure | Gable/Hip | ||
| Roof Cover | Asph/F Gls/Cmp | ||||
| Code | Description | Units/SQ ft | Appraised Value | Assessed Value |
| FPL1 | Fireplace 1 story | 1 | $ 4,500 | $ 4,500 |
| FOP | Open Porch-roof-ceiling | 160 | $ 6,800 | $ 6,800 |
| GAR | Attached Garage | 560 | $ 17,800 | $ 17,800 |
| BMT | Basement-Unfinished | 1678 | $ 34,400 | $ 34,400 |
| FOPC | Open Prch-roof, ceiling | 60 | $ 2,900 | $ 2,900 |
| GEN | Emergency Generator | 1 | $ 5,600 | $ 5,600 |
| FPLG | Gas Fireplace-Direct Vent | 1 | $ 2,200 | $ 2,200 |