
| Appraised Value | Assessed Value | |
| Building Value | $ 309,300 | $ 309,300 |
| Extra Features | $ 40,000 | $ 40,000 |
| Outbuildings | $ 23,700 | $ 23,700 |
| Land Value | $ 405,500 | $ 405,500 |
| Totals | $ 778,500 | $ 778,500 |
| 2026
Barnstable FD Tax (Residential) $ 2,187.59 Community Preservation Act Tax $ 158.81 Town Tax (Residential) $ 5,293.80 Total: $ 7,640.20 |
2025
Barnstable FD Tax (Commercial) $ 0 Barnstable FD Tax (Residential) $ 2,026.07 Community Preservation Act Tax $ 183.40 Town Tax (Commercial) $ 0 Town Tax (Residential) $ 6,113.45 Total: $ 8,322.92 |
| Owner: | Sale Date | Book/Page: | Sale Price: |
| DESISTO, PETER FRANCES & JANE MARIE | 2021-11-30 | 34705/289 | $680000 |
| GERRIER, ROBERT P TR | 2020-07-02 | 33039/0302 | $10 |
| GERRIER, ROBERT | 2017-11-15 | 30897/0173 | $10 |
| GERRIER, ROBERT & MARIE | 1992-09-15 | 8187/0126 | $152000 |
| CRELLIN, DAVID W & BARBARA | 1989-08-15 | 6846/0063 | $172500 |
| PARRETTIE, MARY Y | 1989-08-15 | 6846/0061 | $1 |
| PARRETTIE, MARY Y | 1984-08-15 | 4234/0173 | $0 |
AsBuilt Card N/A

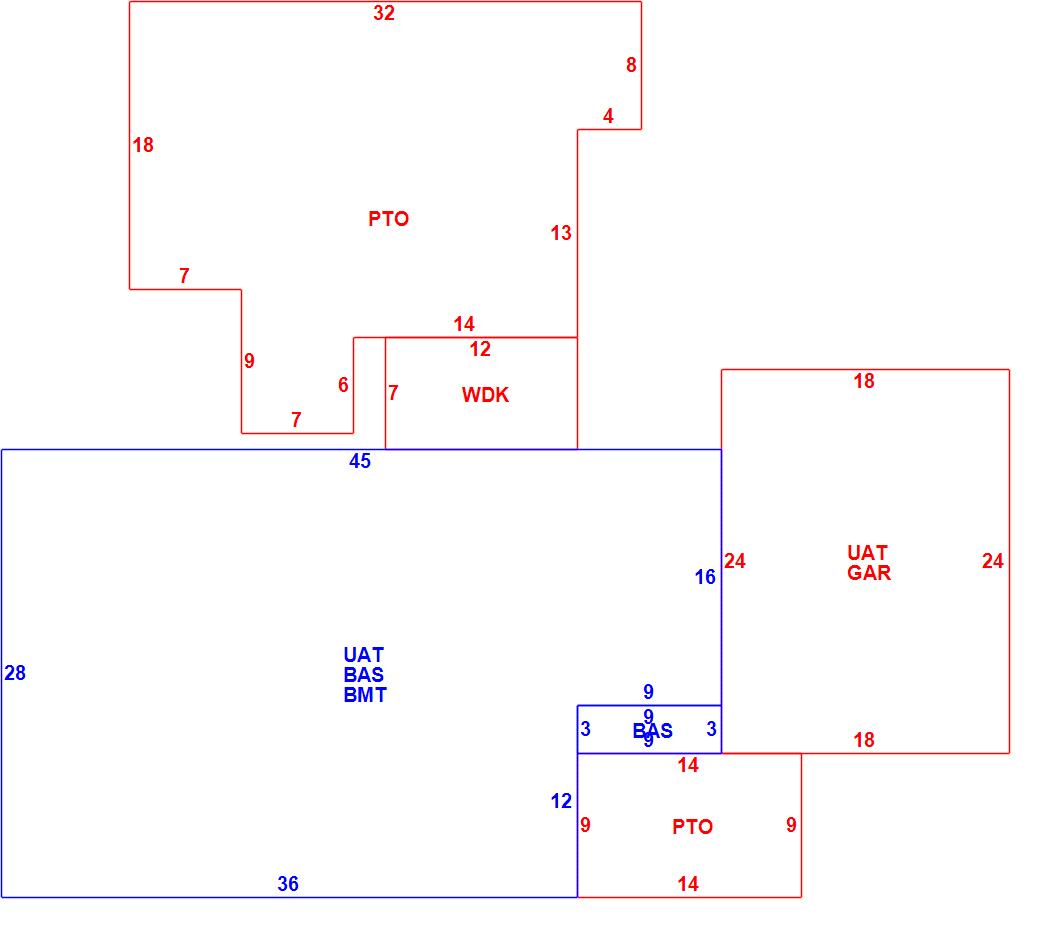
| B2N | Barn-any 2nd story area | FPC | Open Porch Concrete Floor | REF | Reference Only |
| BAS | First Floor, Living Area | FTS | Third Story Living Area (Finished) | SOL | Solarium |
| BMT | Basement Area (Unfinished) | FUS | Second Story Living Area (Finished) | SPE | Pool Enclosure |
| BRN | Barn | GAR | Garage | TQS | Three Quarters Story (Finished) |
| CAN | Canopy | GAZ | Gazebo | UAT | Attic Area (Unfinished) |
| CLP | Loading Platform | GRN | Greenhouse | UHS | Half Story (Unfinished) |
| FAT | Attic Area (Finished) | GXT | Garage Extension Front | UST | Utility Area (Unfinished) |
| FCP | Carport | KEN | Kennel | UTQ | Three Quarters Story (Unfinished) |
| FEP | Enclosed Porch | MZ1 | Mezzanine, Unfinished | UUA | Unfinished Utility Attic |
| FHS | Half Story (Finished) | PRG | Pergola | UUS | Full Upper 2nd Story (Unfinished) |
| FOP | Open or Screened in Porch | PRT | Portico | WDK | Wood Deck |
| PTO | Patio | ||||
Building |
Details |
Land |
|||
| Building value | $ 309,300 | Bedrooms | 2 Bedrooms | USE CODE | 1010 |
| Replacement Cost | $401,702 | Bathrooms | 1 Full-1 Half | Lot Size (Acres) | 0.75 |
| Model | Residential | Total Rooms | 5 Rooms | Appraised Value | $ 405,500 |
| Style | Cape Cod | Heat Fuel | Oil | Assessed Value | $ 405,500 |
| Grade | Average | Heat Type | Hot Water | ||
| Year Built | 1971 | AC Type | Central | ||
| Effective depreciation | 23 | Interior Floors | Hardwood | ||
| Stories | 1 1/2 Stories | Interior Walls | Drywall | ||
| Living Area sq/ft | 1,179 | Exterior Walls | Wood Shingle | ||
| Gross Area sq/ft | 5,198 | Roof Structure | Gable/Hip | ||
| Roof Cover | Asph/F Gls/Cmp | ||||
| Code | Description | Units/SQ ft | Appraised Value | Assessed Value |
| FPL2 | Fireplace 1.5 stories | 1 | $ 4,600 | $ 4,600 |
| GAR | Attached Garage | 432 | $ 13,000 | $ 13,000 |
| BMT | Basement-Unfinished | 1152 | $ 22,400 | $ 22,400 |
| PAT2 | Patio-Good | 126 | $ 1,100 | $ 1,100 |
| WDCV | Deck comp w vinyl railings | 84 | $ 4,800 | $ 4,800 |
| GEN | Emergency Generator | 1 | $ 5,600 | $ 5,600 |
| PATS | Patio-Concrete-Stamped | 641 | $ 12,200 | $ 12,200 |