
| Appraised Value | Assessed Value | |
| Building Value | $ 304,500 | $ 304,500 |
| Extra Features | $ 41,700 | $ 41,700 |
| Outbuildings | $ 13,200 | $ 13,200 |
| Land Value | $ 299,300 | $ 299,300 |
| Totals | $ 658,700 | $ 658,700 |
| 2026
Barnstable FD Tax (Residential) $ 1,850.95 Community Preservation Act Tax $ 134.37 Town Tax (Residential) $ 4,479.16 Total: $ 6,464.48 |
2025
Barnstable FD Tax (Commercial) $ 0 Barnstable FD Tax (Residential) $ 1,427.38 Community Preservation Act Tax $ 129.21 Town Tax (Commercial) $ 0 Town Tax (Residential) $ 4,306.96 Total: $ 5,863.55 |
| Owner: | Sale Date | Book/Page: | Sale Price: |
| WHITE, LINCOLN E JR & BARBARA J | 2013-06-24 | 27487/0194 | $340000 |
| KROEBER, JEAN C & BERND F TRS | 2004-05-04 | 18547/0093 | $1 |
| KROEBER, JEAN | 2003-07-03 | 17206/0106 | $1 |
| KROEBER, ANTHONY P | 1993-08-15 | 8252/0326 | $1 |
| LOVELL, ANTHONY P TR | 1993-08-11 | 8724/0324 | $1 |
| LOVELL, HERBERT M TR | 1992-10-15 | 8252/0034 | $1 |
| LOVELL, HERBERT M | 1992-08-03 | 8143/0031 | $1 |
| LOVELL, HERBERT M & VALJEAN | 1952-09-25 | 0823/0021 | $0 |
| As Built Cards:Click card # to view: | Card #1 | | Card #2 | | Card #3 | |

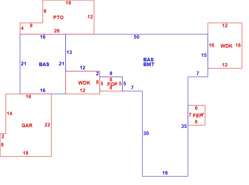
| B2N | Barn-any 2nd story area | FPC | Open Porch Concrete Floor | REF | Reference Only |
| BAS | First Floor, Living Area | FTS | Third Story Living Area (Finished) | SOL | Solarium |
| BMT | Basement Area (Unfinished) | FUS | Second Story Living Area (Finished) | SPE | Pool Enclosure |
| BRN | Barn | GAR | Garage | TQS | Three Quarters Story (Finished) |
| CAN | Canopy | GAZ | Gazebo | UAT | Attic Area (Unfinished) |
| CLP | Loading Platform | GRN | Greenhouse | UHS | Half Story (Unfinished) |
| FAT | Attic Area (Finished) | GXT | Garage Extension Front | UST | Utility Area (Unfinished) |
| FCP | Carport | KEN | Kennel | UTQ | Three Quarters Story (Unfinished) |
| FEP | Enclosed Porch | MZ1 | Mezzanine, Unfinished | UUA | Unfinished Utility Attic |
| FHS | Half Story (Finished) | PRG | Pergola | UUS | Full Upper 2nd Story (Unfinished) |
| FOP | Open or Screened in Porch | PRT | Portico | WDK | Wood Deck |
| PTO | Patio | ||||
Building |
Details |
Land |
|||
| Building value | $ 304,500 | Bedrooms | 2 Bedrooms | USE CODE | 1010 |
| Replacement Cost | $441,329 | Bathrooms | 1 Full-1 Half | Lot Size (Acres) | 0.59 |
| Model | Residential | Total Rooms | 5 Rooms | Appraised Value | $ 299,300 |
| Style | Ranch | Heat Fuel | Oil | Assessed Value | $ 299,300 |
| Grade | Average Minus | Heat Type | Hot Air | ||
| Year Built | 1947 | AC Type | None | ||
| Effective depreciation | 31 | Interior Floors | Carpet | ||
| Stories | 1 Story | Interior Walls | Drywall | ||
| Living Area sq/ft | 1,657 | Exterior Walls | Wood Shingle | ||
| Gross Area sq/ft | 3,964 | Roof Structure | Gable/Hip | ||
| Roof Cover | Asph/F Gls/Cmp | ||||
| Code | Description | Units/SQ ft | Appraised Value | Assessed Value |
| FPL1 | Fireplace 1 story | 1 | $ 3,500 | $ 3,500 |
| WDCK | Wood Decking w/railings | 192 | $ 1,500 | $ 1,500 |
| FOP | Open Porch-roof-ceiling | 40 | $ 2,000 | $ 2,000 |
| GAR | Attached Garage | 368 | $ 10,500 | $ 10,500 |
| BMT | Basement-Unfinished | 1321 | $ 22,300 | $ 22,300 |
| PATF | Flagstone Pavers on conc | 248 | $ 7,500 | $ 7,500 |
| FEP | Enclosed porch-roof,ceiling | 42 | $ 3,400 | $ 3,400 |
| WDCC | Deck composite no railings | 96 | $ 4,200 | $ 4,200 |