
| Appraised Value | Assessed Value | |
| Building Value | $ 578,300 | $ 578,300 |
| Extra Features | $ 50,500 | $ 50,500 |
| Outbuildings | $ 29,000 | $ 29,000 |
| Land Value | $ 221,200 | $ 221,200 |
| Totals | $ 879,000 | $ 879,000 |
| 2026
Barnstable FD Tax (Residential) $ 2,469.99 Community Preservation Act Tax $ 179.32 Town Tax (Residential) $ 5,977.20 Total: $ 8,626.51 |
2025
Barnstable FD Tax (Commercial) $ 0 Barnstable FD Tax (Residential) $ 2,000.08 Community Preservation Act Tax $ 181.05 Town Tax (Commercial) $ 0 Town Tax (Residential) $ 6,035.02 Total: $ 8,216.15 |
| Owner: | Sale Date | Book/Page: | Sale Price: |
| APGAR, EMILY | 2026-01-06 | 37400/79 | $925000 |
| THOMPSON, STEPHEN A | 2003-05-01 | 16844/0323 | $525000 |
| SPATZ, MARK A & PATRICIA D | 1993-06-15 | 8630/0014 | $220000 |
| MORAN, THOMAS J & PAULETTE | 1989-04-15 | 6716/0018 | $71000 |
| CODWAY, INC | 1986-07-15 | 5213/0177 | $1920000 |
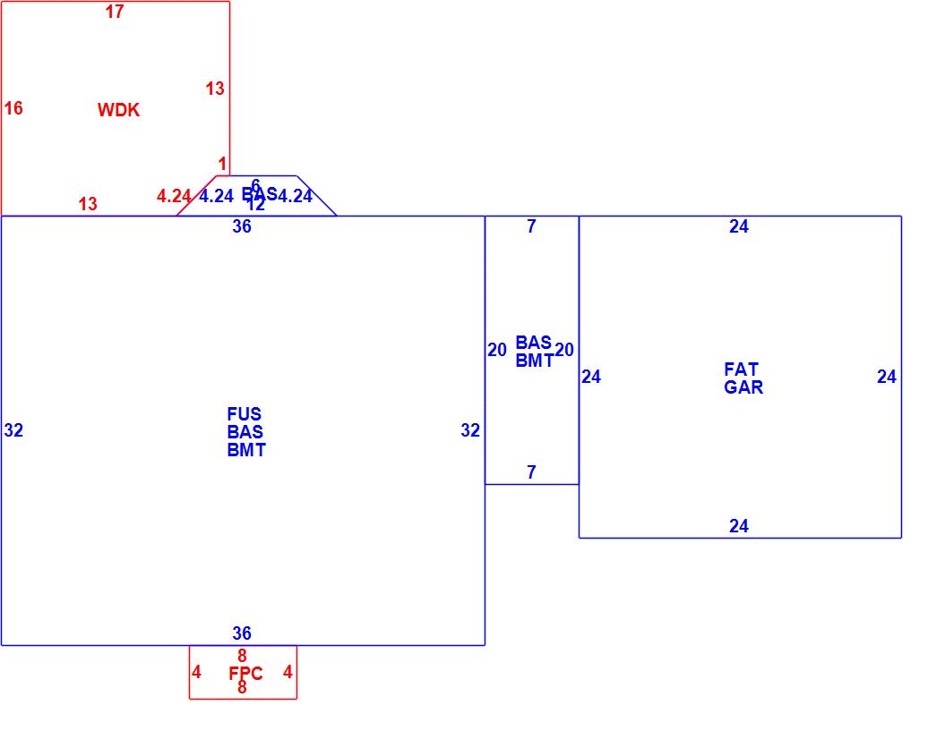
| As Built Cards:Click card # to view: | Card #1 | |

| B2N | Barn-any 2nd story area | FPC | Open Porch Concrete Floor | REF | Reference Only |
| BAS | First Floor, Living Area | FTS | Third Story Living Area (Finished) | SOL | Solarium |
| BMT | Basement Area (Unfinished) | FUS | Second Story Living Area (Finished) | SPE | Pool Enclosure |
| BRN | Barn | GAR | Garage | TQS | Three Quarters Story (Finished) |
| CAN | Canopy | GAZ | Gazebo | UAT | Attic Area (Unfinished) |
| CLP | Loading Platform | GRN | Greenhouse | UHS | Half Story (Unfinished) |
| FAT | Attic Area (Finished) | GXT | Garage Extension Front | UST | Utility Area (Unfinished) |
| FCP | Carport | KEN | Kennel | UTQ | Three Quarters Story (Unfinished) |
| FEP | Enclosed Porch | MZ1 | Mezzanine, Unfinished | UUA | Unfinished Utility Attic |
| FHS | Half Story (Finished) | PRG | Pergola | UUS | Full Upper 2nd Story (Unfinished) |
| FOP | Open or Screened in Porch | PRT | Portico | WDK | Wood Deck |
| PTO | Patio | ||||
Building |
Details |
Land |
|||
| Building value | $ 578,300 | Bedrooms | 4 Bedrooms | USE CODE | 1010 |
| Replacement Cost | $688,408 | Bathrooms | 2 Full-1 Half | Lot Size (Acres) | 1.24 |
| Model | Residential | Total Rooms | 8 Rooms | Appraised Value | $ 221,200 |
| Style | Colonial | Heat Fuel | Gas | Assessed Value | $ 221,200 |
| Grade | Average Plus | Heat Type | Hot Water | ||
| Year Built | 1989 | AC Type | Central | ||
| Effective depreciation | 16 | Interior Floors | CarpetHardwood | ||
| Stories | 2 Stories | Interior Walls | Drywall | ||
| Living Area sq/ft | 2,557 | Exterior Walls | Clapboard | ||
| Gross Area sq/ft | 5,212 | Roof Structure | Gable/Hip | ||
| Roof Cover | Asph/F Gls/Cmp | ||||
| Code | Description | Units/SQ ft | Appraised Value | Assessed Value |
| FPL2 | Fireplace 1.5 stories | 1 | $ 5,000 | $ 5,000 |
| SPL2 | Pool Vinyl | 648 | $ 17,100 | $ 17,100 |
| WDCK | Wood Decking w/railings | 264 | $ 3,400 | $ 3,400 |
| FOPC | Open Prch-roof, ceiling | 32 | $ 1,700 | $ 1,700 |
| GAR | Attached Garage | 576 | $ 17,200 | $ 17,200 |
| BMT | Basement-Unfinished | 1292 | $ 26,600 | $ 26,600 |
| SHED | Shed | 120 | $ 900 | $ 900 |
| SPH2 | Pool Heater 500-799sf pool | 1 | $ 1,800 | $ 1,800 |
| PAT1 | Patio- Average | 1438 | $ 5,800 | $ 5,800 |