
| Appraised Value | Assessed Value | |
| Building Value | $ 937,100 | $ 937,100 |
| Extra Features | $ 107,500 | $ 107,500 |
| Outbuildings | $ 19,900 | $ 19,900 |
| Land Value | $ 225,900 | $ 225,900 |
| Totals | $ 1,290,400 | $ 1,290,400 |
| 2026
Community Preservation Act Tax $ 207.19 Hyannis FD Tax (Residential) $ 3,096.96 Town Tax (Residential) $ 6,906.17 Total: $ 10,210.32 |
2025
Community Preservation Act Tax $ 209.64 Hyannis FD Tax (Commercial) $ 0 Hyannis FD Tax (Residential) $ 2,890.83 Town Tax (Commercial) $ 0 Town Tax (Residential) $ 6,987.94 Total: $ 10,088.41 |
| Residential Exemption Received= $274,787 |
Residential Exemption Received= $233,792 |
| Owner: | Sale Date | Book/Page: | Sale Price: |
| HESTMARK, SCOTT R TR & KERIN E | 2016-09-09 | 29920/0162 | $285000 |
| HESTMARK, SCOTT R TR | 2016-09-09 | 29920/0160 | $1 |
| HESTMARK, SCOTT R TR | 2009-02-03 | 23420/0043 | $1 |
| HESTMARK, DEBORA ESTATE OF | 2009-02-03 | 23420/0041 | $0 |
| HESTMARK, DEBORA | 2005-09-27 | 20300/0041 | $211000 |
| DIXON, GEORGE H | 1962-08-06 | 1621/0260 | $1400 |
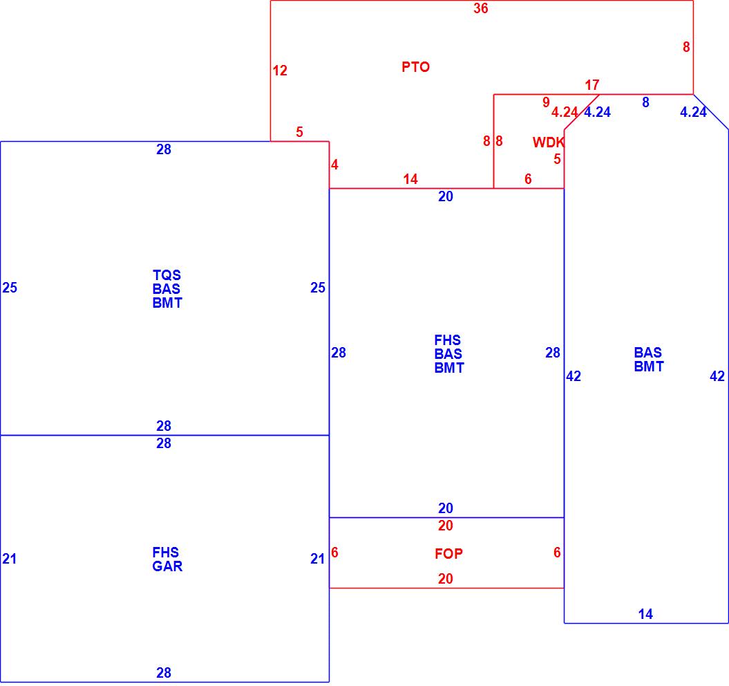
AsBuilt Card N/A

| B2N | Barn-any 2nd story area | FPC | Open Porch Concrete Floor | REF | Reference Only |
| BAS | First Floor, Living Area | FTS | Third Story Living Area (Finished) | SOL | Solarium |
| BMT | Basement Area (Unfinished) | FUS | Second Story Living Area (Finished) | SPE | Pool Enclosure |
| BRN | Barn | GAR | Garage | TQS | Three Quarters Story (Finished) |
| CAN | Canopy | GAZ | Gazebo | UAT | Attic Area (Unfinished) |
| CLP | Loading Platform | GRN | Greenhouse | UHS | Half Story (Unfinished) |
| FAT | Attic Area (Finished) | GXT | Garage Extension Front | UST | Utility Area (Unfinished) |
| FCP | Carport | KEN | Kennel | UTQ | Three Quarters Story (Unfinished) |
| FEP | Enclosed Porch | MZ1 | Mezzanine, Unfinished | UUA | Unfinished Utility Attic |
| FHS | Half Story (Finished) | PRG | Pergola | UUS | Full Upper 2nd Story (Unfinished) |
| FOP | Open or Screened in Porch | PRT | Portico | WDK | Wood Deck |
| PTO | Patio | ||||
Building |
Details |
Land |
|||
| Building value | $ 937,100 | Bedrooms | 5 Bedrooms | USE CODE | 1010 |
| Replacement Cost | $986,382 | Bathrooms | 3 Full-1 Half | Lot Size (Acres) | 0.18 |
| Model | Residential | Total Rooms | 9 | Appraised Value | $ 225,900 |
| Style | Cape Cod | Heat Fuel | Gas | Assessed Value | $ 225,900 |
| Grade | Custom Minus | Heat Type | Hot Air | ||
| Year Built | 2006 | AC Type | Central | ||
| Effective depreciation | 5 | Interior Floors | Hardwood | ||
| Stories | 1 3/4 Stories | Interior Walls | Plastered | ||
| Living Area sq/ft | 2,910 | Exterior Walls | Wood Shingle | ||
| Gross Area sq/ft | 6,791 | Roof Structure | Gable/Hip | ||
| Roof Cover | Asph/F Gls/Cmp | ||||
| Code | Description | Units/SQ ft | Appraised Value | Assessed Value |
| WDC | Wood Deck w/o railings | 53 | $ 2,100 | $ 2,100 |
| PATF | Flagstone Pavers on conc | 420 | $ 12,200 | $ 12,200 |
| FOP | Open Porch-roof-ceiling | 120 | $ 6,000 | $ 6,000 |
| GAR | Attached Garage | 588 | $ 19,700 | $ 19,700 |
| BMT | Basement-Unfinished | 1881 | $ 40,400 | $ 40,400 |
| FPLG | Gas Fireplace-Direct Vent | 1 | $ 2,400 | $ 2,400 |
| GEN | Emergency Generator | 1 | $ 5,600 | $ 5,600 |
| BFA1 | Bsmt Fin-Good-Partitioned | 1260 | $ 39,000 | $ 39,000 |