
| Appraised Value | Assessed Value | |
| Building Value | $ 485,200 | $ 485,200 |
| Extra Features | $ 35,100 | $ 35,100 |
| Outbuildings | $ 58,900 | $ 58,900 |
| Land Value | $ 366,100 | $ 366,100 |
| Totals | $ 945,300 | $ 945,300 |
| 2026
Community Preservation Act Tax $ 192.84 Hyannis FD Tax (Commercial) $ 0 Hyannis FD Tax (Residential) $ 2,268.72 Town Tax (Commercial) $ 0 Town Tax (Residential) $ 6,428.04 Total: $ 8,889.60 |
2025
Community Preservation Act Tax $ 180.47 Hyannis FD Tax (Commercial) $ 0 Hyannis FD Tax (Residential) $ 2,019.64 Town Tax (Commercial) $ 0 Town Tax (Residential) $ 6,015.59 Total: $ 8,215.70 |
| Owner: | Sale Date | Book/Page: | Sale Price: |
| PANE, JARED J TR | 2022-06-03 | 35165/232 | $925000 |
| DARLING, CATHERINE | 2018-09-28 | 31566/0099 | $480000 |
| CARR, NEIL | 2012-06-20 | 26431/0187 | $0 |
| CARR, NEIL & ELIZABETH BUCKLEY | 1991-05-15 | 7539/0174 | $10 |
| SEA BEACH INN, INC | 1986-05-15 | 5085/0070 | $350000 |
| WARBURTON, ARTEMIS D | 1984-02-15 | 4004/0262 | $0 |
| WARBURTON, WILLIAM & ARTEMIS D | 1958-03-27 | 1000/0025 | $0 |
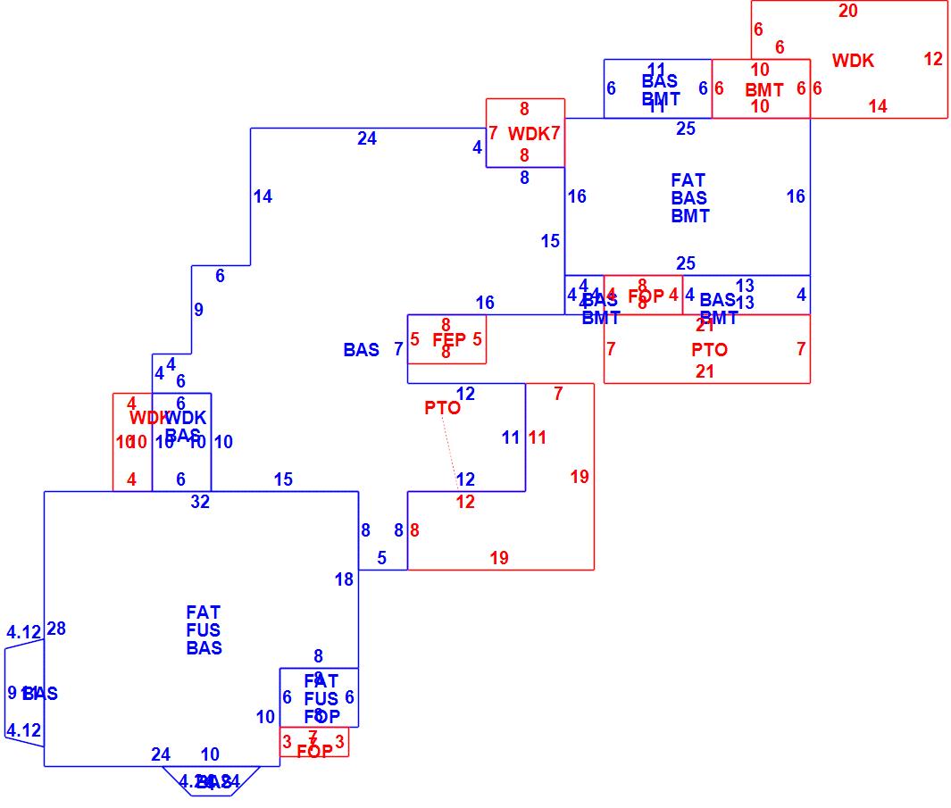
| As Built Cards:Click card # to view: | Card #1 | |

| B2N | Barn-any 2nd story area | FPC | Open Porch Concrete Floor | REF | Reference Only |
| BAS | First Floor, Living Area | FTS | Third Story Living Area (Finished) | SOL | Solarium |
| BMT | Basement Area (Unfinished) | FUS | Second Story Living Area (Finished) | SPE | Pool Enclosure |
| BRN | Barn | GAR | Garage | TQS | Three Quarters Story (Finished) |
| CAN | Canopy | GAZ | Gazebo | UAT | Attic Area (Unfinished) |
| CLP | Loading Platform | GRN | Greenhouse | UHS | Half Story (Unfinished) |
| FAT | Attic Area (Finished) | GXT | Garage Extension Front | UST | Utility Area (Unfinished) |
| FCP | Carport | KEN | Kennel | UTQ | Three Quarters Story (Unfinished) |
| FEP | Enclosed Porch | MZ1 | Mezzanine, Unfinished | UUA | Unfinished Utility Attic |
| FHS | Half Story (Finished) | PRG | Pergola | UUS | Full Upper 2nd Story (Unfinished) |
| FOP | Open or Screened in Porch | PRT | Portico | WDK | Wood Deck |
| PTO | Patio | ||||
Building |
Details |
Land |
|||
| Building value | $ 485,200 | Bedrooms | 9 Bedrooms | USE CODE | 1259 |
| Replacement Cost | $630,174 | Bathrooms | 7 Full-0 Half | Lot Size (Acres) | 0.45 |
| Model | Multi-Family | Total Rooms | 13 Rooms | Appraised Value | $ 366,100 |
| Style | Inn/B+B | Heat Fuel | Oil | Assessed Value | $ 366,100 |
| Grade | Custom Minus | Heat Type | Hot Water | ||
| Year Built | 1860 | AC Type | Central | ||
| Effective depreciation | 23 | Interior Floors | HardwoodPine/Soft Wood | ||
| Stories | 2 1/2 Stories | Interior Walls | Plastered | ||
| Living Area sq/ft | 3,695 | Exterior Walls | Wood Shingle | ||
| Gross Area sq/ft | 6,240 | Roof Structure | Gable/Hip | ||
| Roof Cover | Asph/F Gls/Cmp | ||||
| Code | Description | Units/SQ ft | Appraised Value | Assessed Value |
| BFA1 | Bsmt Fin-Good-Partitioned | 500 | $ 12,500 | $ 12,500 |
| WDCK | Wood Decking w/railings | 156 | $ 1,800 | $ 1,800 |
| PAT1 | Patio- Average | 376 | $ 1,600 | $ 1,600 |
| FOP | Open Porch-roof-ceiling | 101 | $ 4,300 | $ 4,300 |
| FEP | Enclosed porch-roof,ceiling | 40 | $ 3,700 | $ 3,700 |
| BMT | Basement-Unfinished | 594 | $ 14,600 | $ 14,600 |
| GAR3 | Det Gar-w/TQS | 672 | $ 51,100 | $ 51,100 |
| WDC | Wood Deck w/o railings | 204 | $ 1,900 | $ 1,900 |
| WDCK | Wood Decking w/railings | 80 | $ 1,800 | $ 1,800 |
| SHED | Shed | 80 | $ 700 | $ 700 |