
| Appraised Value | Assessed Value | |
| Building Value | $ 1,596,500 | $ 1,596,500 |
| Extra Features | $ 32,400 | $ 32,400 |
| Outbuildings | $ 23,700 | $ 23,700 |
| Land Value | $ 670,900 | $ 670,900 |
| Totals | $ 2,323,500 | $ 2,323,500 |
| 2026
Barnstable FD Tax (Commercial) $ 4,452.30 Barnstable FD Tax (Residential) $ 2,076.73 Community Preservation Act Tax $ 107.74 Town Tax (Commercial) $ 9,411.63 Town Tax (Residential) $ 5,025.54 Total: $ 21,073.94 |
2025
Barnstable FD Tax (Commercial) $ 3,479.50 Barnstable FD Tax (Residential) $ 1,622.59 Community Preservation Act Tax $ 104.99 Town Tax (Commercial) $ 9,228.23 Town Tax (Residential) $ 4,896 Total: $ 19,331.31 |
| Owner: | Sale Date | Book/Page: | Sale Price: |
| 3220 MAIN STREET LLC | 2017-09-28 | 30794/0310 | $2100000 |
| BARNSTABLE VILLAGE LLC | 2011-09-02 | 25660/0133 | $1 |
| SEAVIEW ASSOCIATES LLC | 2011-08-19 | 25631/0295 | $1500000 |
| FERRARO, JOSEPH P & BRENDA TRS | 1995-12-15 | 9984/0322 | $1 |
| FERRARO, JOSEPH | 1992-02-15 | 7867/0047 | $562000 |
| MURPHY, RICHARD B TR | 1986-09-15 | 5302/0188 | $1000000 |
| BESSE & LANG OF CHATHAM INC | 1946-11-04 | 0658/0498 | $0 |
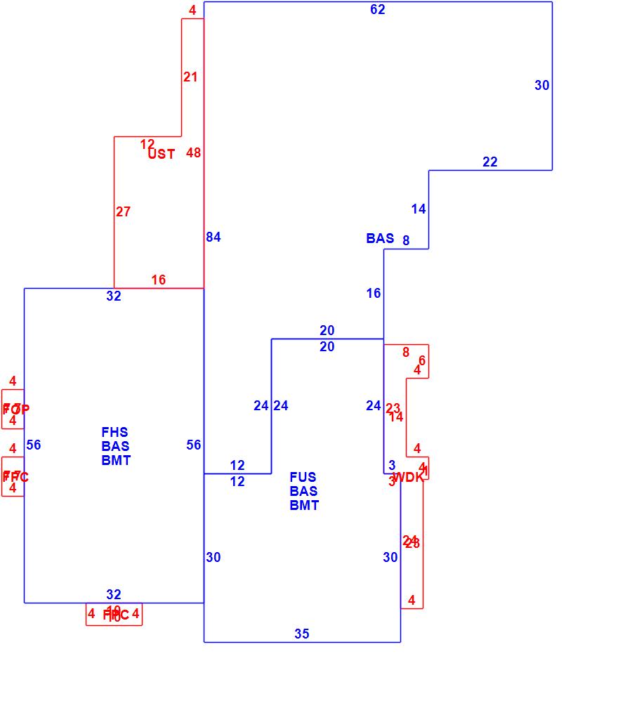
AsBuilt Card N/A
This property contains multiple sketches.

| B2N | Barn-any 2nd story area | FPC | Open Porch Concrete Floor | REF | Reference Only |
| BAS | First Floor, Living Area | FTS | Third Story Living Area (Finished) | SOL | Solarium |
| BMT | Basement Area (Unfinished) | FUS | Second Story Living Area (Finished) | SPE | Pool Enclosure |
| BRN | Barn | GAR | Garage | TQS | Three Quarters Story (Finished) |
| CAN | Canopy | GAZ | Gazebo | UAT | Attic Area (Unfinished) |
| CLP | Loading Platform | GRN | Greenhouse | UHS | Half Story (Unfinished) |
| FAT | Attic Area (Finished) | GXT | Garage Extension Front | UST | Utility Area (Unfinished) |
| FCP | Carport | KEN | Kennel | UTQ | Three Quarters Story (Unfinished) |
| FEP | Enclosed Porch | MZ1 | Mezzanine, Unfinished | UUA | Unfinished Utility Attic |
| FHS | Half Story (Finished) | PRG | Pergola | UUS | Full Upper 2nd Story (Unfinished) |
| FOP | Open or Screened in Porch | PRT | Portico | WDK | Wood Deck |
| PTO | Patio | ||||
Building |
Details |
Land |
|||
| Building value | $ 1,596,500 | Bedrooms | USE CODE | 031M | |
| Replacement Cost | $273,960 | Bathrooms | 1 Full-2 Half | Lot Size (Acres) | 0.76 |
| Model | Residential | Total Rooms | Appraised Value | $ 670,900 | |
| Style | Res Typ Com | Heat Fuel | Gas | Assessed Value | $ 670,900 |
| Grade | Average Plus | Heat Type | Hot Air | ||
| Year Built | 1950 | AC Type | Central | ||
| Effective depreciation | 23 | Interior Floors | CarpetVinyl/Asphalt | ||
| Stories | 1 3/4 Stories | Interior Walls | Plastered | ||
| Living Area sq/ft | 1,950 | Exterior Walls | Wood Shingle | ||
| Gross Area sq/ft | 2,364 | Roof Structure | Gable/Hip | ||
| Roof Cover | Asph/F Gls/Cmp | ||||
| Code | Description | Units/SQ ft | Appraised Value | Assessed Value |
| PAV1 | PAVING-ASPHALT | 24700 | $ 23,700 | $ 23,700 |
| SPR1 | SPRINKLERS-WET | 9864 | $ 32,400 | $ 32,400 |