
| Appraised Value | Assessed Value | |
| Building Value | $ 378,500 | $ 378,500 |
| Extra Features | $ 39,500 | $ 39,500 |
| Outbuildings | $ 27,400 | $ 27,400 |
| Land Value | $ 154,100 | $ 154,100 |
| Totals | $ 599,500 | $ 599,500 |
| 2026
Community Preservation Act Tax $ 122.30 Hyannis FD Tax (Commercial) $ 0 Hyannis FD Tax (Residential) $ 1,438.80 Town Tax (Commercial) $ 0 Town Tax (Residential) $ 4,076.60 Total: $ 5,637.70 |
2025
Community Preservation Act Tax $ 111.30 Hyannis FD Tax (Commercial) $ 0 Hyannis FD Tax (Residential) $ 1,245.62 Town Tax (Commercial) $ 0 Town Tax (Residential) $ 3,710.12 Total: $ 5,067.04 |
| Owner: | Sale Date | Book/Page: | Sale Price: |
| GILLAN, DANIEL & HOWE, ELIZABETH | 2024-03-25 | 36279/37 | $630000 |
| YEH, PO-HAO DAVID A & HSIAO, YU-SHAN STEPHANIE | 2021-05-07 | 34089/049 | $550000 |
| WALSH, JEREMIAH T & ANNA MARIE | 2003-09-05 | 17596/0147 | $275000 |
| BERRY, KEVIN E & LYNNE M | 1973-08-03 | 1912/0077 | $0 |
| As Built Cards:Click card # to view: | Card #1 | | Card #2 | |

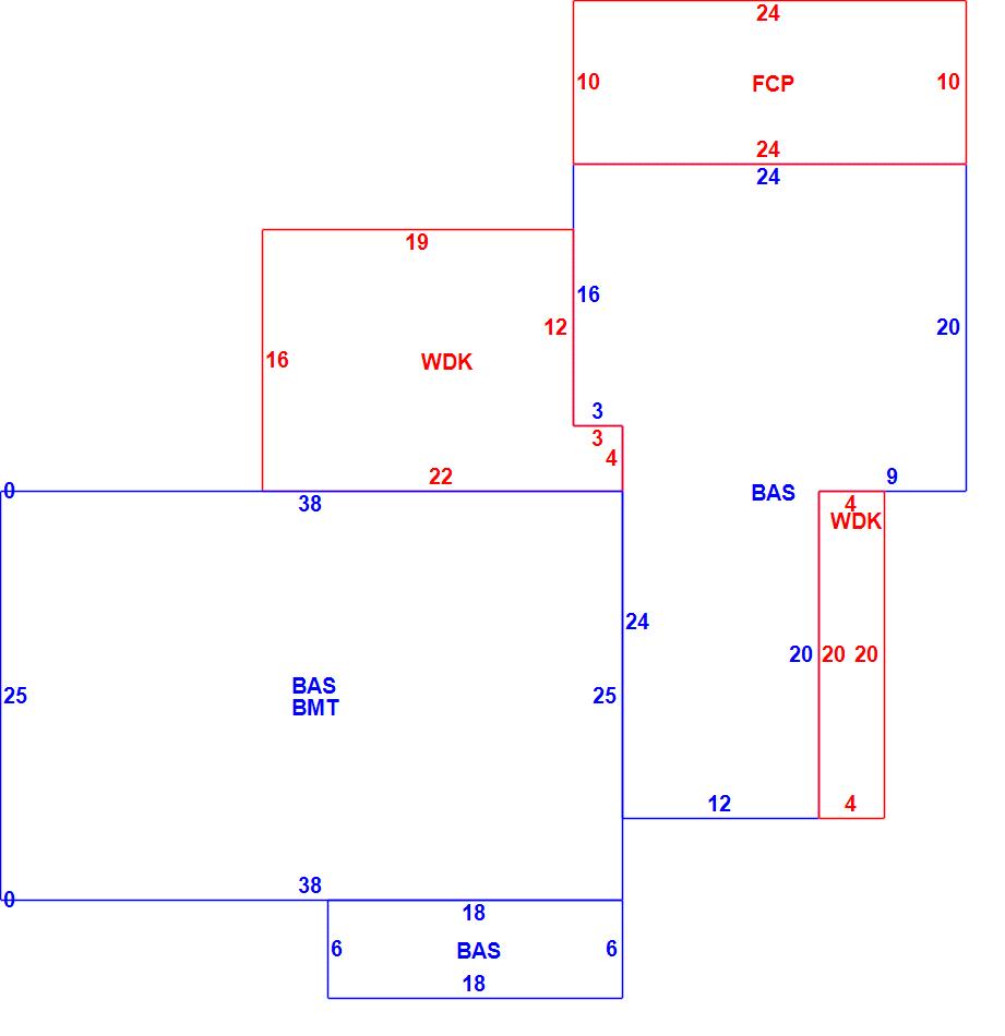
| B2N | Barn-any 2nd story area | FPC | Open Porch Concrete Floor | REF | Reference Only |
| BAS | First Floor, Living Area | FTS | Third Story Living Area (Finished) | SOL | Solarium |
| BMT | Basement Area (Unfinished) | FUS | Second Story Living Area (Finished) | SPE | Pool Enclosure |
| BRN | Barn | GAR | Garage | TQS | Three Quarters Story (Finished) |
| CAN | Canopy | GAZ | Gazebo | UAT | Attic Area (Unfinished) |
| CLP | Loading Platform | GRN | Greenhouse | UHS | Half Story (Unfinished) |
| FAT | Attic Area (Finished) | GXT | Garage Extension Front | UST | Utility Area (Unfinished) |
| FCP | Carport | KEN | Kennel | UTQ | Three Quarters Story (Unfinished) |
| FEP | Enclosed Porch | MZ1 | Mezzanine, Unfinished | UUA | Unfinished Utility Attic |
| FHS | Half Story (Finished) | PRG | Pergola | UUS | Full Upper 2nd Story (Unfinished) |
| FOP | Open or Screened in Porch | PRT | Portico | WDK | Wood Deck |
| PTO | Patio | ||||
Building |
Details |
Land |
|||
| Building value | $ 378,500 | Bedrooms | 3 Bedrooms | USE CODE | 1010 |
| Replacement Cost | $518,533 | Bathrooms | 2 Full-0 Half | Lot Size (Acres) | 0.33 |
| Model | Residential | Total Rooms | 7 Rooms | Appraised Value | $ 154,100 |
| Style | Ranch | Heat Fuel | Gas | Assessed Value | $ 154,100 |
| Grade | Average | Heat Type | Hot Water | ||
| Year Built | 1960 | AC Type | Central | ||
| Effective depreciation | 27 | Interior Floors | Hardwood | ||
| Stories | 1 Story | Interior Walls | Drywall | ||
| Living Area sq/ft | 1,766 | Exterior Walls | Asbest Shingle | ||
| Gross Area sq/ft | 3,352 | Roof Structure | Gable/Hip | ||
| Roof Cover | Asph/F Gls/Cmp | ||||
| Code | Description | Units/SQ ft | Appraised Value | Assessed Value |
| FPL1 | Fireplace 1 story | 1 | $ 3,700 | $ 3,700 |
| BFA | Bsmt Fin-Avg | 950 | $ 12,000 | $ 12,000 |
| WDCK | Wood Decking w/railings | 396 | $ 4,000 | $ 4,000 |
| BMT | Basement-Unfinished | 950 | $ 18,700 | $ 18,700 |
| FPLG | Gas Fireplace-Direct Vent | 1 | $ 1,800 | $ 1,800 |
| WDC | Wood Deck w/o railings | 396 | $ 6,600 | $ 6,600 |
| WDCK | Wood Decking w/railings | 600 | $ 10,700 | $ 10,700 |
| SHED | Shed | 80 | $ 1,400 | $ 1,400 |
| WDC | Wood Deck w/o railings | 64 | $ 2,800 | $ 2,800 |
| SHED | Shed | 48 | $ 800 | $ 800 |
| FOP | Open Porch-roof-ceiling | 75 | $ 3,300 | $ 3,300 |
| SHED | Shed | 63 | $ 1,100 | $ 1,100 |