
| Appraised Value | Assessed Value | |
| Building Value | $ 760,000 | $ 760,000 |
| Extra Features | $ 165,100 | $ 165,100 |
| Outbuildings | $ 10,100 | $ 10,100 |
| Land Value | $ 2,811,100 | $ 2,811,100 |
| Totals | $ 3,746,300 | $ 3,746,300 |
| 2026
Community Preservation Act Tax $ 764.25 Hyannis FD Tax (Commercial) $ 0 Hyannis FD Tax (Residential) $ 8,991.12 Town Tax (Commercial) $ 0 Town Tax (Residential) $ 25,474.84 Total: $ 35,230.21 |
2025
Community Preservation Act Tax $ 742.86 Hyannis FD Tax (Commercial) $ 0 Hyannis FD Tax (Residential) $ 8,313.44 Town Tax (Commercial) $ 0 Town Tax (Residential) $ 24,761.92 Total: $ 33,818.22 |
| Owner: | Sale Date | Book/Page: | Sale Price: |
| MCPHERSON FAMILY LLC | 2001-11-23 | 14476/0114 | $1 |
| MCPHERSON, SUSAN S | 1995-03-15 | 9606/0056 | $485000 |
| HEYDT, EDWARD | 1993-03-15 | 8483/0006 | $0 |
| HEYDT, EDWARD & ELEANOR E | 1955-10-31 | 0924/0167 | $0 |
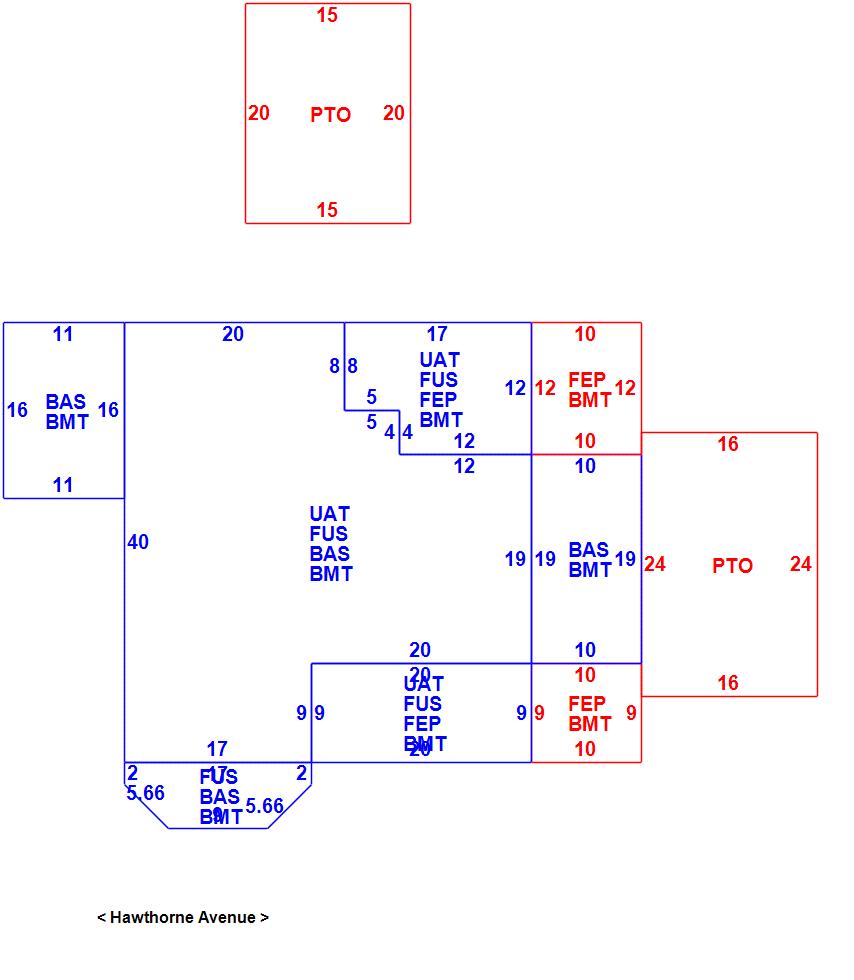
| As Built Cards:Click card # to view: | Card #1 | |

| B2N | Barn-any 2nd story area | FPC | Open Porch Concrete Floor | REF | Reference Only |
| BAS | First Floor, Living Area | FTS | Third Story Living Area (Finished) | SOL | Solarium |
| BMT | Basement Area (Unfinished) | FUS | Second Story Living Area (Finished) | SPE | Pool Enclosure |
| BRN | Barn | GAR | Garage | TQS | Three Quarters Story (Finished) |
| CAN | Canopy | GAZ | Gazebo | UAT | Attic Area (Unfinished) |
| CLP | Loading Platform | GRN | Greenhouse | UHS | Half Story (Unfinished) |
| FAT | Attic Area (Finished) | GXT | Garage Extension Front | UST | Utility Area (Unfinished) |
| FCP | Carport | KEN | Kennel | UTQ | Three Quarters Story (Unfinished) |
| FEP | Enclosed Porch | MZ1 | Mezzanine, Unfinished | UUA | Unfinished Utility Attic |
| FHS | Half Story (Finished) | PRG | Pergola | UUS | Full Upper 2nd Story (Unfinished) |
| FOP | Open or Screened in Porch | PRT | Portico | WDK | Wood Deck |
| PTO | Patio | ||||
Building |
Details |
Land |
|||
| Building value | $ 760,000 | Bedrooms | 4 Bedrooms | USE CODE | 1010 |
| Replacement Cost | $904,752 | Bathrooms | 3 Full-0 Half | Lot Size (Acres) | 0.42 |
| Model | Residential | Total Rooms | 7 Rooms | Appraised Value | $ 2,811,100 |
| Style | Conventional | Heat Fuel | Gas | Assessed Value | $ 2,811,100 |
| Grade | Average Plus | Heat Type | Hot Air | ||
| Year Built | 1908 | AC Type | Central | ||
| Effective depreciation | 16 | Interior Floors | Hardwood | ||
| Stories | 2 1/2 Stories | Interior Walls | Plastered | ||
| Living Area sq/ft | 3,134 | Exterior Walls | Wood Shingle | ||
| Gross Area sq/ft | 8,014 | Roof Structure | Gable/Hip | ||
| Roof Cover | Asph/F Gls/Cmp | ||||
| Code | Description | Units/SQ ft | Appraised Value | Assessed Value |
| FEP | Enclosed porch-roof,ceiling | 574 | $ 25,300 | $ 25,300 |
| PATF | Flagstone Pavers on conc | 300 | $ 6,400 | $ 6,400 |
| BMT | Basement-Unfinished | 2142 | $ 39,700 | $ 39,700 |
| BFA2 | Bsmt Fin-VG-Partitioned | 2142 | $ 98,000 | $ 98,000 |
| FPLG | Gas Fireplace-Direct Vent | 1 | $ 2,100 | $ 2,100 |
| PAT2 | Patio-Good | 384 | $ 3,700 | $ 3,700 |