
| Appraised Value | Assessed Value | |
| Building Value | $ 1,326,700 | $ 1,326,700 |
| Extra Features | $ 92,900 | $ 92,900 |
| Outbuildings | $ 16,000 | $ 16,000 |
| Land Value | $ 1,068,500 | $ 1,068,500 |
| Totals | $ 2,504,100 | $ 2,504,100 |
| 2026
Barnstable FD Tax (Commercial) $ 0 Barnstable FD Tax (Residential) $ 7,036.52 Community Preservation Act Tax $ 510.84 Town Tax (Commercial) $ 0 Town Tax (Residential) $ 17,027.88 Total: $ 24,575.24 |
2025
Barnstable FD Tax (Commercial) $ 0 Barnstable FD Tax (Residential) $ 5,566 Community Preservation Act Tax $ 503.84 Town Tax (Commercial) $ 0 Town Tax (Residential) $ 16,794.80 Total: $ 22,864.64 |
| Owner: | Sale Date | Book/Page: | Sale Price: |
| LEEMAN, DAVID E & RAMONA L | 2016-12-16 | 30167/0063 | $1290000 |
| TJ DESIGN LLC | 2014-08-18 | 28331/0316 | $825000 |
| LORUSSO, LILA LEE ESTATE OF | 2014-08-18 | 28331/0314 | $0 |
| LORUSSO, LILA LEE | 2008-03-21 | 22769/0115 | $0 |
| LORUSSO, L PAUL & LILA LEE | 1959-05-29 | 1041/0491 | $0 |
AsBuilt Card N/A

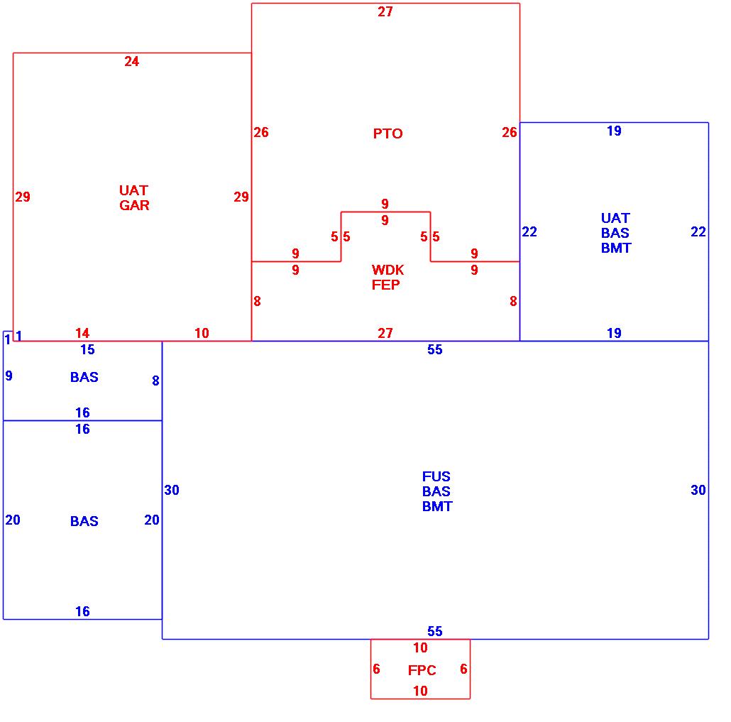
| B2N | Barn-any 2nd story area | FPC | Open Porch Concrete Floor | REF | Reference Only |
| BAS | First Floor, Living Area | FTS | Third Story Living Area (Finished) | SOL | Solarium |
| BMT | Basement Area (Unfinished) | FUS | Second Story Living Area (Finished) | SPE | Pool Enclosure |
| BRN | Barn | GAR | Garage | TQS | Three Quarters Story (Finished) |
| CAN | Canopy | GAZ | Gazebo | UAT | Attic Area (Unfinished) |
| CLP | Loading Platform | GRN | Greenhouse | UHS | Half Story (Unfinished) |
| FAT | Attic Area (Finished) | GXT | Garage Extension Front | UST | Utility Area (Unfinished) |
| FCP | Carport | KEN | Kennel | UTQ | Three Quarters Story (Unfinished) |
| FEP | Enclosed Porch | MZ1 | Mezzanine, Unfinished | UUA | Unfinished Utility Attic |
| FHS | Half Story (Finished) | PRG | Pergola | UUS | Full Upper 2nd Story (Unfinished) |
| FOP | Open or Screened in Porch | PRT | Portico | WDK | Wood Deck |
| PTO | Patio | ||||
Building |
Details |
Land |
|||
| Building value | $ 1,326,700 | Bedrooms | 4 Bedrooms | USE CODE | 1010 |
| Replacement Cost | $1,507,567 | Bathrooms | 4 Full-1 Half | Lot Size (Acres) | 0.58 |
| Model | Residential | Total Rooms | 6 | Appraised Value | $ 1,068,500 |
| Style | Saltbox | Heat Fuel | Oil | Assessed Value | $ 1,068,500 |
| Grade | Luxury Minus | Heat Type | Hot Water | ||
| Year Built | 1959 | AC Type | Central | ||
| Effective depreciation | 12 | Interior Floors | CarpetHardwood | ||
| Stories | 2 Stories | Interior Walls | Plastered | ||
| Living Area sq/ft | 4,167 | Exterior Walls | Wood Shingle | ||
| Gross Area sq/ft | 9,284 | Roof Structure | Salt Box | ||
| Roof Cover | Wood Shingle | ||||
| Code | Description | Units/SQ ft | Appraised Value | Assessed Value |
| FPL3 | Fireplace 2 story | 2 | $ 12,300 | $ 12,300 |
| FPO | Ext FP Opening | 2 | $ 3,500 | $ 3,500 |
| PATS | Patio-Concrete-Stamped | 657 | $ 9,200 | $ 9,200 |
| FOPC | Open Prch-roof, ceiling | 60 | $ 2,900 | $ 2,900 |
| FEP | Enclosed porch-roof,ceiling | 261 | $ 13,100 | $ 13,100 |
| GAR | Attached Garage | 696 | $ 20,600 | $ 20,600 |
| BMT | Basement-Unfinished | 2068 | $ 40,500 | $ 40,500 |
| GEN | Emergency Generator | 1 | $ 4,000 | $ 4,000 |
| WDCK | Wood Decking w/railings | 261 | $ 2,800 | $ 2,800 |