
| Appraised Value | Assessed Value | |
| Building Value | $ 511,900 | $ 511,900 |
| Extra Features | $ 46,200 | $ 46,200 |
| Outbuildings | $ 5,600 | $ 5,600 |
| Land Value | $ 153,200 | $ 153,200 |
| Totals | $ 716,900 | $ 716,900 |
| 2026
Community Preservation Act Tax $ 146.25 Hyannis FD Tax (Commercial) $ 0 Hyannis FD Tax (Residential) $ 1,720.56 Town Tax (Commercial) $ 0 Town Tax (Residential) $ 4,874.92 Total: $ 6,741.73 |
2025
Community Preservation Act Tax $ 144.80 Hyannis FD Tax (Commercial) $ 0 Hyannis FD Tax (Residential) $ 1,620.52 Town Tax (Commercial) $ 0 Town Tax (Residential) $ 4,826.77 Total: $ 6,592.09 |
| Owner: | Sale Date | Book/Page: | Sale Price: |
| MONIZ, JOHN B JR & CLARE D TRS | 2009-10-06 | 24079/0094 | $1 |
| MONIZ, JOHN B & CLARE D | 2000-03-30 | 12914/0330 | $259000 |
| DACEY, BRIAN T TR | 1997-12-03 | 11096/0080 | $1969000 |
| COBBLESTONE LANDING INC | 1994-04-01 | 9128/0054 | $100 |
| FRANCO R E DEV CO, INC | 1992-01-28 | 7851/0158 | $100 |
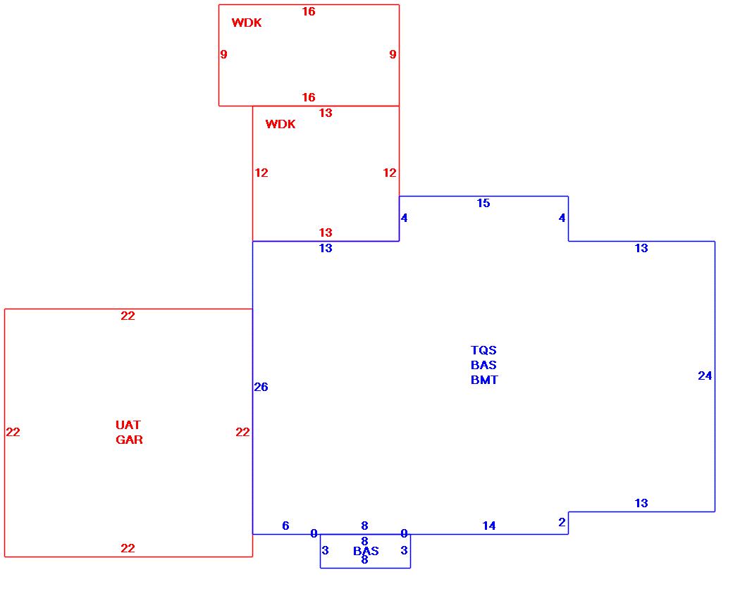
AsBuilt Card N/A

| B2N | Barn-any 2nd story area | FPC | Open Porch Concrete Floor | REF | Reference Only |
| BAS | First Floor, Living Area | FTS | Third Story Living Area (Finished) | SOL | Solarium |
| BMT | Basement Area (Unfinished) | FUS | Second Story Living Area (Finished) | SPE | Pool Enclosure |
| BRN | Barn | GAR | Garage | TQS | Three Quarters Story (Finished) |
| CAN | Canopy | GAZ | Gazebo | UAT | Attic Area (Unfinished) |
| CLP | Loading Platform | GRN | Greenhouse | UHS | Half Story (Unfinished) |
| FAT | Attic Area (Finished) | GXT | Garage Extension Front | UST | Utility Area (Unfinished) |
| FCP | Carport | KEN | Kennel | UTQ | Three Quarters Story (Unfinished) |
| FEP | Enclosed Porch | MZ1 | Mezzanine, Unfinished | UUA | Unfinished Utility Attic |
| FHS | Half Story (Finished) | PRG | Pergola | UUS | Full Upper 2nd Story (Unfinished) |
| FOP | Open or Screened in Porch | PRT | Portico | WDK | Wood Deck |
| PTO | Patio | ||||
Building |
Details |
Land |
|||
| Building value | $ 511,900 | Bedrooms | 3 Bedrooms | USE CODE | 1010 |
| Replacement Cost | $581,653 | Bathrooms | 2 Full-1 Half | Lot Size (Acres) | 0.2 |
| Model | Residential | Total Rooms | 6 Rooms | Appraised Value | $ 153,200 |
| Style | Cape Cod | Heat Fuel | Gas | Assessed Value | $ 153,200 |
| Grade | Average Plus | Heat Type | Hot Air | ||
| Year Built | 1999 | AC Type | Central | ||
| Effective depreciation | 12 | Interior Floors | HardwoodCarpet | ||
| Stories | 1 3/4 Stories | Interior Walls | Drywall | ||
| Living Area sq/ft | 1,839 | Exterior Walls | Wood Shingle | ||
| Gross Area sq/ft | 4,592 | Roof Structure | Gable/Hip | ||
| Roof Cover | Asph/F Gls/Cmp | ||||
| Code | Description | Units/SQ ft | Appraised Value | Assessed Value |
| FPL2 | Fireplace 1.5 stories | 1 | $ 5,300 | $ 5,300 |
| WDCK | Wood Decking w/railings | 156 | $ 3,000 | $ 3,000 |
| GAR | Attached Garage | 484 | $ 16,000 | $ 16,000 |
| BMT | Basement-Unfinished | 1100 | $ 24,900 | $ 24,900 |
| WDC | Wood Deck w/o railings | 144 | $ 2,600 | $ 2,600 |