
| Appraised Value | Assessed Value | |
| Building Value | $ 453,300 | $ 453,300 |
| Extra Features | $ 50,200 | $ 50,200 |
| Outbuildings | $ 4,000 | $ 4,000 |
| Land Value | $ 151,900 | $ 151,900 |
| Totals | $ 659,400 | $ 659,400 |
| 2026
Community Preservation Act Tax $ 134.52 Hyannis FD Tax (Commercial) $ 0 Hyannis FD Tax (Residential) $ 1,582.56 Town Tax (Commercial) $ 0 Town Tax (Residential) $ 4,483.92 Total: $ 6,201 |
2025
Community Preservation Act Tax $ 84.03 Hyannis FD Tax (Commercial) $ 0 Hyannis FD Tax (Residential) $ 1,485.14 Town Tax (Commercial) $ 0 Town Tax (Residential) $ 2,801.04 Total: $ 4,370.21 |
| Residential Exemption Received= $233,792 |
| Owner: | Sale Date | Book/Page: | Sale Price: |
| GRILEY, KAREN P TR | 2025-05-22 | 36991/48 | $100 |
| POIRIER, KAREN | 2024-07-28 | 36520/161 | $0 |
| POIRIER, BARBARA A & KAREN | 2013-01-24 | 27069/0189 | $1 |
| POIRIER, GERALD D & BARBARA A TRS | 2002-12-19 | 16112/0018 | $100 |
| POIRIER, GERALD D & BARBARA A | 2002-12-19 | 16112/0008 | $100 |
| POIRIER, GERALD D & BARBARA A | 2001-04-19 | 13742/0108 | $292500 |
| DACEY, BRIAN T TR | 1997-12-03 | 11096/0080 | $1969000 |
| COBBLESTONE LANDING INC | 1994-04-01 | 9128/0054 | $100 |
| FRANCO R E DEV CO, INC | 1992-01-28 | 7851/0158 | $1 |
AsBuilt Card N/A

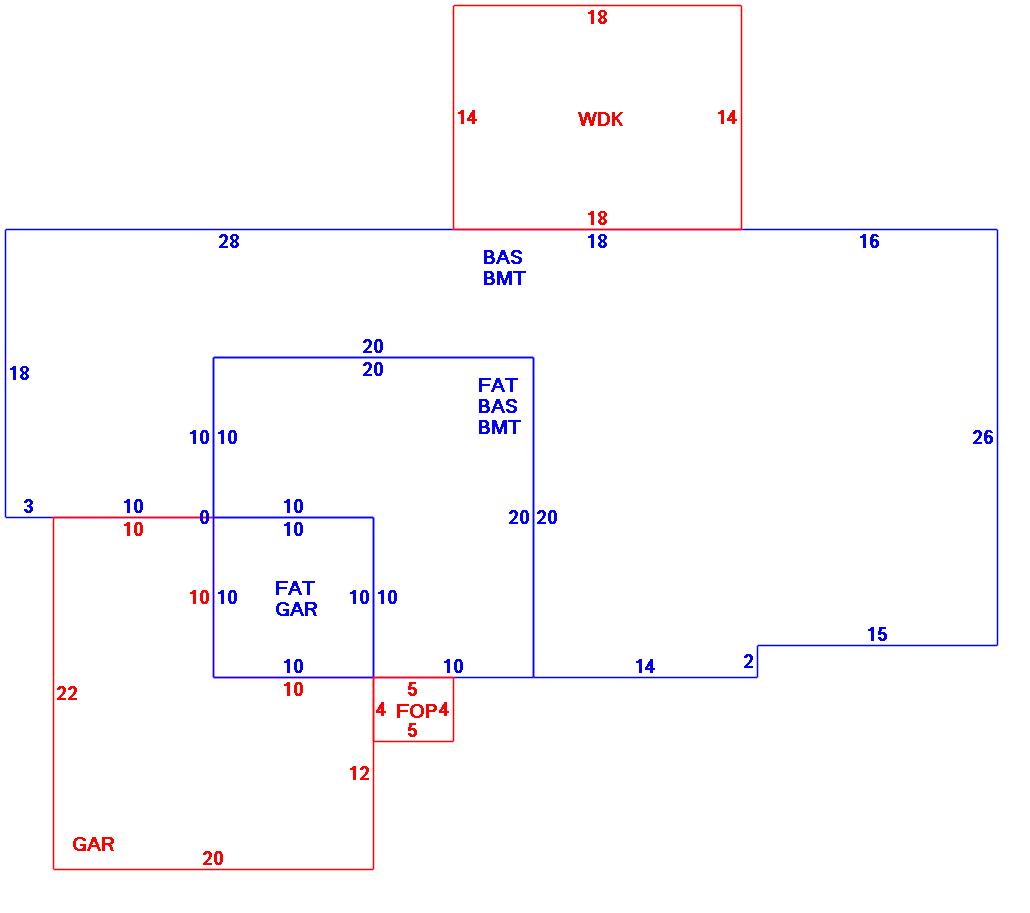
| B2N | Barn-any 2nd story area | FPC | Open Porch Concrete Floor | REF | Reference Only |
| BAS | First Floor, Living Area | FTS | Third Story Living Area (Finished) | SOL | Solarium |
| BMT | Basement Area (Unfinished) | FUS | Second Story Living Area (Finished) | SPE | Pool Enclosure |
| BRN | Barn | GAR | Garage | TQS | Three Quarters Story (Finished) |
| CAN | Canopy | GAZ | Gazebo | UAT | Attic Area (Unfinished) |
| CLP | Loading Platform | GRN | Greenhouse | UHS | Half Story (Unfinished) |
| FAT | Attic Area (Finished) | GXT | Garage Extension Front | UST | Utility Area (Unfinished) |
| FCP | Carport | KEN | Kennel | UTQ | Three Quarters Story (Unfinished) |
| FEP | Enclosed Porch | MZ1 | Mezzanine, Unfinished | UUA | Unfinished Utility Attic |
| FHS | Half Story (Finished) | PRG | Pergola | UUS | Full Upper 2nd Story (Unfinished) |
| FOP | Open or Screened in Porch | PRT | Portico | WDK | Wood Deck |
| PTO | Patio | ||||
Building |
Details |
Land |
|||
| Building value | $ 453,300 | Bedrooms | 3 Bedrooms | USE CODE | 1010 |
| Replacement Cost | $509,364 | Bathrooms | 2 Full-0 Half | Lot Size (Acres) | 0.19 |
| Model | Residential | Total Rooms | 7 Rooms | Appraised Value | $ 151,900 |
| Style | Ranch | Heat Fuel | Gas | Assessed Value | $ 151,900 |
| Grade | Average Plus | Heat Type | Hot Air | ||
| Year Built | 2001 | AC Type | Central | ||
| Effective depreciation | 11 | Interior Floors | HardwoodCarpet | ||
| Stories | 1 Story | Interior Walls | Drywall | ||
| Living Area sq/ft | 1,536 | Exterior Walls | Wood Shingle | ||
| Gross Area sq/ft | 4,064 | Roof Structure | Gable/Hip | ||
| Roof Cover | Asph/F Gls/Cmp | ||||
| Code | Description | Units/SQ ft | Appraised Value | Assessed Value |
| WDCK | Wood Decking w/railings | 252 | $ 4,000 | $ 4,000 |
| FOP | Open Porch-roof-ceiling | 20 | $ 1,600 | $ 1,600 |
| GAR | Attached Garage | 440 | $ 15,200 | $ 15,200 |
| BMT | Basement-Unfinished | 1476 | $ 31,200 | $ 31,200 |
| FPLG | Gas Fireplace-Direct Vent | 1 | $ 2,200 | $ 2,200 |