
| Appraised Value | Assessed Value | |
| Building Value | $ 912,500 | $ 912,500 |
| Extra Features | $ 60,800 | $ 60,800 |
| Outbuildings | $ 16,900 | $ 16,900 |
| Land Value | $ 1,024,100 | $ 1,024,100 |
| Totals | $ 2,014,300 | $ 2,014,300 |
| 2026
Community Preservation Act Tax $ 410.92 Hyannis FD Tax (Commercial) $ 0 Hyannis FD Tax (Residential) $ 4,834.32 Town Tax (Commercial) $ 0 Town Tax (Residential) $ 13,697.24 Total: $ 18,942.48 |
2025
Community Preservation Act Tax $ 392.46 Hyannis FD Tax (Commercial) $ 0 Hyannis FD Tax (Residential) $ 4,392.05 Town Tax (Commercial) $ 0 Town Tax (Residential) $ 13,081.90 Total: $ 17,866.41 |
| Owner: | Sale Date | Book/Page: | Sale Price: |
| GAUVREAU, ANDREA W & DOUGLAS TRS | 2021-12-22 | 34772/327 | $1 |
| GAUVREAU, ANDREA W & DOUGLAS | 2021-12-21 | 34772/323 | $1 |
| GAUVREAU, ANDREA W | 2018-01-24 | 31043/0197 | $1300000 |
| IMBRIGLIA, SARA & JOHN | 2016-11-22 | 30107/0324 | $1 |
| LEONE, SARA & IMBRIGLIA, JOHN | 2013-04-24 | 27319/0143 | $1 |
| IMBRIGLIA, JOSEPH E TR | 2003-01-08 | 16206/0178 | $1 |
| IMBRIGLIA, JOSEPH E | 2000-02-25 | 12849/0211 | $630000 |
| BARR, JACQUELINE W TR | 1991-05-16 | 7533/0102 | $330000 |
| PHH ASSET MNAGEMENT | 1991-05-02 | 7517/0099 | $350000 |
| GARDEN MANAGEMENT CO INC | 1990-10-11 | 7320/0309 | $332500 |
| DORAN, MARK | 1989-08-24 | 6856/0189 | $100 |
| O'SULLIVAN, EDWARD E | 1987-11-10 | 6017/0002 | $625000 |
| DORAN, MARK & | 1986-10-15 | 5333/0126 | $450000 |
| NICKULAS, LARRY | 1984-12-15 | 4353/0270 | $66000 |
| STANDEN, MAXINE J | 1984-02-24 | 4022/0108 | $0 |
| STANDEN, CHARLES R & MAXINE J | 1975-10-10 | 2247/0128 | $0 |
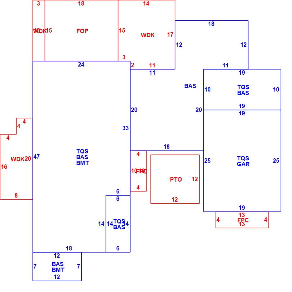
| As Built Cards:Click card # to view: | Card #1 | |

| B2N | Barn-any 2nd story area | FPC | Open Porch Concrete Floor | REF | Reference Only |
| BAS | First Floor, Living Area | FTS | Third Story Living Area (Finished) | SOL | Solarium |
| BMT | Basement Area (Unfinished) | FUS | Second Story Living Area (Finished) | SPE | Pool Enclosure |
| BRN | Barn | GAR | Garage | TQS | Three Quarters Story (Finished) |
| CAN | Canopy | GAZ | Gazebo | UAT | Attic Area (Unfinished) |
| CLP | Loading Platform | GRN | Greenhouse | UHS | Half Story (Unfinished) |
| FAT | Attic Area (Finished) | GXT | Garage Extension Front | UST | Utility Area (Unfinished) |
| FCP | Carport | KEN | Kennel | UTQ | Three Quarters Story (Unfinished) |
| FEP | Enclosed Porch | MZ1 | Mezzanine, Unfinished | UUA | Unfinished Utility Attic |
| FHS | Half Story (Finished) | PRG | Pergola | UUS | Full Upper 2nd Story (Unfinished) |
| FOP | Open or Screened in Porch | PRT | Portico | WDK | Wood Deck |
| PTO | Patio | ||||
Building |
Details |
Land |
|||
| Building value | $ 912,500 | Bedrooms | 4 Bedrooms | USE CODE | 1010 |
| Replacement Cost | $1,048,807 | Bathrooms | 4 Full-1 Half | Lot Size (Acres) | 0.34 |
| Model | Residential | Total Rooms | 9 Rooms | Appraised Value | $ 1,024,100 |
| Style | Cape Cod | Heat Fuel | Gas | Assessed Value | $ 1,024,100 |
| Grade | Custom Minus | Heat Type | Hot Water | ||
| Year Built | 1985 | AC Type | Central | ||
| Effective depreciation | 13 | Interior Floors | Hardwood | ||
| Stories | 2 Stories | Interior Walls | Drywall | ||
| Living Area sq/ft | 3,143 | Exterior Walls | Wood Shingle | ||
| Gross Area sq/ft | 6,301 | Roof Structure | Gable/Hip | ||
| Roof Cover | Asph/F Gls/Cmp | ||||
| Code | Description | Units/SQ ft | Appraised Value | Assessed Value |
| FPL2 | Fireplace 1.5 stories | 1 | $ 5,200 | $ 5,200 |
| FPO | Ext FP Opening | 1 | $ 1,700 | $ 1,700 |
| FOPC | Open Prch-roof, ceiling | 92 | $ 3,800 | $ 3,800 |
| GAR | Attached Garage | 475 | $ 15,600 | $ 15,600 |
| BMT | Basement-Unfinished | 1128 | $ 25,000 | $ 25,000 |
| WDCK | Wood Decking w/railings | 144 | $ 2,900 | $ 2,900 |
| GEN | Emergency Generator | 1 | $ 5,000 | $ 5,000 |
| WDCV | Deck comp w vinyl railings | 277 | $ 7,400 | $ 7,400 |
| FOP | Open Porch-roof-ceiling | 270 | $ 9,500 | $ 9,500 |
| PAT2 | Patio-Good | 144 | $ 1,600 | $ 1,600 |