
| Appraised Value | Assessed Value | |
| Building Value | $ 1,429,300 | $ 1,429,300 |
| Extra Features | $ 105,500 | $ 105,500 |
| Outbuildings | $ 11,900 | $ 11,900 |
| Land Value | $ 1,904,200 | $ 1,904,200 |
| Totals | $ 3,450,900 | $ 3,450,900 |
| 2026
C.O.M.M. FD Tax (Commercial) $ 0 C.O.M.M. FD Tax (Residential) $ 3,968.54 Community Preservation Act Tax $ 647.93 Town Tax (Commercial) $ 0 Town Tax (Residential) $ 21,597.57 Total: $ 26,214.04 |
2025
C.O.M.M. FD Tax (Commercial) $ 0 C.O.M.M. FD Tax (Residential) $ 3,798.57 Community Preservation Act Tax $ 639.03 Town Tax (Commercial) $ 0 Town Tax (Residential) $ 21,301 Total: $ 25,738.60 |
| Residential Exemption Received= $274,787 |
Residential Exemption Received= $233,792 |
| Owner: | Sale Date | Book/Page: | Sale Price: |
| BROUILLARD, JOHN C & ELAINE F | 2003-08-12 | C170161/0 | $1800000 |
| DOYLE, FRANCIS & MORAN, ALVINA TRS | 2002-11-29 | C167431/0 | $1 |
| DOYLE, FRANCIS E & MORAN, ALVINA BAXTER | 2002-10-25 | C167033/0 | $100 |
| DOYLE, FRANCIS E TR & MORAN, ALVINA BAXT | 1996-07-15 | C141323/0 | $230500 |
| TENAGLIA, MICHAEL & PATRICIA M | 1992-07-15 | C127159/0 | $190000 |
| GIKAS, JOHN | 1981-08-31 | C86636/0 | $0 |
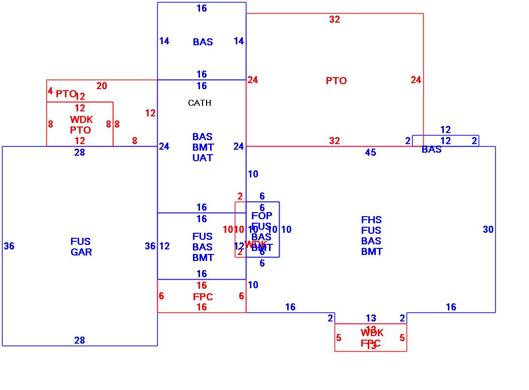
| As Built Cards:Click card # to view: | Card #1 | |

| B2N | Barn-any 2nd story area | FPC | Open Porch Concrete Floor | REF | Reference Only |
| BAS | First Floor, Living Area | FTS | Third Story Living Area (Finished) | SOL | Solarium |
| BMT | Basement Area (Unfinished) | FUS | Second Story Living Area (Finished) | SPE | Pool Enclosure |
| BRN | Barn | GAR | Garage | TQS | Three Quarters Story (Finished) |
| CAN | Canopy | GAZ | Gazebo | UAT | Attic Area (Unfinished) |
| CLP | Loading Platform | GRN | Greenhouse | UHS | Half Story (Unfinished) |
| FAT | Attic Area (Finished) | GXT | Garage Extension Front | UST | Utility Area (Unfinished) |
| FCP | Carport | KEN | Kennel | UTQ | Three Quarters Story (Unfinished) |
| FEP | Enclosed Porch | MZ1 | Mezzanine, Unfinished | UUA | Unfinished Utility Attic |
| FHS | Half Story (Finished) | PRG | Pergola | UUS | Full Upper 2nd Story (Unfinished) |
| FOP | Open or Screened in Porch | PRT | Portico | WDK | Wood Deck |
| PTO | Patio | ||||
Building |
Details |
Land |
|||
| Building value | $ 1,429,300 | Bedrooms | 7 Bedrooms | USE CODE | 1010 |
| Replacement Cost | $1,624,213 | Bathrooms | 6 Full-1 Half | Lot Size (Acres) | 1.24 |
| Model | Residential | Total Rooms | 12 | Appraised Value | $ 1,904,200 |
| Style | Colonial | Heat Fuel | Gas | Assessed Value | $ 1,904,200 |
| Grade | Custom | Heat Type | Hot Air | ||
| Year Built | 1998 | AC Type | Central | ||
| Effective depreciation | 12 | Interior Floors | HardwoodCarpet | ||
| Stories | 2 1/2 Stories | Interior Walls | Plastered | ||
| Living Area sq/ft | 5,434 | Exterior Walls | Clapboard | ||
| Gross Area sq/ft | 10,846 | Roof Structure | Gable/Hip | ||
| Roof Cover | Asph/F Gls/Cmp | ||||
| Code | Description | Units/SQ ft | Appraised Value | Assessed Value |
| FPL3 | Fireplace 2 story | 3 | $ 18,500 | $ 18,500 |
| GEN | Emergency Generator | 1 | $ 4,200 | $ 4,200 |
| WDCK | Wood Decking w/railings | 181 | $ 3,200 | $ 3,200 |
| PAT1 | Patio- Average | 1008 | $ 4,500 | $ 4,500 |
| FOPC | Open Prch-roof, ceiling | 161 | $ 5,600 | $ 5,600 |
| GAR | Attached Garage | 1008 | $ 27,500 | $ 27,500 |
| BMT | Basement-Unfinished | 1952 | $ 38,600 | $ 38,600 |
| FOP | Open Porch-roof-ceiling | 60 | $ 3,400 | $ 3,400 |
| BFA1 | Bsmt Fin-Good-Partitioned | 416 | $ 11,900 | $ 11,900 |