
| Appraised Value | Assessed Value | |
| Building Value | $ 620,700 | $ 620,700 |
| Extra Features | $ 73,600 | $ 73,600 |
| Outbuildings | $ 63,700 | $ 63,700 |
| Land Value | $ 1,129,600 | $ 1,129,600 |
| Totals | $ 1,887,600 | $ 1,887,600 |
| 2026
C.O.M.M. FD Tax (Commercial) $ 0 C.O.M.M. FD Tax (Residential) $ 2,170.74 Community Preservation Act Tax $ 385.07 Town Tax (Commercial) $ 0 Town Tax (Residential) $ 12,835.68 Total: $ 15,391.49 |
2025
C.O.M.M. FD Tax (Commercial) $ 0 C.O.M.M. FD Tax (Residential) $ 2,146.25 Community Preservation Act Tax $ 388.56 Town Tax (Commercial) $ 0 Town Tax (Residential) $ 12,952.12 Total: $ 15,486.93 |
| Owner: | Sale Date | Book/Page: | Sale Price: |
| NOSSA, ROBERT & ODELL, JENNIFER K | 2015-01-07 | C205365/0 | $760000 |
| CHAMBERLAIN, SUSAN TR | 2014-08-22 | #D1252551/0 | $0 |
| CHAMBERLAIN, WENDELL & PAULINE TRS | 1998-08-05 | C149623/0 | $1 |
| CHAMBERLAIN, WENDELL & PAULINE | 1972-08-21 | C55807/0 | $0 |
| As Built Cards:Click card # to view: | Card #1 | | Card #2 | |

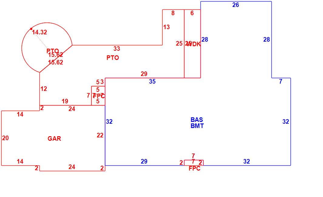
| B2N | Barn-any 2nd story area | FPC | Open Porch Concrete Floor | REF | Reference Only |
| BAS | First Floor, Living Area | FTS | Third Story Living Area (Finished) | SOL | Solarium |
| BMT | Basement Area (Unfinished) | FUS | Second Story Living Area (Finished) | SPE | Pool Enclosure |
| BRN | Barn | GAR | Garage | TQS | Three Quarters Story (Finished) |
| CAN | Canopy | GAZ | Gazebo | UAT | Attic Area (Unfinished) |
| CLP | Loading Platform | GRN | Greenhouse | UHS | Half Story (Unfinished) |
| FAT | Attic Area (Finished) | GXT | Garage Extension Front | UST | Utility Area (Unfinished) |
| FCP | Carport | KEN | Kennel | UTQ | Three Quarters Story (Unfinished) |
| FEP | Enclosed Porch | MZ1 | Mezzanine, Unfinished | UUA | Unfinished Utility Attic |
| FHS | Half Story (Finished) | PRG | Pergola | UUS | Full Upper 2nd Story (Unfinished) |
| FOP | Open or Screened in Porch | PRT | Portico | WDK | Wood Deck |
| PTO | Patio | ||||
Building |
Details |
Land |
|||
| Building value | $ 620,700 | Bedrooms | 4 Bedrooms | USE CODE | 1010 |
| Replacement Cost | $850,255 | Bathrooms | 4 Full-0 Half | Lot Size (Acres) | 0.8 |
| Model | Residential | Total Rooms | 7 Rooms | Appraised Value | $ 1,129,600 |
| Style | Ranch | Heat Fuel | Gas | Assessed Value | $ 1,129,600 |
| Grade | Average Plus | Heat Type | Hot Water | ||
| Year Built | 1959 | AC Type | Central | ||
| Effective depreciation | 27 | Interior Floors | HardwoodCarpet | ||
| Stories | 1 Story | Interior Walls | Drywall | ||
| Living Area sq/ft | 2,890 | Exterior Walls | Wood Shingle | ||
| Gross Area sq/ft | 7,944 | Roof Structure | Gable/Hip | ||
| Roof Cover | Asph/F Gls/Cmp | ||||
| Code | Description | Units/SQ ft | Appraised Value | Assessed Value |
| FPL1 | Fireplace 1 story | 2 | $ 7,300 | $ 7,300 |
| PAT2 | Patio-Good | 1109 | $ 9,600 | $ 9,600 |
| FOPC | Open Prch-roof, ceiling | 49 | $ 2,100 | $ 2,100 |
| GAR | Attached Garage | 856 | $ 20,000 | $ 20,000 |
| BMT | Basement-Unfinished | 2890 | $ 44,200 | $ 44,200 |
| SPL2 | Pool Vinyl | 648 | $ 28,000 | $ 28,000 |
| SPH2 | Pool Heater 500-799sf pool | 1 | $ 2,800 | $ 2,800 |
| FNP4 | FENCE METAL PER SF | 688 | $ 9,500 | $ 9,500 |
| FNG1 | Gate 4'hx3'w | 1 | $ 200 | $ 200 |
| PAT2 | Patio-Good | 824 | $ 7,200 | $ 7,200 |
| WDC | Wood Deck w/o railings | 150 | $ 3,500 | $ 3,500 |
| FPIT | Fire Pit | 1 | $ 2,900 | $ 2,900 |
| SOL1 | Solar PV Panels 12 - 24 | 25 | $ 0 | $ 0 |