
| Appraised Value | Assessed Value | |
| Building Value | $ 520,000 | $ 520,000 |
| Extra Features | $ 47,100 | $ 47,100 |
| Outbuildings | $ 40,400 | $ 40,400 |
| Land Value | $ 190,500 | $ 190,500 |
| Totals | $ 798,000 | $ 798,000 |
| 2026
Barnstable FD Tax (Commercial) $ 0 Barnstable FD Tax (Residential) $ 2,242.38 Community Preservation Act Tax $ 106.74 Town Tax (Commercial) $ 0 Town Tax (Residential) $ 3,557.85 Total: $ 5,906.97 |
2025
Barnstable FD Tax (Commercial) $ 0 Barnstable FD Tax (Residential) $ 1,794.46 Community Preservation Act Tax $ 113.76 Town Tax (Commercial) $ 0 Town Tax (Residential) $ 3,792.07 Total: $ 5,700.29 |
| Residential Exemption Received= $274,787 |
Residential Exemption Received= $233,792 |
| Owner: | Sale Date | Book/Page: | Sale Price: |
| MAHONEY, MARK D & CRYSTAL L TRS | 2022-07-19 | 35256/208 | $10 |
| MAHONEY, MARK D & CRYSTAL L | 2017-12-21 | 30981/0066 | $470000 |
| NICKULAS, LARRY D | 2003-03-07 | 16527/0336 | $100 |
| NICKULAS, LARRY D TR | 1997-03-28 | 10673/0026 | $0 |
| NICKULAS, EVELYN M | 1994-10-15 | 9419/0245 | $131250 |
| NICKULAS, DONALD | 1993-05-15 | 8592/0094 | $175000 |
| ELDRIDGE, ANDREW F TR | 1992-04-15 | 7952/0218 | $780000 |
| THEO CONSTRUCTION CO INC | 1987-10-15 | 5984/0139 | $1 |
| THEO CONSTRUCTION CO INC | 1978-02-16 | 2662/0059 | $0 |
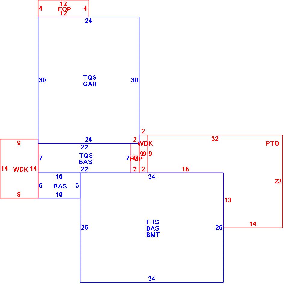
| As Built Cards:Click card # to view: | Card #1 | |

| B2N | Barn-any 2nd story area | FPC | Open Porch Concrete Floor | REF | Reference Only |
| BAS | First Floor, Living Area | FTS | Third Story Living Area (Finished) | SOL | Solarium |
| BMT | Basement Area (Unfinished) | FUS | Second Story Living Area (Finished) | SPE | Pool Enclosure |
| BRN | Barn | GAR | Garage | TQS | Three Quarters Story (Finished) |
| CAN | Canopy | GAZ | Gazebo | UAT | Attic Area (Unfinished) |
| CLP | Loading Platform | GRN | Greenhouse | UHS | Half Story (Unfinished) |
| FAT | Attic Area (Finished) | GXT | Garage Extension Front | UST | Utility Area (Unfinished) |
| FCP | Carport | KEN | Kennel | UTQ | Three Quarters Story (Unfinished) |
| FEP | Enclosed Porch | MZ1 | Mezzanine, Unfinished | UUA | Unfinished Utility Attic |
| FHS | Half Story (Finished) | PRG | Pergola | UUS | Full Upper 2nd Story (Unfinished) |
| FOP | Open or Screened in Porch | PRT | Portico | WDK | Wood Deck |
| PTO | Patio | ||||
Building |
Details |
Land |
|||
| Building value | $ 520,000 | Bedrooms | 3 Bedrooms | USE CODE | 1010 |
| Replacement Cost | $577,824 | Bathrooms | 3 Full-0 Half | Lot Size (Acres) | 1.12 |
| Model | Residential | Total Rooms | 6 Rooms | Appraised Value | $ 190,500 |
| Style | Cape Cod | Heat Fuel | Gas | Assessed Value | $ 190,500 |
| Grade | Average | Heat Type | Hot Water | ||
| Year Built | 1994 | AC Type | Central | ||
| Effective depreciation | 10 | Interior Floors | CarpetHardwood | ||
| Stories | 1 3/4 Stories | Interior Walls | Plastered | ||
| Living Area sq/ft | 2,108 | Exterior Walls | Wood Shingle | ||
| Gross Area sq/ft | 5,136 | Roof Structure | Gable/Hip | ||
| Roof Cover | Asph/F Gls/Cmp | ||||
| Code | Description | Units/SQ ft | Appraised Value | Assessed Value |
| FGR6 | Gar w/Lft Avg | 720 | $ 34,100 | $ 34,100 |
| PAT2 | Patio-Good | 470 | $ 3,800 | $ 3,800 |
| FOP | Open Porch-roof-ceiling | 62 | $ 3,600 | $ 3,600 |
| GAR | Attached Garage | 720 | $ 21,600 | $ 21,600 |
| BMT | Basement-Unfinished | 884 | $ 21,900 | $ 21,900 |
| WDC | Wood Deck w/o railings | 144 | $ 2,500 | $ 2,500 |
| SOL1 | Solar PV Panels 12 - 24 | 24 | $ 0 | $ 0 |