
| Appraised Value | Assessed Value | |
| Building Value | $ 513,200 | $ 513,200 |
| Extra Features | $ 38,000 | $ 38,000 |
| Outbuildings | $ 10,200 | $ 10,200 |
| Land Value | $ 195,400 | $ 195,400 |
| Totals | $ 756,800 | $ 756,800 |
| 2026
Community Preservation Act Tax $ 98.33 Town Tax (Commercial) $ 0 Town Tax (Residential) $ 3,277.69 W. Barnstable FD Tax (Commercial) $ 0 W. Barnstable FD Tax (Residential) $ 2,013.09 Total: $ 5,389.11 |
2025
Community Preservation Act Tax $ 107.16 Town Tax (Commercial) $ 0 Town Tax (Residential) $ 3,572.07 W. Barnstable FD Tax (Commercial) $ 0 W. Barnstable FD Tax (Residential) $ 1,796.40 Total: $ 5,475.63 |
| Residential Exemption Received= $274,787 |
Residential Exemption Received= $233,792 |
| Owner: | Sale Date | Book/Page: | Sale Price: |
| PACKER, ANDREW | 2002-03-18 | C164598/0 | $335000 |
| BUTLER, PATRICK M TR | 1999-10-20 | C155237/0 | $28500 |
| LOSCOCCO, NICHOLAS TR | 1998-11-23 | C150986/0 | $1 |
| CAPPELLETTI, DONALD J & ANN GERTRUDETR | 1996-06-15 | C141171/0 | $1 |
| CAPPELLETTI, DONALD J & ANN GERTRUDE | 1996-06-15 | C141089/0 | $1 |
| CAPPELLETTI, DONALD J & ANN GERTRUDE & D | 1963-09-26 | C31315/0 | $0 |
| As Built Cards:Click card # to view: | Card #1 | |

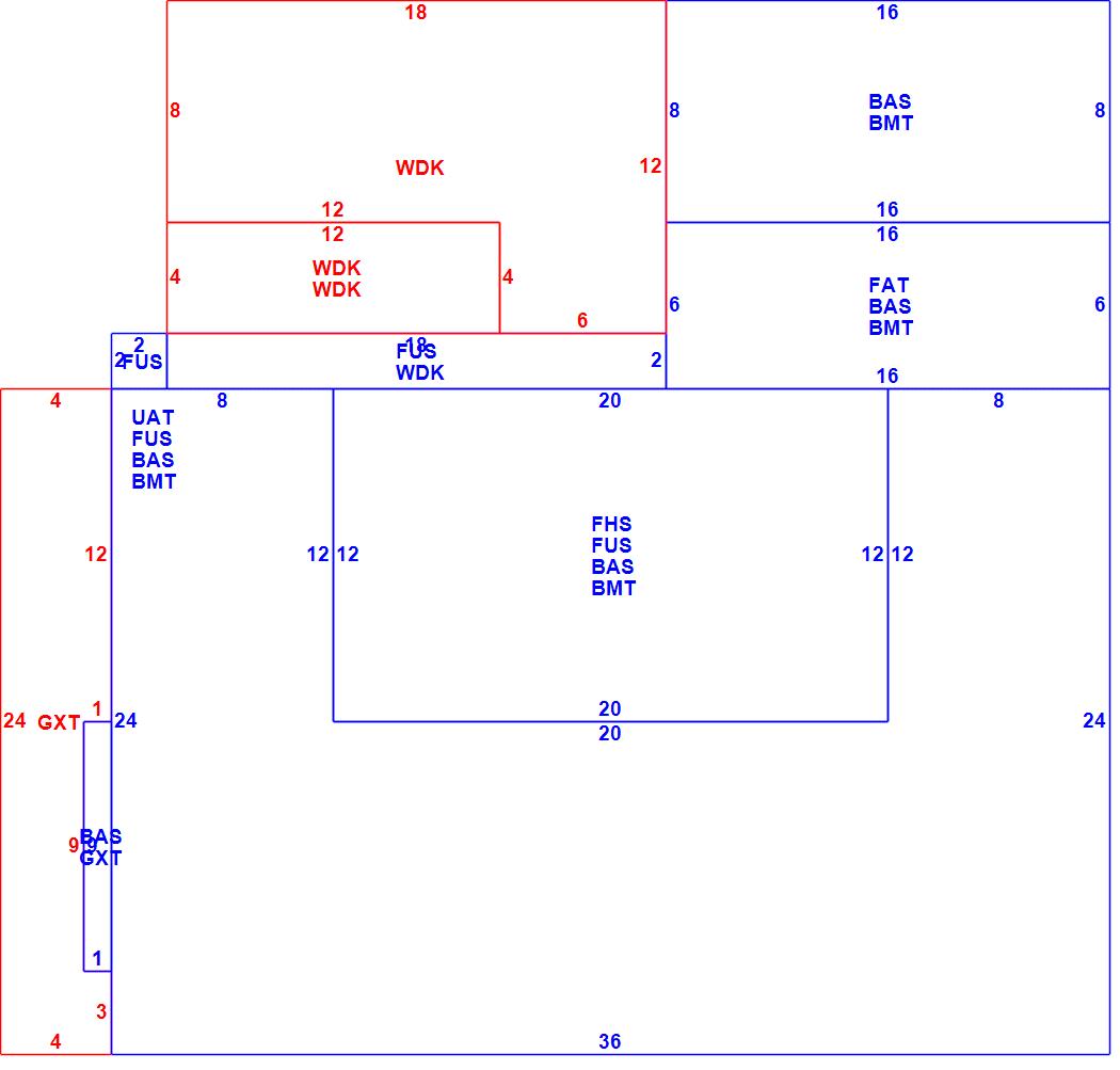
| B2N | Barn-any 2nd story area | FPC | Open Porch Concrete Floor | REF | Reference Only |
| BAS | First Floor, Living Area | FTS | Third Story Living Area (Finished) | SOL | Solarium |
| BMT | Basement Area (Unfinished) | FUS | Second Story Living Area (Finished) | SPE | Pool Enclosure |
| BRN | Barn | GAR | Garage | TQS | Three Quarters Story (Finished) |
| CAN | Canopy | GAZ | Gazebo | UAT | Attic Area (Unfinished) |
| CLP | Loading Platform | GRN | Greenhouse | UHS | Half Story (Unfinished) |
| FAT | Attic Area (Finished) | GXT | Garage Extension Front | UST | Utility Area (Unfinished) |
| FCP | Carport | KEN | Kennel | UTQ | Three Quarters Story (Unfinished) |
| FEP | Enclosed Porch | MZ1 | Mezzanine, Unfinished | UUA | Unfinished Utility Attic |
| FHS | Half Story (Finished) | PRG | Pergola | UUS | Full Upper 2nd Story (Unfinished) |
| FOP | Open or Screened in Porch | PRT | Portico | WDK | Wood Deck |
| PTO | Patio | ||||
Building |
Details |
Land |
|||
| Building value | $ 513,200 | Bedrooms | 3 Bedrooms | USE CODE | 1010 |
| Replacement Cost | $576,600 | Bathrooms | 2 Full-1 Half | Lot Size (Acres) | 1.44 |
| Model | Residential | Total Rooms | 7 Rooms | Appraised Value | $ 195,400 |
| Style | Colonial | Heat Fuel | Gas | Assessed Value | $ 195,400 |
| Grade | Average Plus | Heat Type | Hot Water | ||
| Year Built | 2001 | AC Type | None | ||
| Effective depreciation | 11 | Interior Floors | HardwoodCarpet | ||
| Stories | 2 1/2 Stories | Interior Walls | Plastered | ||
| Living Area sq/ft | 2,135 | Exterior Walls | Wood Shingle | ||
| Gross Area sq/ft | 4,445 | Roof Structure | Gable/Hip | ||
| Roof Cover | Asph/F Gls/Cmp | ||||
| Code | Description | Units/SQ ft | Appraised Value | Assessed Value |
| FPL1 | Fireplace 1 story | 1 | $ 4,500 | $ 4,500 |
| BGR2 | 2 Stall Bmt Gar | 1 | $ 2,900 | $ 2,900 |
| WDCK | Wood Decking w/railings | 300 | $ 4,400 | $ 4,400 |
| BMT | Basement-Unfinished | 1088 | $ 25,000 | $ 25,000 |
| GXT | Garage Extension | 96 | $ 5,600 | $ 5,600 |
| GEN | Emergency Generator | 1 | $ 4,900 | $ 4,900 |
| SHED | Shed | 80 | $ 900 | $ 900 |