
| Appraised Value | Assessed Value | |
| Building Value | $ 450,100 | $ 450,100 |
| Extra Features | $ 58,200 | $ 58,200 |
| Outbuildings | $ 11,400 | $ 11,400 |
| Land Value | $ 163,300 | $ 163,300 |
| Totals | $ 683,000 | $ 683,000 |
| 2026
Community Preservation Act Tax $ 139.33 Town Tax (Commercial) $ 0 Town Tax (Residential) $ 4,644.40 W. Barnstable FD Tax (Commercial) $ 0 W. Barnstable FD Tax (Residential) $ 1,816.78 Total: $ 6,600.51 |
2025
Community Preservation Act Tax $ 90.49 Town Tax (Commercial) $ 0 Town Tax (Residential) $ 3,016.18 W. Barnstable FD Tax (Commercial) $ 0 W. Barnstable FD Tax (Residential) $ 1,604.16 Total: $ 4,710.83 |
| Residential Exemption Received= $233,792 |
| Owner: | Sale Date | Book/Page: | Sale Price: |
| FERNANDES, DEBRA L | 2024-11-07 | C237553/0 | $100 |
| FERNANDES, DEBRA LEE & JANCATERINO, KIMBERLY | 2024-11-07 | C237552/0 | $0 |
| FERNANDES, DEBRA LEE & JANCATERINO, KIMBERLY ANN TRS & FERNANDES, DEBRA LEE | 2024-04-24 | D1512758/0 | $0 |
| FERNANDES, ELIZABETH L TR & FERNANDES, DEBRA L | 2023-07-20 | D1512757/0 | $0 |
| FERNANDES, ANTONIO JR & ELIZABETH L TRS | 2007-11-09 | C184559/0 | $100 |
| FERNANDES, ANTONIO & ELIZABETH TRS | 1992-01-30 | C125618/0 | $1 |
| FERNANDES, ANTONIO & ELIZABETH L | 1989-05-05 | C117466/0 | $215000 |
| CAPPELLETTI, DONALD J & ANN G | 1989-01-25 | C116676/0 | $1 |
| CAPPELLETTI, DONALD J | 1967-09-22 | C41019/0 | $0 |
| As Built Cards:Click card # to view: | Card #1 | |

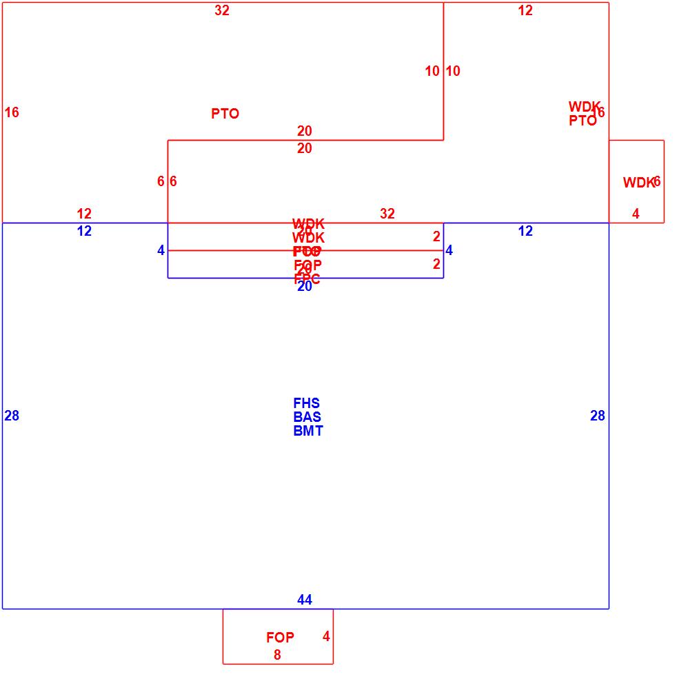
| B2N | Barn-any 2nd story area | FPC | Open Porch Concrete Floor | REF | Reference Only |
| BAS | First Floor, Living Area | FTS | Third Story Living Area (Finished) | SOL | Solarium |
| BMT | Basement Area (Unfinished) | FUS | Second Story Living Area (Finished) | SPE | Pool Enclosure |
| BRN | Barn | GAR | Garage | TQS | Three Quarters Story (Finished) |
| CAN | Canopy | GAZ | Gazebo | UAT | Attic Area (Unfinished) |
| CLP | Loading Platform | GRN | Greenhouse | UHS | Half Story (Unfinished) |
| FAT | Attic Area (Finished) | GXT | Garage Extension Front | UST | Utility Area (Unfinished) |
| FCP | Carport | KEN | Kennel | UTQ | Three Quarters Story (Unfinished) |
| FEP | Enclosed Porch | MZ1 | Mezzanine, Unfinished | UUA | Unfinished Utility Attic |
| FHS | Half Story (Finished) | PRG | Pergola | UUS | Full Upper 2nd Story (Unfinished) |
| FOP | Open or Screened in Porch | PRT | Portico | WDK | Wood Deck |
| PTO | Patio | ||||
Building |
Details |
Land |
|||
| Building value | $ 450,100 | Bedrooms | 4 Bedrooms | USE CODE | 1010 |
| Replacement Cost | $542,260 | Bathrooms | 3 Full-1 Half | Lot Size (Acres) | 0.36 |
| Model | Residential | Total Rooms | 6 Rooms | Appraised Value | $ 163,300 |
| Style | Cape Cod | Heat Fuel | Gas | Assessed Value | $ 163,300 |
| Grade | Average Plus | Heat Type | Hot Air | ||
| Year Built | 1986 | AC Type | Central | ||
| Effective depreciation | 17 | Interior Floors | CarpetHardwood | ||
| Stories | 1 1/2 Stories | Interior Walls | Drywall | ||
| Living Area sq/ft | 1,728 | Exterior Walls | Wood on Sheath | ||
| Gross Area sq/ft | 4,768 | Roof Structure | Gable/Hip | ||
| Roof Cover | Metal/Tin | ||||
| Code | Description | Units/SQ ft | Appraised Value | Assessed Value |
| BFA1 | Bsmt Fin-Good-Partitioned | 1000 | $ 27,000 | $ 27,000 |
| WDCK | Wood Decking w/railings | 416 | $ 4,800 | $ 4,800 |
| PAT2 | Patio-Good | 744 | $ 5,500 | $ 5,500 |
| BMT | Basement-Unfinished | 1152 | $ 24,200 | $ 24,200 |
| FOP | Open Porch-roof-ceiling | 112 | $ 5,000 | $ 5,000 |
| FOPC | Open Prch-roof, ceiling | 40 | $ 2,000 | $ 2,000 |
| SHD2 | Shed w/Elec | 96 | $ 1,100 | $ 1,100 |