
| Appraised Value | Assessed Value | |
| Building Value | $ 1,972,100 | $ 1,972,100 |
| Extra Features | $ 101,900 | $ 101,900 |
| Outbuildings | $ 106,700 | $ 106,700 |
| Land Value | $ 706,200 | $ 706,200 |
| Totals | $ 2,886,900 | $ 2,886,900 |
| 2026
C.O.M.M. FD Tax (Commercial) $ 0 C.O.M.M. FD Tax (Residential) $ 0 Town Tax (Commercial) $ 0 Town Tax (Residential) $ 0 Total: $ 0 |
2025
C.O.M.M. FD Tax (Commercial) $ 0 C.O.M.M. FD Tax (Residential) $ 0 Town Tax (Commercial) $ 0 Town Tax (Residential) $ 0 Total: $ 0 |
| Owner: | Sale Date | Book/Page: | Sale Price: |
| MASS SOCIETY FOR PREVENTION | 1950-01-01 | 0/0 | $0 |
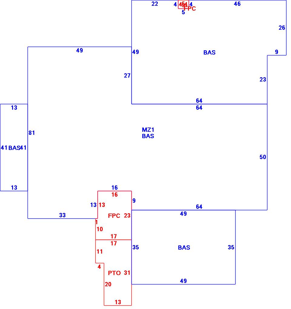
| As Built Cards:Click card # to view: | Card #1 | | Card #2 | |

| B2N | Barn-any 2nd story area | FPC | Open Porch Concrete Floor | REF | Reference Only |
| BAS | First Floor, Living Area | FTS | Third Story Living Area (Finished) | SOL | Solarium |
| BMT | Basement Area (Unfinished) | FUS | Second Story Living Area (Finished) | SPE | Pool Enclosure |
| BRN | Barn | GAR | Garage | TQS | Three Quarters Story (Finished) |
| CAN | Canopy | GAZ | Gazebo | UAT | Attic Area (Unfinished) |
| CLP | Loading Platform | GRN | Greenhouse | UHS | Half Story (Unfinished) |
| FAT | Attic Area (Finished) | GXT | Garage Extension Front | UST | Utility Area (Unfinished) |
| FCP | Carport | KEN | Kennel | UTQ | Three Quarters Story (Unfinished) |
| FEP | Enclosed Porch | MZ1 | Mezzanine, Unfinished | UUA | Unfinished Utility Attic |
| FHS | Half Story (Finished) | PRG | Pergola | UUS | Full Upper 2nd Story (Unfinished) |
| FOP | Open or Screened in Porch | PRT | Portico | WDK | Wood Deck |
| PTO | Patio | ||||
Building |
Details |
Land |
|||
| Building value | $ 1,972,100 | Bedrooms | 00 | USE CODE | 9570 |
| Replacement Cost | $2,075,893 | Bathrooms | 0 Full-6 Half | Lot Size (Acres) | 2 |
| Model | Commercial | Total Rooms | Appraised Value | $ 706,200 | |
| Style | Kennel | Heat Fuel | Gas | Assessed Value | $ 706,200 |
| Grade | Average | Heat Type | Hot Air | ||
| Year Built | 2018 | AC Type | Central | ||
| Effective depreciation | 5 | Interior Floors | Vinyl/Asphalt | ||
| Stories | 1.3 | Interior Walls | Drywall | ||
| Living Area sq/ft | 16,040 | Exterior Walls | Vinyl Siding | ||
| Gross Area sq/ft | 20,365 | Roof Structure | Gable/Hip | ||
| Roof Cover | Asph/F Gls/Cmp | ||||
| Code | Description | Units/SQ ft | Appraised Value | Assessed Value |
| PAT1 | Patio- Average | 447 | $ 2,500 | $ 2,500 |
| PAT1 | Patio- Average | 1255 | $ 6,400 | $ 6,400 |
| OFAC | Office Finish-Ave Cost | 660 | $ 38,800 | $ 38,800 |
| FOPC | Open Prch-roof, ceiling | 398 | $ 14,200 | $ 14,200 |
| RFCC | Reinforced Concrete | 796 | $ 5,700 | $ 5,700 |
| FNC4 | Fence-Chain Link 8' | 142 | $ 3,500 | $ 3,500 |
| FNC7 | Chain Link Gate-6' | 4 | $ 3,200 | $ 3,200 |
| LTHL | Halide Light FIxture | 15 | $ 22,000 | $ 22,000 |
| FNC3 | FENCE-6' CHAIN w rails | 40 | $ 900 | $ 900 |
| GEN2 | Commercial Generator | 1 | $ 60,300 | $ 60,300 |
| SPR1 | SPRINKLERS-WET | 12559 | $ 48,900 | $ 48,900 |
| SHED | Shed | 120 | $ 2,200 | $ 2,200 |