
| Appraised Value | Assessed Value | |
| Building Value | $ 306,200 | $ 306,200 |
| Extra Features | $ 37,800 | $ 37,800 |
| Outbuildings | $ 4,000 | $ 4,000 |
| Land Value | $ 163,600 | $ 163,600 |
| Totals | $ 511,600 | $ 511,600 |
| 2026
C.O.M.M. FD Tax (Commercial) $ 0 C.O.M.M. FD Tax (Residential) $ 588.34 Community Preservation Act Tax $ 104.37 Town Tax (Commercial) $ 0 Town Tax (Residential) $ 3,478.88 Total: $ 4,171.59 |
2025
C.O.M.M. FD Tax (Commercial) $ 0 C.O.M.M. FD Tax (Residential) $ 571.44 Community Preservation Act Tax $ 103.45 Town Tax (Commercial) $ 0 Town Tax (Residential) $ 3,448.49 Total: $ 4,123.38 |
| Owner: | Sale Date | Book/Page: | Sale Price: |
| CREEL, JEFFREY D & MADELYNNE M | 2016-08-22 | 29875/0325 | $302000 |
| LAWRENCE, CHARLES G | 2009-08-28 | 23995/0079 | $100 |
| LAWRENCE, CHARLES G | 2009-06-01 | 23755/0034 | $215000 |
| GRP LOAN LLC | 2009-01-02 | 23349/0124 | $255000 |
| COUTINHO, SEAN M | 2002-08-23 | 15507/0023 | $100 |
| COUNTINHO, SEAN M | 1998-03-30 | 11320/0347 | $112000 |
| TAMBURRO, JOHN J & DALE & HODDER, ROBIN | 1996-07-15 | 10318/0271 | $1 |
| TAMBURRO, JOHN J | 1990-06-15 | 7200/0015 | $68000 |
| TAMBURRO, JOHN J & MARY V | 1983-07-15 | 3805/0255 | $64000 |
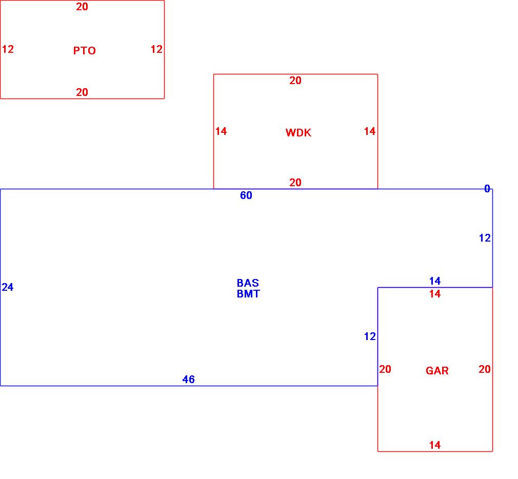
AsBuilt Card N/A

| B2N | Barn-any 2nd story area | FPC | Open Porch Concrete Floor | REF | Reference Only |
| BAS | First Floor, Living Area | FTS | Third Story Living Area (Finished) | SOL | Solarium |
| BMT | Basement Area (Unfinished) | FUS | Second Story Living Area (Finished) | SPE | Pool Enclosure |
| BRN | Barn | GAR | Garage | TQS | Three Quarters Story (Finished) |
| CAN | Canopy | GAZ | Gazebo | UAT | Attic Area (Unfinished) |
| CLP | Loading Platform | GRN | Greenhouse | UHS | Half Story (Unfinished) |
| FAT | Attic Area (Finished) | GXT | Garage Extension Front | UST | Utility Area (Unfinished) |
| FCP | Carport | KEN | Kennel | UTQ | Three Quarters Story (Unfinished) |
| FEP | Enclosed Porch | MZ1 | Mezzanine, Unfinished | UUA | Unfinished Utility Attic |
| FHS | Half Story (Finished) | PRG | Pergola | UUS | Full Upper 2nd Story (Unfinished) |
| FOP | Open or Screened in Porch | PRT | Portico | WDK | Wood Deck |
| PTO | Patio | ||||
Building |
Details |
Land |
|||
| Building value | $ 306,200 | Bedrooms | 3 Bedrooms | USE CODE | 1010 |
| Replacement Cost | $397,627 | Bathrooms | 2 Full-0 Half | Lot Size (Acres) | 0.37 |
| Model | Residential | Total Rooms | 7 Rooms | Appraised Value | $ 163,600 |
| Style | Ranch | Heat Fuel | Gas | Assessed Value | $ 163,600 |
| Grade | Average | Heat Type | Hot Air | ||
| Year Built | 1972 | AC Type | Central | ||
| Effective depreciation | 23 | Interior Floors | CarpetHardwood | ||
| Stories | 1 Story | Interior Walls | Drywall | ||
| Living Area sq/ft | 1,272 | Exterior Walls | Wood Shingle | ||
| Gross Area sq/ft | 3,344 | Roof Structure | Gable/Hip | ||
| Roof Cover | Asph/F Gls/Cmp | ||||
| Code | Description | Units/SQ ft | Appraised Value | Assessed Value |
| FPL1 | Fireplace 1 story | 1 | $ 3,900 | $ 3,900 |
| WDC | Wood Deck w/o railings | 280 | $ 2,800 | $ 2,800 |
| PAT1 | Patio- Average | 240 | $ 1,200 | $ 1,200 |
| GAR | Attached Garage | 280 | $ 9,800 | $ 9,800 |
| BMT | Basement-Unfinished | 1272 | $ 24,100 | $ 24,100 |