
| Appraised Value | Assessed Value | |
| Building Value | $ 284,200 | $ 284,200 |
| Extra Features | $ 39,800 | $ 39,800 |
| Outbuildings | $ 2,400 | $ 2,400 |
| Land Value | $ 162,900 | $ 162,900 |
| Totals | $ 489,300 | $ 489,300 |
| 2026
C.O.M.M. FD Tax (Commercial) $ 0 C.O.M.M. FD Tax (Residential) $ 562.70 Community Preservation Act Tax $ 99.82 Town Tax (Commercial) $ 0 Town Tax (Residential) $ 3,327.24 Total: $ 3,989.76 |
2025
C.O.M.M. FD Tax (Commercial) $ 0 C.O.M.M. FD Tax (Residential) $ 546.37 Community Preservation Act Tax $ 98.92 Town Tax (Commercial) $ 0 Town Tax (Residential) $ 3,297.19 Total: $ 3,942.48 |
| Owner: | Sale Date | Book/Page: | Sale Price: |
| HOOK, LAWRENCE V & SUSAN D | 2001-09-11 | C162736/0 | $177000 |
| STEWART, BRIAN L & LILLIAN | 1987-03-15 | C110330/0 | $121500 |
| SEAMAN, ALBERT H &CAROLINE | 1965-02-03 | C34432/0 | $0 |
| As Built Cards:Click card # to view: | Card #1 | |

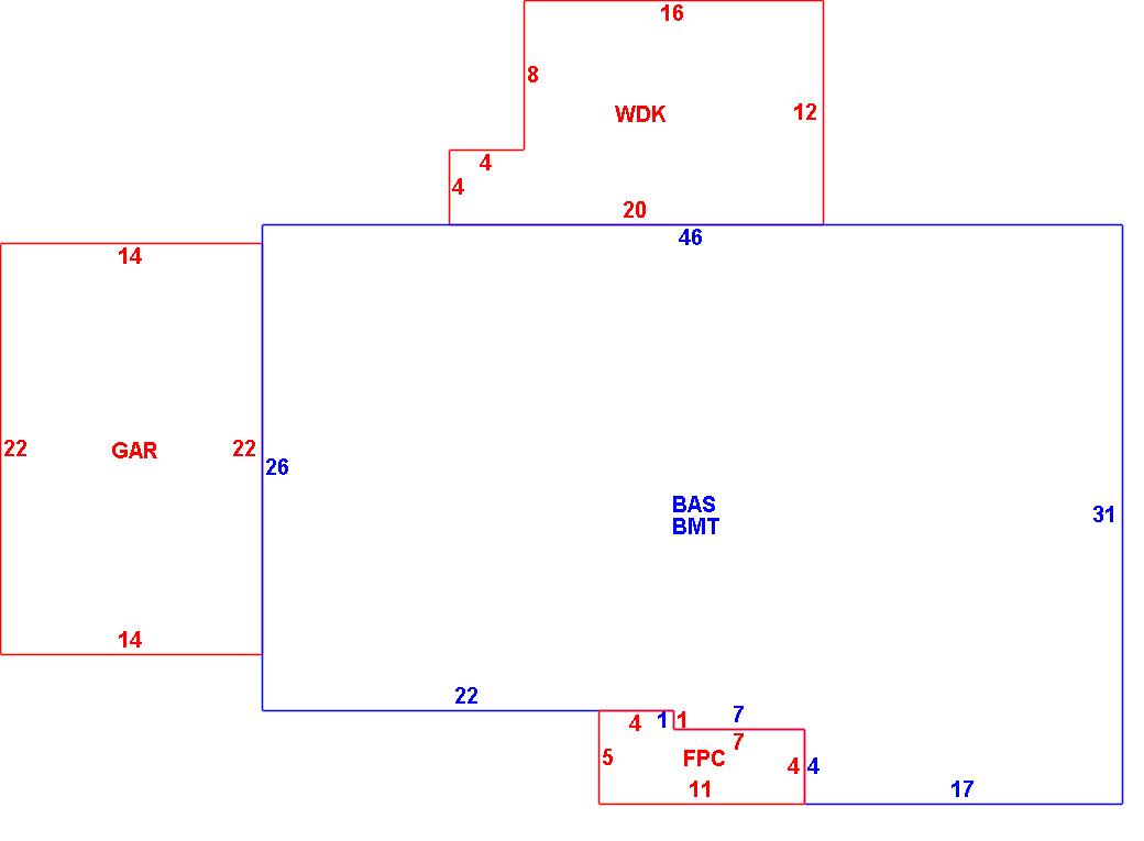
| B2N | Barn-any 2nd story area | FPC | Open Porch Concrete Floor | REF | Reference Only |
| BAS | First Floor, Living Area | FTS | Third Story Living Area (Finished) | SOL | Solarium |
| BMT | Basement Area (Unfinished) | FUS | Second Story Living Area (Finished) | SPE | Pool Enclosure |
| BRN | Barn | GAR | Garage | TQS | Three Quarters Story (Finished) |
| CAN | Canopy | GAZ | Gazebo | UAT | Attic Area (Unfinished) |
| CLP | Loading Platform | GRN | Greenhouse | UHS | Half Story (Unfinished) |
| FAT | Attic Area (Finished) | GXT | Garage Extension Front | UST | Utility Area (Unfinished) |
| FCP | Carport | KEN | Kennel | UTQ | Three Quarters Story (Unfinished) |
| FEP | Enclosed Porch | MZ1 | Mezzanine, Unfinished | UUA | Unfinished Utility Attic |
| FHS | Half Story (Finished) | PRG | Pergola | UUS | Full Upper 2nd Story (Unfinished) |
| FOP | Open or Screened in Porch | PRT | Portico | WDK | Wood Deck |
| PTO | Patio | ||||
Building |
Details |
Land |
|||
| Building value | $ 284,200 | Bedrooms | 3 Bedrooms | USE CODE | 1010 |
| Replacement Cost | $378,955 | Bathrooms | 1 Full-1 Half | Lot Size (Acres) | 0.35 |
| Model | Residential | Total Rooms | 6 Rooms | Appraised Value | $ 162,900 |
| Style | Ranch | Heat Fuel | Gas | Assessed Value | $ 162,900 |
| Grade | Average | Heat Type | Hot Water | ||
| Year Built | 1966 | AC Type | None | ||
| Effective depreciation | 25 | Interior Floors | Hardwood | ||
| Stories | 1 Story | Interior Walls | Drywall | ||
| Living Area sq/ft | 1,288 | Exterior Walls | Wood Shingle | ||
| Gross Area sq/ft | 3,140 | Roof Structure | Gable/Hip | ||
| Roof Cover | Asph/F Gls/Cmp | ||||
| Code | Description | Units/SQ ft | Appraised Value | Assessed Value |
| FPL1 | Fireplace 1 story | 1 | $ 3,800 | $ 3,800 |
| WDCK | Wood Decking w/railings | 208 | $ 2,400 | $ 2,400 |
| FOPC | Open Prch-roof, ceiling | 48 | $ 2,100 | $ 2,100 |
| GAR | Attached Garage | 308 | $ 10,200 | $ 10,200 |
| BMT | Basement-Unfinished | 1288 | $ 23,700 | $ 23,700 |