
| Appraised Value | Assessed Value | |
| Building Value | $ 291,600 | $ 291,600 |
| Extra Features | $ 44,000 | $ 44,000 |
| Outbuildings | $ 10,700 | $ 10,700 |
| Land Value | $ 163,300 | $ 163,300 |
| Totals | $ 509,600 | $ 509,600 |
| 2026
C.O.M.M. FD Tax (Commercial) $ 0 C.O.M.M. FD Tax (Residential) $ 586.04 Community Preservation Act Tax $ 103.96 Town Tax (Commercial) $ 0 Town Tax (Residential) $ 3,465.28 Total: $ 4,155.28 |
2025
C.O.M.M. FD Tax (Commercial) $ 0 C.O.M.M. FD Tax (Residential) $ 564.77 Community Preservation Act Tax $ 102.25 Town Tax (Commercial) $ 0 Town Tax (Residential) $ 3,408.23 Total: $ 4,075.25 |
| Owner: | Sale Date | Book/Page: | Sale Price: |
| CHILDS, SHAUNA TR | 2016-08-10 | 29854/0273 | $1 |
| HOXIE, STEPHEN E | 2016-03-26 | 29854/0292 | $0 |
| HOXIE, STEPHEN E & DAYLE C | 1973-10-09 | 1946/0277 | $0 |
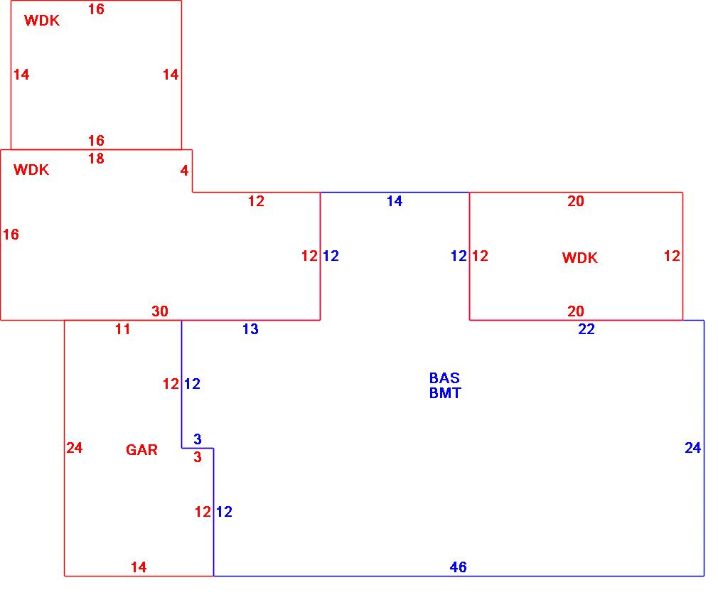
| As Built Cards:Click card # to view: | Card #1 | |

| B2N | Barn-any 2nd story area | FPC | Open Porch Concrete Floor | REF | Reference Only |
| BAS | First Floor, Living Area | FTS | Third Story Living Area (Finished) | SOL | Solarium |
| BMT | Basement Area (Unfinished) | FUS | Second Story Living Area (Finished) | SPE | Pool Enclosure |
| BRN | Barn | GAR | Garage | TQS | Three Quarters Story (Finished) |
| CAN | Canopy | GAZ | Gazebo | UAT | Attic Area (Unfinished) |
| CLP | Loading Platform | GRN | Greenhouse | UHS | Half Story (Unfinished) |
| FAT | Attic Area (Finished) | GXT | Garage Extension Front | UST | Utility Area (Unfinished) |
| FCP | Carport | KEN | Kennel | UTQ | Three Quarters Story (Unfinished) |
| FEP | Enclosed Porch | MZ1 | Mezzanine, Unfinished | UUA | Unfinished Utility Attic |
| FHS | Half Story (Finished) | PRG | Pergola | UUS | Full Upper 2nd Story (Unfinished) |
| FOP | Open or Screened in Porch | PRT | Portico | WDK | Wood Deck |
| PTO | Patio | ||||
Building |
Details |
Land |
|||
| Building value | $ 291,600 | Bedrooms | 3 Bedrooms | USE CODE | 1010 |
| Replacement Cost | $383,728 | Bathrooms | 2 Full-1 Half | Lot Size (Acres) | 0.36 |
| Model | Residential | Total Rooms | 7 Rooms | Appraised Value | $ 163,300 |
| Style | Ranch | Heat Fuel | Gas | Assessed Value | $ 163,300 |
| Grade | Average | Heat Type | Hot Water | ||
| Year Built | 1967 | AC Type | None | ||
| Effective depreciation | 24 | Interior Floors | Hardwood | ||
| Stories | 1 Story | Interior Walls | Drywall | ||
| Living Area sq/ft | 1,308 | Exterior Walls | Wood Shingle | ||
| Gross Area sq/ft | 3,812 | Roof Structure | Gable/Hip | ||
| Roof Cover | Asph/F Gls/Cmp | ||||
| Code | Description | Units/SQ ft | Appraised Value | Assessed Value |
| FPL1 | Fireplace 1 story | 1 | $ 3,800 | $ 3,800 |
| BFA | Bsmt Fin-Avg | 440 | $ 5,800 | $ 5,800 |
| WDCK | Wood Decking w/railings | 656 | $ 6,300 | $ 6,300 |
| GAR | Attached Garage | 300 | $ 10,100 | $ 10,100 |
| BMT | Basement-Unfinished | 1308 | $ 24,300 | $ 24,300 |
| WDC | Wood Deck w/o railings | 240 | $ 4,400 | $ 4,400 |