
| Appraised Value | Assessed Value | |
| Building Value | $ 852,900 | $ 852,900 |
| Extra Features | $ 116,100 | $ 116,100 |
| Outbuildings | $ 6,000 | $ 6,000 |
| Land Value | $ 418,200 | $ 418,200 |
| Totals | $ 1,393,200 | $ 1,393,200 |
| 2026
C.O.M.M. FD Tax (Commercial) $ 0 C.O.M.M. FD Tax (Residential) $ 1,602.18 Community Preservation Act Tax $ 228.16 Town Tax (Commercial) $ 0 Town Tax (Residential) $ 7,605.21 Total: $ 9,435.55 |
2025
C.O.M.M. FD Tax (Commercial) $ 0 C.O.M.M. FD Tax (Residential) $ 1,909.46 Community Preservation Act Tax $ 297.02 Town Tax (Commercial) $ 0 Town Tax (Residential) $ 9,900.66 Total: $ 12,107.14 |
| Residential Exemption Received= $274,787 |
Residential Exemption Received= $233,792 |
| Owner: | Sale Date | Book/Page: | Sale Price: |
| MCDONALD, JOHN R & AMY E | 2021-10-29 | 34618/153 | $1299000 |
| SEMINARA, ANNE I | 2001-02-27 | 13594/0081 | $0 |
| SEMINARA, LOUIS J TR | 2000-08-18 | 13189/0060 | $0 |
| LEBEL, DOUGLAS W TR | 2000-08-18 | 13189/0004 | $725000 |
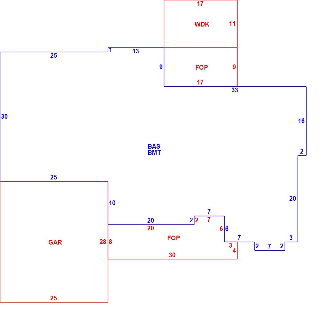
| As Built Cards:Click card # to view: | Card #1 | |

| B2N | Barn-any 2nd story area | FPC | Open Porch Concrete Floor | REF | Reference Only |
| BAS | First Floor, Living Area | FTS | Third Story Living Area (Finished) | SOL | Solarium |
| BMT | Basement Area (Unfinished) | FUS | Second Story Living Area (Finished) | SPE | Pool Enclosure |
| BRN | Barn | GAR | Garage | TQS | Three Quarters Story (Finished) |
| CAN | Canopy | GAZ | Gazebo | UAT | Attic Area (Unfinished) |
| CLP | Loading Platform | GRN | Greenhouse | UHS | Half Story (Unfinished) |
| FAT | Attic Area (Finished) | GXT | Garage Extension Front | UST | Utility Area (Unfinished) |
| FCP | Carport | KEN | Kennel | UTQ | Three Quarters Story (Unfinished) |
| FEP | Enclosed Porch | MZ1 | Mezzanine, Unfinished | UUA | Unfinished Utility Attic |
| FHS | Half Story (Finished) | PRG | Pergola | UUS | Full Upper 2nd Story (Unfinished) |
| FOP | Open or Screened in Porch | PRT | Portico | WDK | Wood Deck |
| PTO | Patio | ||||
Building |
Details |
Land |
|||
| Building value | $ 852,900 | Bedrooms | 3 Bedrooms | USE CODE | 1010 |
| Replacement Cost | $870,276 | Bathrooms | 3 Full-1 Half | Lot Size (Acres) | 1.05 |
| Model | Residential | Total Rooms | 7 Rooms | Appraised Value | $ 418,200 |
| Style | Ranch | Heat Fuel | Gas | Assessed Value | $ 418,200 |
| Grade | Custom Minus | Heat Type | Hot Air | ||
| Year Built | 2021 | AC Type | Central | ||
| Effective depreciation | 2 | Interior Floors | Minimum/Plywd | ||
| Stories | 1 Story | Interior Walls | Drywall | ||
| Living Area sq/ft | 2,375 | Exterior Walls | Wood Shingle | ||
| Gross Area sq/ft | 6,032 | Roof Structure | Gable/Hip | ||
| Roof Cover | Asph/F Gls/Cmp | ||||
| Code | Description | Units/SQ ft | Appraised Value | Assessed Value |
| BMT | Basement-Unfinished | 2375 | $ 50,100 | $ 50,100 |
| FOP | Open Porch-roof-ceiling | 395 | $ 15,100 | $ 15,100 |
| FPLG | Gas Fireplace-Direct Vent | 1 | $ 2,500 | $ 2,500 |
| BFA | Bsmt Fin-Avg | 1491 | $ 25,400 | $ 25,400 |
| WDCV | Deck comp w vinyl railings | 187 | $ 6,000 | $ 6,000 |
| GAR | Attached Garage | 700 | $ 23,000 | $ 23,000 |