
| Appraised Value | Assessed Value | |
| Building Value | $ 775,900 | $ 775,900 |
| Extra Features | $ 63,900 | $ 63,900 |
| Outbuildings | $ 88,600 | $ 88,600 |
| Land Value | $ 216,200 | $ 216,200 |
| Totals | $ 1,144,600 | $ 1,144,600 |
| 2026
C.O.M.M. FD Tax (Commercial) $ 0 C.O.M.M. FD Tax (Residential) $ 1,316.29 Community Preservation Act Tax $ 177.44 Town Tax (Commercial) $ 0 Town Tax (Residential) $ 5,914.73 Total: $ 7,408.46 |
2025
C.O.M.M. FD Tax (Commercial) $ 0 C.O.M.M. FD Tax (Residential) $ 1,280.07 Community Preservation Act Tax $ 183.07 Town Tax (Commercial) $ 0 Town Tax (Residential) $ 6,102.40 Total: $ 7,565.54 |
| Residential Exemption Received= $274,787 |
Residential Exemption Received= $233,792 |
| Owner: | Sale Date | Book/Page: | Sale Price: |
| PEACOCK, JAMES S & AMY | 1990-05-15 | 7145/0056 | $108500 |
| PEACOCK, JAMES & LALLY, LUKE P | 1986-04-15 | 5024/0253 | $110000 |
| LACEY, CAROL M | 1977-10-18 | 2600/0216 | $0 |
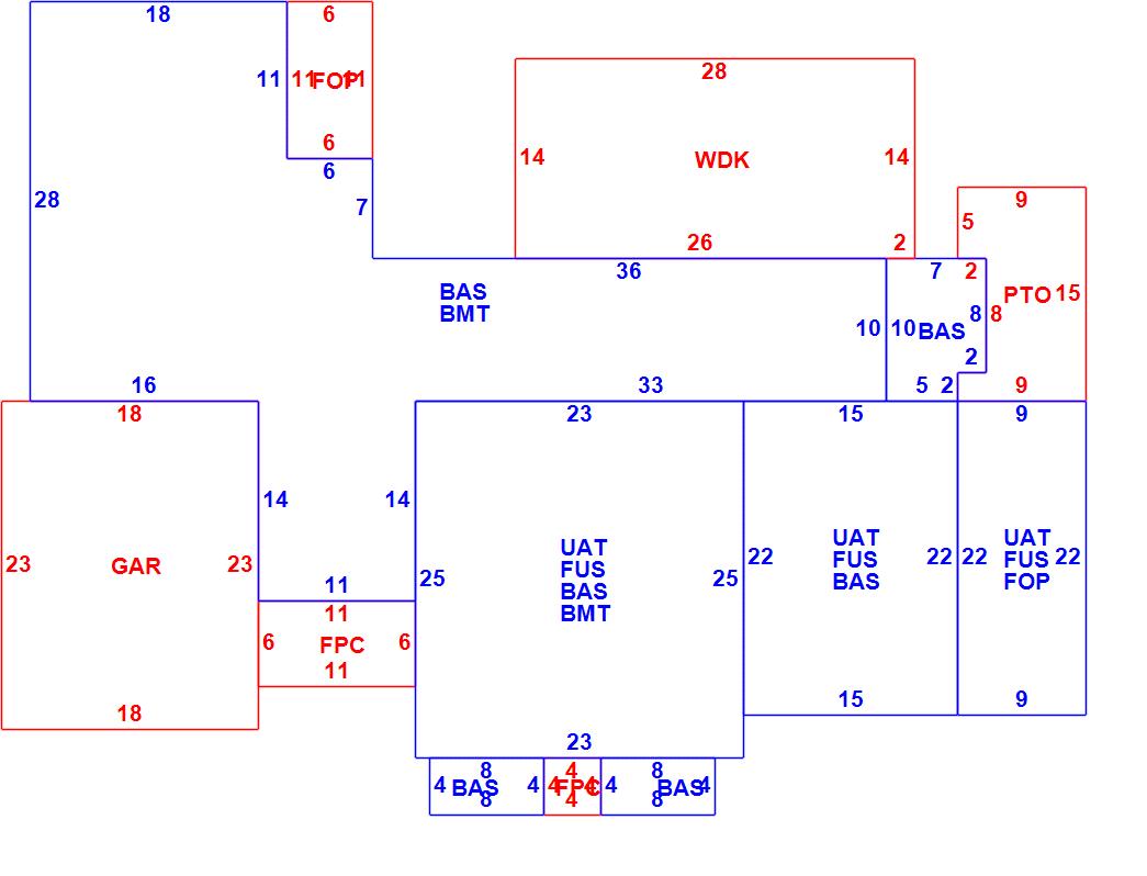
AsBuilt Card N/A

| B2N | Barn-any 2nd story area | FPC | Open Porch Concrete Floor | REF | Reference Only |
| BAS | First Floor, Living Area | FTS | Third Story Living Area (Finished) | SOL | Solarium |
| BMT | Basement Area (Unfinished) | FUS | Second Story Living Area (Finished) | SPE | Pool Enclosure |
| BRN | Barn | GAR | Garage | TQS | Three Quarters Story (Finished) |
| CAN | Canopy | GAZ | Gazebo | UAT | Attic Area (Unfinished) |
| CLP | Loading Platform | GRN | Greenhouse | UHS | Half Story (Unfinished) |
| FAT | Attic Area (Finished) | GXT | Garage Extension Front | UST | Utility Area (Unfinished) |
| FCP | Carport | KEN | Kennel | UTQ | Three Quarters Story (Unfinished) |
| FEP | Enclosed Porch | MZ1 | Mezzanine, Unfinished | UUA | Unfinished Utility Attic |
| FHS | Half Story (Finished) | PRG | Pergola | UUS | Full Upper 2nd Story (Unfinished) |
| FOP | Open or Screened in Porch | PRT | Portico | WDK | Wood Deck |
| PTO | Patio | ||||
Building |
Details |
Land |
|||
| Building value | $ 775,900 | Bedrooms | 3 Bedrooms | USE CODE | 1010 |
| Replacement Cost | $923,644 | Bathrooms | 3 Full-1 Half | Lot Size (Acres) | 0.96 |
| Model | Residential | Total Rooms | 8 Rooms | Appraised Value | $ 216,200 |
| Style | Cape Cod | Heat Fuel | Oil | Assessed Value | $ 216,200 |
| Grade | Average Plus | Heat Type | Hot Water | ||
| Year Built | 1890 | AC Type | Central | ||
| Effective depreciation | 16 | Interior Floors | CarpetHardwood | ||
| Stories | 2 Stories | Interior Walls | Plastered | ||
| Living Area sq/ft | 3,258 | Exterior Walls | Wood Shingle | ||
| Gross Area sq/ft | 7,327 | Roof Structure | Gambrel | ||
| Roof Cover | Asph/F Gls/Cmp | ||||
| Code | Description | Units/SQ ft | Appraised Value | Assessed Value |
| FPL2 | Fireplace 1.5 stories | 1 | $ 5,000 | $ 5,000 |
| GAR3 | Det Gar-w/TQS | 884 | $ 67,200 | $ 67,200 |
| WDCK | Wood Decking w/railings | 392 | $ 5,600 | $ 5,600 |
| PAT2 | Patio-Good | 119 | $ 1,200 | $ 1,200 |
| FOP | Open Porch-roof-ceiling | 264 | $ 9,000 | $ 9,000 |
| GAR | Attached Garage | 414 | $ 13,800 | $ 13,800 |
| BMT | Basement-Unfinished | 1695 | $ 32,700 | $ 32,700 |
| FOPC | Open Prch-roof, ceiling | 82 | $ 3,400 | $ 3,400 |
| SHED | Shed | 160 | $ 1,200 | $ 1,200 |
| FOPG | Open Prch-rf-ceil | 90 | $ 3,100 | $ 3,100 |
| PRG1 | Pergola-Avg | 161 | $ 2,800 | $ 2,800 |
| PAT2 | Patio-Good | 472 | $ 4,500 | $ 4,500 |
| FPIT | Fire Pit | 1 | $ 3,000 | $ 3,000 |