
| Appraised Value | Assessed Value | |
| Building Value | $ 598,600 | $ 598,600 |
| Extra Features | $ 69,300 | $ 69,300 |
| Outbuildings | $ 52,600 | $ 52,600 |
| Land Value | $ 197,400 | $ 197,400 |
| Totals | $ 917,900 | $ 917,900 |
| 2026
C.O.M.M. FD Tax (Commercial) $ 0 C.O.M.M. FD Tax (Residential) $ 1,055.59 Community Preservation Act Tax $ 131.20 Town Tax (Commercial) $ 0 Town Tax (Residential) $ 4,373.17 Total: $ 5,559.96 |
2025
C.O.M.M. FD Tax (Commercial) $ 0 C.O.M.M. FD Tax (Residential) $ 1,033.51 Community Preservation Act Tax $ 138.43 Town Tax (Commercial) $ 0 Town Tax (Residential) $ 4,614.46 Total: $ 5,786.40 |
| Residential Exemption Received= $274,787 |
Residential Exemption Received= $233,792 |
| Owner: | Sale Date | Book/Page: | Sale Price: |
| MORIN, NILE | 2017-03-31 | 30389/0088 | $415000 |
| EBERT, MARK E | 1992-10-28 | 8275/0341 | $100 |
| EBERT, MARK E & JOANNE M | 1992-05-15 | 8032/0187 | $1 |
| EBERT, MARK E & JOANNE M | 1992-02-15 | 7887/0348 | $1 |
| EBERT, MARK E | 1989-04-15 | 6691/0288 | $85000 |
| SOLLOWS, JEFFREY A TR | 1989-01-31 | 6612/0324 | $1 |
| GREENBRIER CORPORATION | 1989-01-15 | 6612/0343 | $1 |
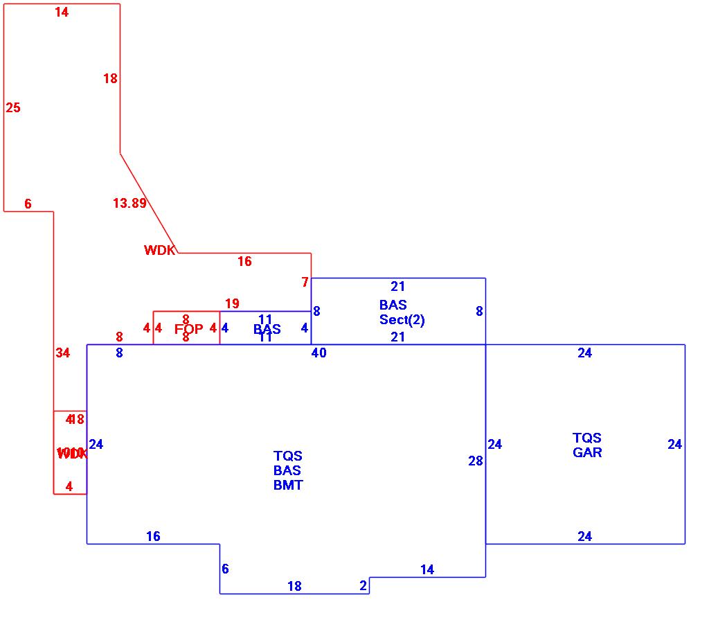
| As Built Cards:Click card # to view: | Card #1 | |

| B2N | Barn-any 2nd story area | FPC | Open Porch Concrete Floor | REF | Reference Only |
| BAS | First Floor, Living Area | FTS | Third Story Living Area (Finished) | SOL | Solarium |
| BMT | Basement Area (Unfinished) | FUS | Second Story Living Area (Finished) | SPE | Pool Enclosure |
| BRN | Barn | GAR | Garage | TQS | Three Quarters Story (Finished) |
| CAN | Canopy | GAZ | Gazebo | UAT | Attic Area (Unfinished) |
| CLP | Loading Platform | GRN | Greenhouse | UHS | Half Story (Unfinished) |
| FAT | Attic Area (Finished) | GXT | Garage Extension Front | UST | Utility Area (Unfinished) |
| FCP | Carport | KEN | Kennel | UTQ | Three Quarters Story (Unfinished) |
| FEP | Enclosed Porch | MZ1 | Mezzanine, Unfinished | UUA | Unfinished Utility Attic |
| FHS | Half Story (Finished) | PRG | Pergola | UUS | Full Upper 2nd Story (Unfinished) |
| FOP | Open or Screened in Porch | PRT | Portico | WDK | Wood Deck |
| PTO | Patio | ||||
Building |
Details |
Land |
|||
| Building value | $ 598,600 | Bedrooms | 4 Bedrooms | USE CODE | 1010 |
| Replacement Cost | $676,979 | Bathrooms | 2 Full-2 Half | Lot Size (Acres) | 0.54 |
| Model | Residential | Total Rooms | 7 Rooms | Appraised Value | $ 197,400 |
| Style | Cape Cod | Heat Fuel | Gas | Assessed Value | $ 197,400 |
| Grade | Average | Heat Type | Hot Air | ||
| Year Built | 1990 | AC Type | None | ||
| Effective depreciation | 12 | Interior Floors | CarpetHardwood | ||
| Stories | 1 3/4 Stories | Interior Walls | Drywall | ||
| Living Area sq/ft | 2,758 | Exterior Walls | Wood Shingle | ||
| Gross Area sq/ft | 6,153 | Roof Structure | Gable/Hip | ||
| Roof Cover | Asph/F Gls/Cmp | ||||
| Code | Description | Units/SQ ft | Appraised Value | Assessed Value |
| FPL2 | Fireplace 1.5 stories | 1 | $ 5,300 | $ 5,300 |
| FPO | Ext FP Opening | 1 | $ 1,800 | $ 1,800 |
| SPL2 | Pool Vinyl | 708 | $ 22,800 | $ 22,800 |
| BFA | Bsmt Fin-Avg | 900 | $ 13,700 | $ 13,700 |
| WDCV | Deck comp w vinyl railings | 769 | $ 18,400 | $ 18,400 |
| GAR | Attached Garage | 576 | $ 18,000 | $ 18,000 |
| BMT | Basement-Unfinished | 1316 | $ 28,300 | $ 28,300 |
| FOP | Open Porch-roof-ceiling | 32 | $ 2,200 | $ 2,200 |
| WDCK | Wood Decking w/railings | 40 | $ 1,500 | $ 1,500 |
| PAT2 | Patio-Good | 1000 | $ 7,700 | $ 7,700 |
| SPH2 | Pool Heater 500-799sf pool | 1 | $ 2,200 | $ 2,200 |