
| Appraised Value | Assessed Value | |
| Building Value | $ 1,162,100 | $ 1,162,100 |
| Extra Features | $ 75,800 | $ 75,800 |
| Outbuildings | $ 13,800 | $ 13,800 |
| Land Value | $ 754,800 | $ 754,800 |
| Totals | $ 2,006,500 | $ 2,006,500 |
| 2026
C.O.M.M. FD Tax (Commercial) $ 0 C.O.M.M. FD Tax (Residential) $ 2,307.48 Community Preservation Act Tax $ 353.27 Town Tax (Commercial) $ 0 Town Tax (Residential) $ 11,775.65 Total: $ 14,436.40 |
2025
C.O.M.M. FD Tax (Commercial) $ 0 C.O.M.M. FD Tax (Residential) $ 1,965.35 Community Preservation Act Tax $ 355.81 Town Tax (Commercial) $ 0 Town Tax (Residential) $ 11,860.46 Total: $ 14,181.62 |
| Residential Exemption Received= $274,787 |
| Owner: | Sale Date | Book/Page: | Sale Price: |
| BOLLIGER, GLEN A & LINDA S | 2024-11-21 | 36687/34 | $2500000 |
| CURTIN, JOHN V & PATRICIA G | 2024-11-07 | 36663/136 | $10 |
| 298 STARBOARD LANE OSTERVILLE LLC | 2023-02-23 | 35649/270 | $10 |
| CURTIN, JOHN J & PATRICIA G | 2002-10-09 | 15716/0241 | $985000 |
| WILLIAMS, DOUGLAS L SR | 2001-05-08 | 13810/0234 | $265000 |
| MACURDY, JAMES K & KERRY A | 1997-06-20 | 10812/0129 | $380000 |
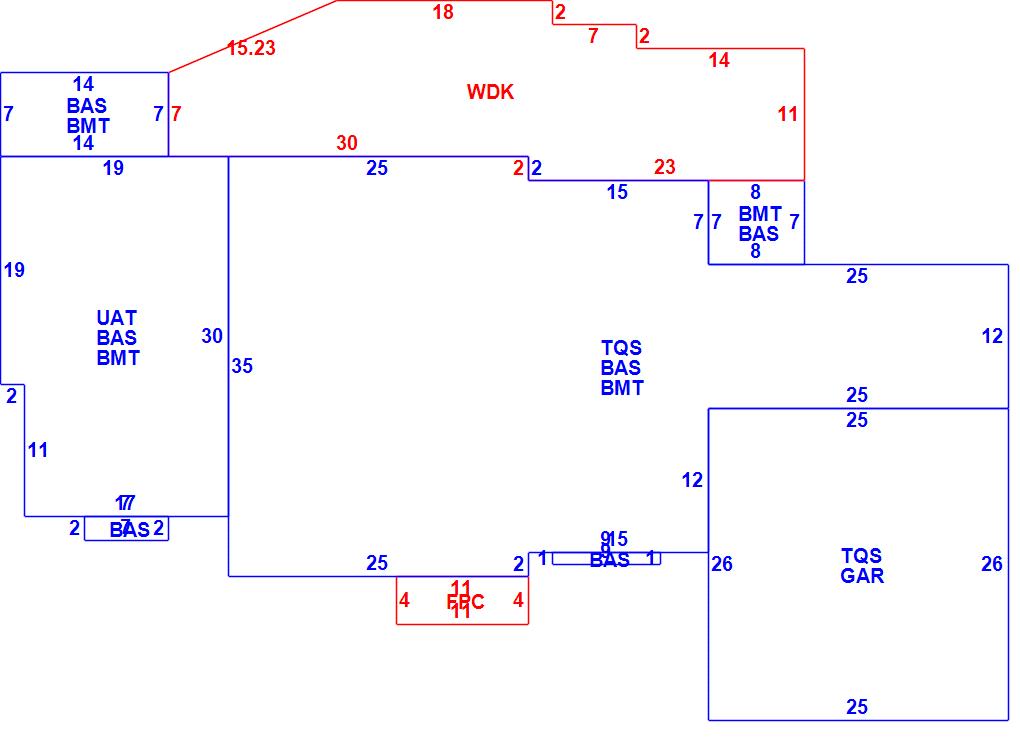
| As Built Cards:Click card # to view: | Card #1 | |

| B2N | Barn-any 2nd story area | FPC | Open Porch Concrete Floor | REF | Reference Only |
| BAS | First Floor, Living Area | FTS | Third Story Living Area (Finished) | SOL | Solarium |
| BMT | Basement Area (Unfinished) | FUS | Second Story Living Area (Finished) | SPE | Pool Enclosure |
| BRN | Barn | GAR | Garage | TQS | Three Quarters Story (Finished) |
| CAN | Canopy | GAZ | Gazebo | UAT | Attic Area (Unfinished) |
| CLP | Loading Platform | GRN | Greenhouse | UHS | Half Story (Unfinished) |
| FAT | Attic Area (Finished) | GXT | Garage Extension Front | UST | Utility Area (Unfinished) |
| FCP | Carport | KEN | Kennel | UTQ | Three Quarters Story (Unfinished) |
| FEP | Enclosed Porch | MZ1 | Mezzanine, Unfinished | UUA | Unfinished Utility Attic |
| FHS | Half Story (Finished) | PRG | Pergola | UUS | Full Upper 2nd Story (Unfinished) |
| FOP | Open or Screened in Porch | PRT | Portico | WDK | Wood Deck |
| PTO | Patio | ||||
Building |
Details |
Land |
|||
| Building value | $ 1,162,100 | Bedrooms | 5 Bedrooms | USE CODE | 1010 |
| Replacement Cost | $1,249,620 | Bathrooms | 3 Full-1 Half | Lot Size (Acres) | 1 |
| Model | Residential | Total Rooms | 10 Rooms | Appraised Value | $ 754,800 |
| Style | Cape Cod | Heat Fuel | Gas | Assessed Value | $ 754,800 |
| Grade | Custom Minus | Heat Type | Hot Air | ||
| Year Built | 2002 | AC Type | Central | ||
| Effective depreciation | 7 | Interior Floors | HardwoodCarpet | ||
| Stories | 1 1/2 Stories | Interior Walls | Plastered | ||
| Living Area sq/ft | 3,854 | Exterior Walls | Wood Shingle | ||
| Gross Area sq/ft | 8,862 | Roof Structure | Gable/Hip | ||
| Roof Cover | Asph/F Gls/Cmp | ||||
| Code | Description | Units/SQ ft | Appraised Value | Assessed Value |
| FPL2 | Fireplace 1.5 stories | 1 | $ 5,600 | $ 5,600 |
| WDCK | Wood Decking w/railings | 623 | $ 8,500 | $ 8,500 |
| FOPC | Open Prch-roof, ceiling | 44 | $ 2,500 | $ 2,500 |
| GAR | Attached Garage | 650 | $ 20,700 | $ 20,700 |
| BMT | Basement-Unfinished | 2342 | $ 47,000 | $ 47,000 |
| GEN | Emergency Generator | 1 | $ 5,300 | $ 5,300 |