
| Appraised Value | Assessed Value | |
| Building Value | $ 684,100 | $ 684,100 |
| Extra Features | $ 62,400 | $ 62,400 |
| Outbuildings | $ 4,300 | $ 4,300 |
| Land Value | $ 487,700 | $ 487,700 |
| Totals | $ 1,238,500 | $ 1,238,500 |
| 2026
C.O.M.M. FD Tax (Commercial) $ 0 C.O.M.M. FD Tax (Residential) $ 1,424.28 Community Preservation Act Tax $ 196.60 Town Tax (Commercial) $ 0 Town Tax (Residential) $ 6,553.25 Total: $ 8,174.13 |
2025
C.O.M.M. FD Tax (Commercial) $ 0 C.O.M.M. FD Tax (Residential) $ 1,391.62 Community Preservation Act Tax $ 203.27 Town Tax (Commercial) $ 0 Town Tax (Residential) $ 6,775.58 Total: $ 8,370.47 |
| Residential Exemption Received= $274,787 |
Residential Exemption Received= $233,792 |
| Owner: | Sale Date | Book/Page: | Sale Price: |
| KEFALAS, CONSTANTINOS & ANASTASIA | 1978-09-26 | 2790/0097 | $0 |
| As Built Cards:Click card # to view: | Card #1 | | Card #2 | |
This property contains multiple sketches.

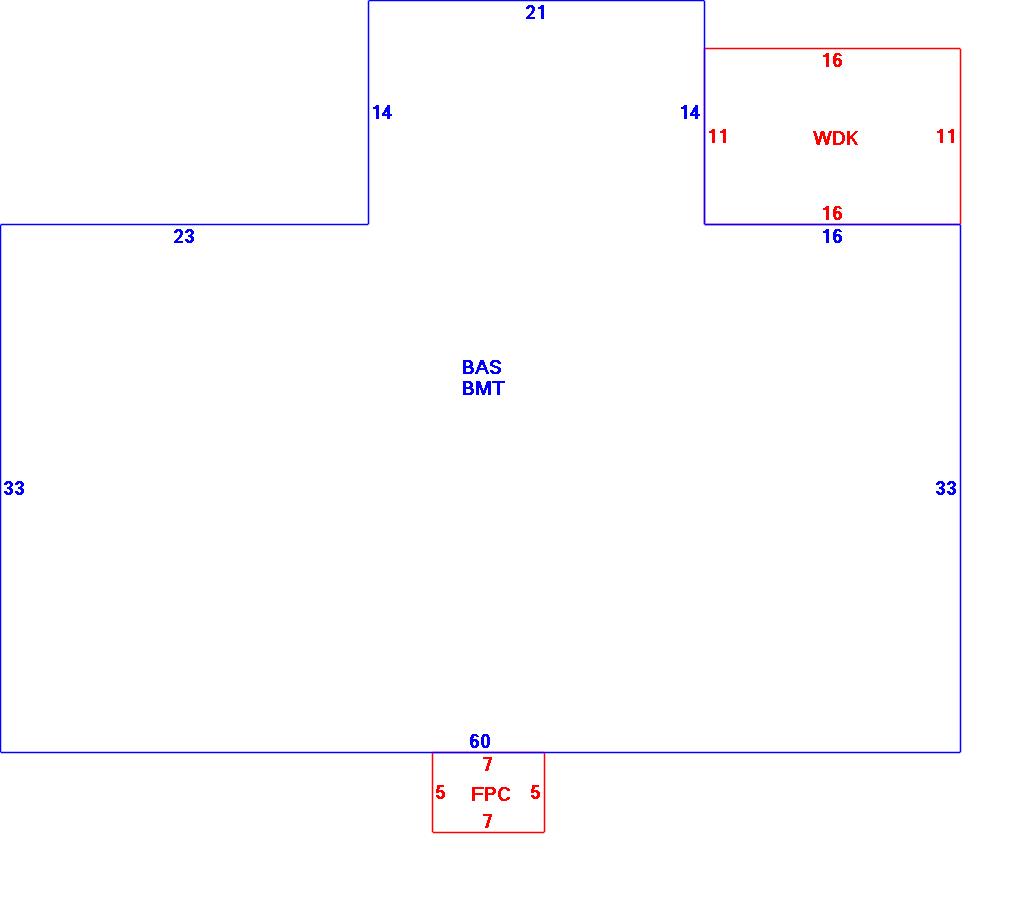
| B2N | Barn-any 2nd story area | FPC | Open Porch Concrete Floor | REF | Reference Only |
| BAS | First Floor, Living Area | FTS | Third Story Living Area (Finished) | SOL | Solarium |
| BMT | Basement Area (Unfinished) | FUS | Second Story Living Area (Finished) | SPE | Pool Enclosure |
| BRN | Barn | GAR | Garage | TQS | Three Quarters Story (Finished) |
| CAN | Canopy | GAZ | Gazebo | UAT | Attic Area (Unfinished) |
| CLP | Loading Platform | GRN | Greenhouse | UHS | Half Story (Unfinished) |
| FAT | Attic Area (Finished) | GXT | Garage Extension Front | UST | Utility Area (Unfinished) |
| FCP | Carport | KEN | Kennel | UTQ | Three Quarters Story (Unfinished) |
| FEP | Enclosed Porch | MZ1 | Mezzanine, Unfinished | UUA | Unfinished Utility Attic |
| FHS | Half Story (Finished) | PRG | Pergola | UUS | Full Upper 2nd Story (Unfinished) |
| FOP | Open or Screened in Porch | PRT | Portico | WDK | Wood Deck |
| PTO | Patio | ||||
Building |
Details |
Land |
|||
| Building value | $ 684,100 | Bedrooms | 2 Bedrooms | USE CODE | 1090 |
| Replacement Cost | $91,592 | Bathrooms | 1 Full-0 Half | Lot Size (Acres) | 0.5 |
| Model | Residential | Total Rooms | 3 Rooms | Appraised Value | $ 487,700 |
| Style | Cottage | Heat Fuel | Electric | Assessed Value | $ 487,700 |
| Grade | Average Minus | Heat Type | Elec Baseboard | ||
| Year Built | 1971 | AC Type | None | ||
| Effective depreciation | 23 | Interior Floors | Vinyl/Asphalt | ||
| Stories | 1 Story | Interior Walls | Drywall | ||
| Living Area sq/ft | 450 | Exterior Walls | Wood Shingle | ||
| Gross Area sq/ft | 1,224 | Roof Structure | Gable/Hip | ||
| Roof Cover | Asph/F Gls/Cmp | ||||
| Code | Description | Units/SQ ft | Appraised Value | Assessed Value |
| PAT1 | Patio- Average | 324 | $ 1,500 | $ 1,500 |
| BMT | Basement-Unfinished | 450 | $ 12,000 | $ 12,000 |
| FPL1 | Fireplace 1 story | 1 | $ 4,200 | $ 4,200 |
| BGR2 | 2 Stall Bmt Gar | 1 | $ 2,700 | $ 2,700 |
| WDCK | Wood Decking w/railings | 176 | $ 2,800 | $ 2,800 |
| FOPC | Open Prch-roof, ceiling | 35 | $ 1,900 | $ 1,900 |
| BMT | Basement-Unfinished | 2274 | $ 41,600 | $ 41,600 |