
| Appraised Value | Assessed Value | |
| Building Value | $ 463,000 | $ 463,000 |
| Extra Features | $ 58,000 | $ 58,000 |
| Outbuildings | $ 20,100 | $ 20,100 |
| Land Value | $ 163,300 | $ 163,300 |
| Totals | $ 704,400 | $ 704,400 |
| 2026
C.O.M.M. FD Tax (Commercial) $ 0 C.O.M.M. FD Tax (Residential) $ 810.06 Community Preservation Act Tax $ 87.64 Town Tax (Commercial) $ 0 Town Tax (Residential) $ 2,921.37 Total: $ 3,819.07 |
2025
C.O.M.M. FD Tax (Commercial) $ 0 C.O.M.M. FD Tax (Residential) $ 785.91 Community Preservation Act Tax $ 93.61 Town Tax (Commercial) $ 0 Town Tax (Residential) $ 3,120.28 Total: $ 3,999.80 |
| Residential Exemption Received= $274,787 |
Residential Exemption Received= $233,792 |
| Owner: | Sale Date | Book/Page: | Sale Price: |
| RAPO, SEPPO E & JUDITH ANNE TRS | 2026-02-27 | 37482/329 | $100 |
| RAPO, SEPPO E MD & JUDITH A | 2021-07-15 | 34296/080 | $715000 |
| COLEMAN, GLORIA T TR | 2014-11-19 | 28517/0282 | $0 |
| COLEMAN, VERNON E & GLORIA T TRS | 2011-02-28 | 25284/0179 | $100 |
| COLEMAN, GLORIA T & VERNON E | 1999-10-27 | 12627/0049 | $1 |
| COLEMAN, VERNON E & GLORIA T | 1998-09-24 | 11720/0130 | $1 |
| COLEMAN, VERNON E & GLORIA T | 1998-09-10 | 11688/0247 | $260000 |
| WILBUR, HOLMES O & CAROL H | 1996-08-15 | 10339/0175 | $207000 |
| TASHJIAN, AETNA M & ARAKSIE | 1988-06-15 | 6332/0082 | $215075 |
| SOLLOWS, JEFFREY A & LEBEL, DOUGLAS W TR | 1987-05-15 | 5722/0340 | $1 |
| SOLLOWS, JEFFREY A & LEBEL, DOUGLAS W TR | 1986-12-31 | 5494/0342 | $825000 |
| SOLLOWS, JEFFREY A & LEBEL, DOUGLAS W TR | 1986-09-02 | 5277/0305 | $836957 |
| CROPP, ANN TR | 1986-01-15 | 4908/0111 | $1 |
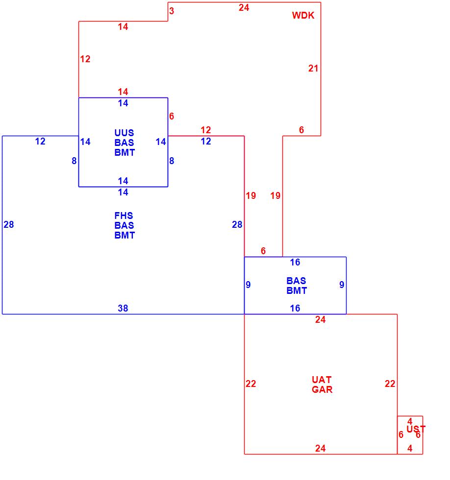
| As Built Cards:Click card # to view: | Card #1 | |

| B2N | Barn-any 2nd story area | FPC | Open Porch Concrete Floor | REF | Reference Only |
| BAS | First Floor, Living Area | FTS | Third Story Living Area (Finished) | SOL | Solarium |
| BMT | Basement Area (Unfinished) | FUS | Second Story Living Area (Finished) | SPE | Pool Enclosure |
| BRN | Barn | GAR | Garage | TQS | Three Quarters Story (Finished) |
| CAN | Canopy | GAZ | Gazebo | UAT | Attic Area (Unfinished) |
| CLP | Loading Platform | GRN | Greenhouse | UHS | Half Story (Unfinished) |
| FAT | Attic Area (Finished) | GXT | Garage Extension Front | UST | Utility Area (Unfinished) |
| FCP | Carport | KEN | Kennel | UTQ | Three Quarters Story (Unfinished) |
| FEP | Enclosed Porch | MZ1 | Mezzanine, Unfinished | UUA | Unfinished Utility Attic |
| FHS | Half Story (Finished) | PRG | Pergola | UUS | Full Upper 2nd Story (Unfinished) |
| FOP | Open or Screened in Porch | PRT | Portico | WDK | Wood Deck |
| PTO | Patio | ||||
Building |
Details |
Land |
|||
| Building value | $ 463,000 | Bedrooms | 3 Bedrooms | USE CODE | 1010 |
| Replacement Cost | $551,233 | Bathrooms | 2 Full-1 Half | Lot Size (Acres) | 0.36 |
| Model | Residential | Total Rooms | 6 Rooms | Appraised Value | $ 163,300 |
| Style | Cape Cod | Heat Fuel | Gas | Assessed Value | $ 163,300 |
| Grade | Average | Heat Type | Hot Air | ||
| Year Built | 1988 | AC Type | Central | ||
| Effective depreciation | 16 | Interior Floors | CarpetHardwood | ||
| Stories | 2 Stories | Interior Walls | Drywall | ||
| Living Area sq/ft | 1,768 | Exterior Walls | Wood Shingle | ||
| Gross Area sq/ft | 5,598 | Roof Structure | Gable/Hip | ||
| Roof Cover | Asph/F Gls/Cmp | ||||
| Code | Description | Units/SQ ft | Appraised Value | Assessed Value |
| FPL2 | Fireplace 1.5 stories | 1 | $ 5,000 | $ 5,000 |
| WDCV | Deck comp w vinyl railings | 786 | $ 12,400 | $ 12,400 |
| GAR | Attached Garage | 528 | $ 16,200 | $ 16,200 |
| BMT | Basement-Unfinished | 1292 | $ 26,600 | $ 26,600 |
| SHD2 | Shed w/Elec | 96 | $ 2,400 | $ 2,400 |
| GEN | Emergency Generator | 1 | $ 5,300 | $ 5,300 |
| UST | Utility Storage-attached | 24 | $ 400 | $ 400 |
| BFA1 | Bsmt Fin-Good-Partitioned | 360 | $ 9,800 | $ 9,800 |