
| Appraised Value | Assessed Value | |
| Building Value | $ 439,000 | $ 439,000 |
| Extra Features | $ 62,900 | $ 62,900 |
| Outbuildings | $ 9,500 | $ 9,500 |
| Land Value | $ 162,900 | $ 162,900 |
| Totals | $ 674,300 | $ 674,300 |
| 2026
C.O.M.M. FD Tax (Commercial) $ 0 C.O.M.M. FD Tax (Residential) $ 775.45 Community Preservation Act Tax $ 81.50 Town Tax (Commercial) $ 0 Town Tax (Residential) $ 2,716.69 Total: $ 3,573.64 |
2025
C.O.M.M. FD Tax (Commercial) $ 0 C.O.M.M. FD Tax (Residential) $ 749.57 Community Preservation Act Tax $ 87.03 Town Tax (Commercial) $ 0 Town Tax (Residential) $ 2,900.98 Total: $ 3,737.58 |
| Residential Exemption Received= $274,787 |
Residential Exemption Received= $233,792 |
| Owner: | Sale Date | Book/Page: | Sale Price: |
| TRIVERI, ARTHUR R & SUSAN C | 2024-11-01 | 36653/302 | $1 |
| TRIVERI, ARTHUR R & SUSAN C | 1986-12-15 | 5491/0132 | $165000 |
| SADUTTO, SAVERIO J & DORIS M | 1985-05-15 | 4535/0116 | $97900 |
| COMMUNITY PROPERTIES INC | 1983-07-15 | 3790/0178 | $180000 |
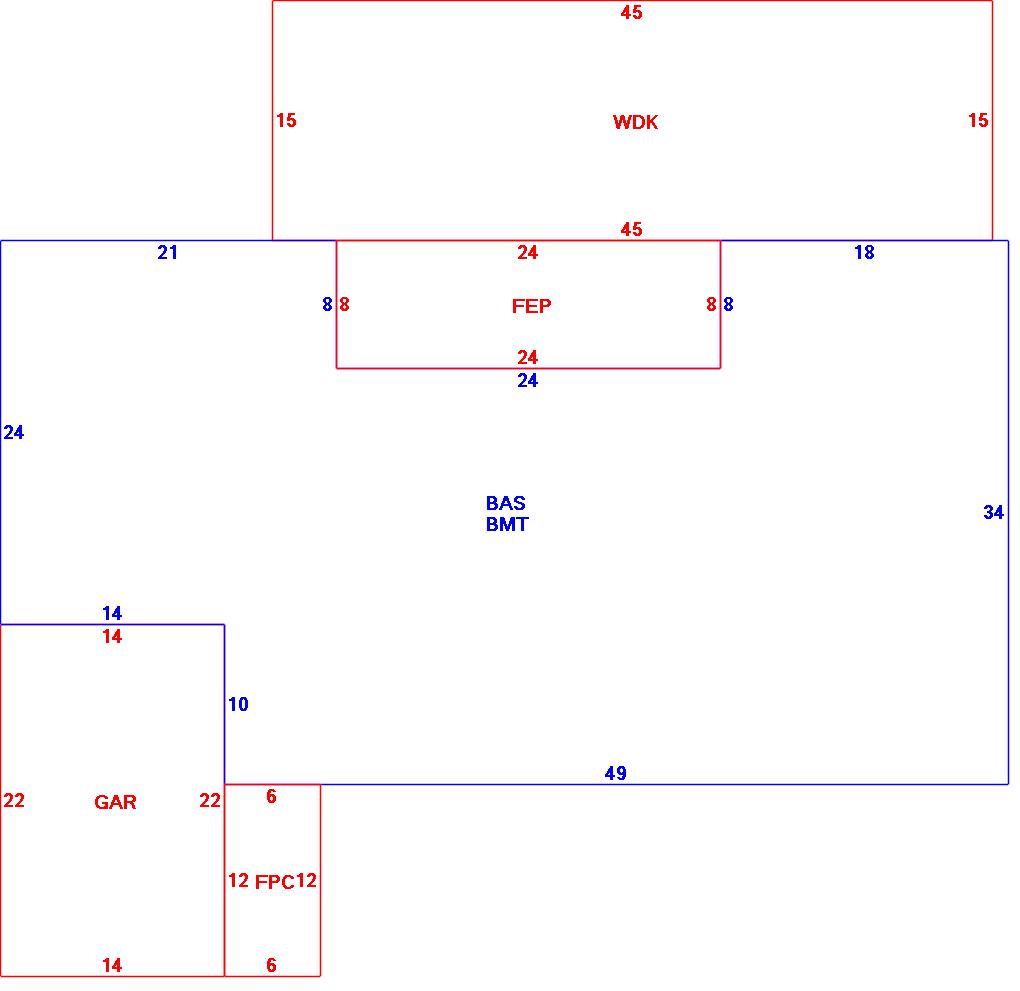
| As Built Cards:Click card # to view: | Card #1 | |

| B2N | Barn-any 2nd story area | FPC | Open Porch Concrete Floor | REF | Reference Only |
| BAS | First Floor, Living Area | FTS | Third Story Living Area (Finished) | SOL | Solarium |
| BMT | Basement Area (Unfinished) | FUS | Second Story Living Area (Finished) | SPE | Pool Enclosure |
| BRN | Barn | GAR | Garage | TQS | Three Quarters Story (Finished) |
| CAN | Canopy | GAZ | Gazebo | UAT | Attic Area (Unfinished) |
| CLP | Loading Platform | GRN | Greenhouse | UHS | Half Story (Unfinished) |
| FAT | Attic Area (Finished) | GXT | Garage Extension Front | UST | Utility Area (Unfinished) |
| FCP | Carport | KEN | Kennel | UTQ | Three Quarters Story (Unfinished) |
| FEP | Enclosed Porch | MZ1 | Mezzanine, Unfinished | UUA | Unfinished Utility Attic |
| FHS | Half Story (Finished) | PRG | Pergola | UUS | Full Upper 2nd Story (Unfinished) |
| FOP | Open or Screened in Porch | PRT | Portico | WDK | Wood Deck |
| PTO | Patio | ||||
Building |
Details |
Land |
|||
| Building value | $ 439,000 | Bedrooms | 3 Bedrooms | USE CODE | 1010 |
| Replacement Cost | $528,954 | Bathrooms | 2 Full-0 Half | Lot Size (Acres) | 0.35 |
| Model | Residential | Total Rooms | 7 Rooms | Appraised Value | $ 162,900 |
| Style | Ranch | Heat Fuel | Gas | Assessed Value | $ 162,900 |
| Grade | Average | Heat Type | Hot Water | ||
| Year Built | 1985 | AC Type | Central | ||
| Effective depreciation | 17 | Interior Floors | CarpetLaminate | ||
| Stories | 1 Story | Interior Walls | Drywall | ||
| Living Area sq/ft | 1,810 | Exterior Walls | Wood Shingle | ||
| Gross Area sq/ft | 4,867 | Roof Structure | Gable/Hip | ||
| Roof Cover | Metal/Tin | ||||
| Code | Description | Units/SQ ft | Appraised Value | Assessed Value |
| FPL1 | Fireplace 1 story | 1 | $ 4,200 | $ 4,200 |
| WDCK | Wood Decking w/railings | 675 | $ 7,400 | $ 7,400 |
| FOPC | Open Prch-roof, ceiling | 72 | $ 3,100 | $ 3,100 |
| FEP | Enclosed porch-roof,ceiling | 192 | $ 10,200 | $ 10,200 |
| GAR | Attached Garage | 308 | $ 11,300 | $ 11,300 |
| BMT | Basement-Unfinished | 1810 | $ 34,100 | $ 34,100 |
| SHD2 | Shed w/Elec | 80 | $ 2,100 | $ 2,100 |