
| Appraised Value | Assessed Value | |
| Building Value | $ 450,100 | $ 450,100 |
| Extra Features | $ 32,600 | $ 32,600 |
| Outbuildings | $ 9,100 | $ 9,100 |
| Land Value | $ 166,800 | $ 166,800 |
| Totals | $ 658,600 | $ 658,600 |
| 2026
C.O.M.M. FD Tax (Commercial) $ 0 C.O.M.M. FD Tax (Residential) $ 0 Town Tax (Commercial) $ 0 Town Tax (Residential) $ 0 Total: $ 0 |
2025
C.O.M.M. FD Tax (Commercial) $ 0 C.O.M.M. FD Tax (Residential) $ 0 Town Tax (Commercial) $ 0 Town Tax (Residential) $ 0 Total: $ 0 |
| Owner: | Sale Date | Book/Page: | Sale Price: |
| CAPE ABILITIES, INC | 2007-04-20 | 21959/0046 | $350000 |
| MEEKER, DEBBIE | 2004-08-30 | 18983/0104 | $100 |
| MEEKER, CHARLES D | 2004-08-30 | 18978/0252 | $1 |
| MEEKER, CHARLES D & WILLIAMS, LYNN | 2004-07-21 | 18847/0346 | $1 |
| MEEKER, CHARLES D & WILLIAMS, LYNN | 2004-02-06 | 18200/0023 | $1 |
| MEEKER, GREG & WILLIAMS, LYNN | 2002-05-17 | 15167/0250 | $1 |
| MEEKER, CHARLES D & DORIS K | 1984-08-15 | 4217/0335 | $94000 |
| COMMUNITY PROPERTIES INC | 1983-07-15 | 3790/0178 | $180000 |
| As Built Cards:Click card # to view: | Card #1 | | Card #2 | | Card #3 | |

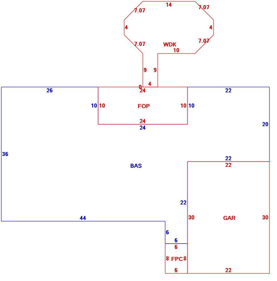
| B2N | Barn-any 2nd story area | FPC | Open Porch Concrete Floor | REF | Reference Only |
| BAS | First Floor, Living Area | FTS | Third Story Living Area (Finished) | SOL | Solarium |
| BMT | Basement Area (Unfinished) | FUS | Second Story Living Area (Finished) | SPE | Pool Enclosure |
| BRN | Barn | GAR | Garage | TQS | Three Quarters Story (Finished) |
| CAN | Canopy | GAZ | Gazebo | UAT | Attic Area (Unfinished) |
| CLP | Loading Platform | GRN | Greenhouse | UHS | Half Story (Unfinished) |
| FAT | Attic Area (Finished) | GXT | Garage Extension Front | UST | Utility Area (Unfinished) |
| FCP | Carport | KEN | Kennel | UTQ | Three Quarters Story (Unfinished) |
| FEP | Enclosed Porch | MZ1 | Mezzanine, Unfinished | UUA | Unfinished Utility Attic |
| FHS | Half Story (Finished) | PRG | Pergola | UUS | Full Upper 2nd Story (Unfinished) |
| FOP | Open or Screened in Porch | PRT | Portico | WDK | Wood Deck |
| PTO | Patio | ||||
Building |
Details |
Land |
|||
| Building value | $ 450,100 | Bedrooms | 3 Bedrooms | USE CODE | 957R |
| Replacement Cost | $548,946 | Bathrooms | 2 Full-1 Half | Lot Size (Acres) | 0.46 |
| Model | Residential | Total Rooms | 7 Rooms | Appraised Value | $ 166,800 |
| Style | Ranch | Heat Fuel | Gas | Assessed Value | $ 166,800 |
| Grade | Average | Heat Type | Hot Water | ||
| Year Built | 1984 | AC Type | None | ||
| Effective depreciation | 18 | Interior Floors | Carpet | ||
| Stories | 1 Story | Interior Walls | Drywall | ||
| Living Area sq/ft | 2,036 | Exterior Walls | Vinyl Siding | ||
| Gross Area sq/ft | 3,306 | Roof Structure | Gable/Hip | ||
| Roof Cover | Asph/F Gls/Cmp | ||||
| Code | Description | Units/SQ ft | Appraised Value | Assessed Value |
| FPL1 | Fireplace 1 story | 1 | $ 4,100 | $ 4,100 |
| WDCK | Wood Decking w/railings | 322 | $ 3,800 | $ 3,800 |
| FOP | Open Porch-roof-ceiling | 240 | $ 8,300 | $ 8,300 |
| GAR | Attached Garage | 660 | $ 18,500 | $ 18,500 |
| FOPC | Open Prch-roof, ceiling | 32 | $ 1,700 | $ 1,700 |
| GEN | Emergency Generator | 1 | $ 5,300 | $ 5,300 |