
| Appraised Value | Assessed Value | |
| Building Value | $ 350,300 | $ 350,300 |
| Extra Features | $ 40,600 | $ 40,600 |
| Outbuildings | $ 2,300 | $ 2,300 |
| Land Value | $ 395,700 | $ 395,700 |
| Totals | $ 788,900 | $ 788,900 |
| 2026
C.O.M.M. FD Tax (Commercial) $ 0 C.O.M.M. FD Tax (Residential) $ 907.24 Community Preservation Act Tax $ 104.88 Town Tax (Commercial) $ 0 Town Tax (Residential) $ 3,495.97 Total: $ 4,508.09 |
2025
C.O.M.M. FD Tax (Commercial) $ 0 C.O.M.M. FD Tax (Residential) $ 868.48 Community Preservation Act Tax $ 108.56 Town Tax (Commercial) $ 0 Town Tax (Residential) $ 3,618.57 Total: $ 4,595.61 |
| Residential Exemption Received= $274,787 |
Residential Exemption Received= $233,792 |
| Owner: | Sale Date | Book/Page: | Sale Price: |
| PERRY, PHILLIP G & JOAN E | 1969-04-09 | 1432/1115 | $0 |
| As Built Cards:Click card # to view: | Card #1 | |

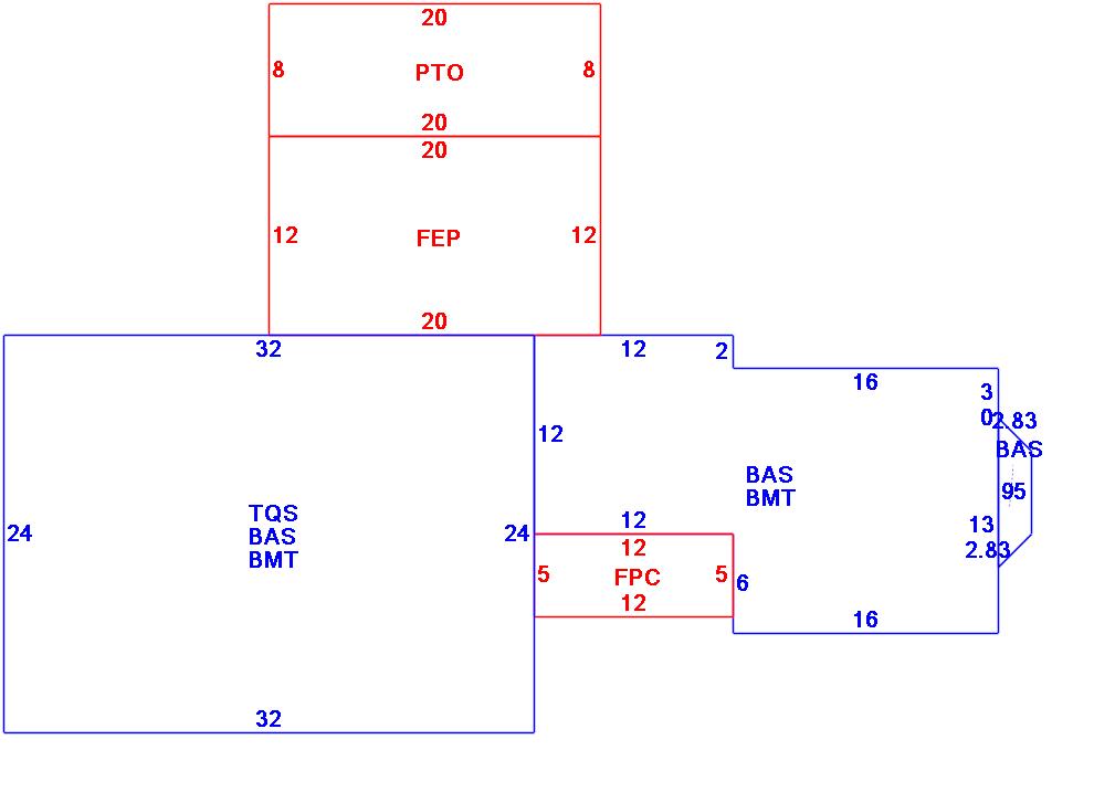
| B2N | Barn-any 2nd story area | FPC | Open Porch Concrete Floor | REF | Reference Only |
| BAS | First Floor, Living Area | FTS | Third Story Living Area (Finished) | SOL | Solarium |
| BMT | Basement Area (Unfinished) | FUS | Second Story Living Area (Finished) | SPE | Pool Enclosure |
| BRN | Barn | GAR | Garage | TQS | Three Quarters Story (Finished) |
| CAN | Canopy | GAZ | Gazebo | UAT | Attic Area (Unfinished) |
| CLP | Loading Platform | GRN | Greenhouse | UHS | Half Story (Unfinished) |
| FAT | Attic Area (Finished) | GXT | Garage Extension Front | UST | Utility Area (Unfinished) |
| FCP | Carport | KEN | Kennel | UTQ | Three Quarters Story (Unfinished) |
| FEP | Enclosed Porch | MZ1 | Mezzanine, Unfinished | UUA | Unfinished Utility Attic |
| FHS | Half Story (Finished) | PRG | Pergola | UUS | Full Upper 2nd Story (Unfinished) |
| FOP | Open or Screened in Porch | PRT | Portico | WDK | Wood Deck |
| PTO | Patio | ||||
Building |
Details |
Land |
|||
| Building value | $ 350,300 | Bedrooms | 4 Bedrooms | USE CODE | 1010 |
| Replacement Cost | $454,929 | Bathrooms | 2 Full-0 Half | Lot Size (Acres) | 0.66 |
| Model | Residential | Total Rooms | 7 Rooms | Appraised Value | $ 395,700 |
| Style | Cape Cod | Heat Fuel | Gas | Assessed Value | $ 395,700 |
| Grade | Average | Heat Type | Hot Water | ||
| Year Built | 1969 | AC Type | None | ||
| Effective depreciation | 23 | Interior Floors | Hardwood | ||
| Stories | 1 3/4 Stories | Interior Walls | Drywall | ||
| Living Area sq/ft | 1,681 | Exterior Walls | Wood Shingle | ||
| Gross Area sq/ft | 3,578 | Roof Structure | Gable/Hip | ||
| Roof Cover | Asph/F Gls/Cmp | ||||
| Code | Description | Units/SQ ft | Appraised Value | Assessed Value |
| FPL2 | Fireplace 1.5 stories | 1 | $ 4,600 | $ 4,600 |
| PAT2 | Patio-Good | 160 | $ 1,400 | $ 1,400 |
| FOPC | Open Prch-roof, ceiling | 60 | $ 2,500 | $ 2,500 |
| FEP | Enclosed porch-roof,ceiling | 240 | $ 10,900 | $ 10,900 |
| BMT | Basement-Unfinished | 1168 | $ 22,600 | $ 22,600 |
| SHED | Shed | 48 | $ 900 | $ 900 |