
| Appraised Value | Assessed Value | |
| Building Value | $ 2,433,300 | $ 2,433,300 |
| Extra Features | $ 98,100 | $ 98,100 |
| Outbuildings | $ 119,700 | $ 119,700 |
| Land Value | $ 1,734,100 | $ 1,734,100 |
| Totals | $ 4,385,200 | $ 4,385,200 |
| 2026
C.O.M.M. FD Tax (Commercial) $ 0 C.O.M.M. FD Tax (Residential) $ 5,042.98 Community Preservation Act Tax $ 894.58 Town Tax (Commercial) $ 0 Town Tax (Residential) $ 29,819.36 Total: $ 35,756.92 |
2025
C.O.M.M. FD Tax (Commercial) $ 0 C.O.M.M. FD Tax (Residential) $ 4,899.69 Community Preservation Act Tax $ 887.06 Town Tax (Commercial) $ 0 Town Tax (Residential) $ 29,568.56 Total: $ 35,355.31 |
| Owner: | Sale Date | Book/Page: | Sale Price: |
| GAVRIS, SPYROS A TR | 2005-10-05 | 20336/0191 | $1250000 |
| ANDREASON, BARBARA | 2005-10-05 | 20336/0185 | $0 |
| ANDREASON, CHRISTOPHER & BARBARA | 1972-04-14 | 1633/0200 | $0 |
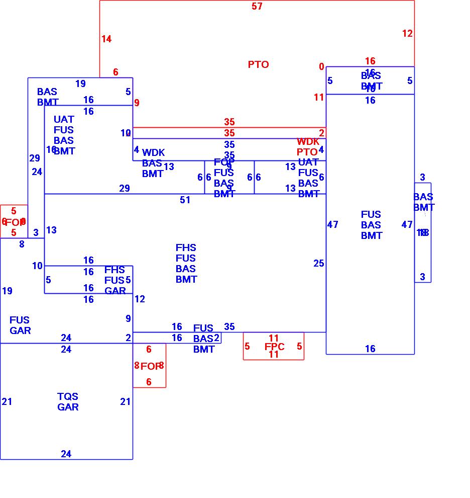
| As Built Cards:Click card # to view: | Card #1 | | Card #2 | |

| B2N | Barn-any 2nd story area | FPC | Open Porch Concrete Floor | REF | Reference Only |
| BAS | First Floor, Living Area | FTS | Third Story Living Area (Finished) | SOL | Solarium |
| BMT | Basement Area (Unfinished) | FUS | Second Story Living Area (Finished) | SPE | Pool Enclosure |
| BRN | Barn | GAR | Garage | TQS | Three Quarters Story (Finished) |
| CAN | Canopy | GAZ | Gazebo | UAT | Attic Area (Unfinished) |
| CLP | Loading Platform | GRN | Greenhouse | UHS | Half Story (Unfinished) |
| FAT | Attic Area (Finished) | GXT | Garage Extension Front | UST | Utility Area (Unfinished) |
| FCP | Carport | KEN | Kennel | UTQ | Three Quarters Story (Unfinished) |
| FEP | Enclosed Porch | MZ1 | Mezzanine, Unfinished | UUA | Unfinished Utility Attic |
| FHS | Half Story (Finished) | PRG | Pergola | UUS | Full Upper 2nd Story (Unfinished) |
| FOP | Open or Screened in Porch | PRT | Portico | WDK | Wood Deck |
| PTO | Patio | ||||
Building |
Details |
Land |
|||
| Building value | $ 2,433,300 | Bedrooms | 5 Bedrooms | USE CODE | 1010 |
| Replacement Cost | $2,673,930 | Bathrooms | 5 Full-3 Half | Lot Size (Acres) | 0.58 |
| Model | Residential | Total Rooms | 11 | Appraised Value | $ 1,734,100 |
| Style | Colonial | Heat Fuel | Gas | Assessed Value | $ 1,734,100 |
| Grade | Luxury Plus | Heat Type | Hot Air | ||
| Year Built | 2006 | AC Type | Central | ||
| Effective depreciation | 9 | Interior Floors | Hardwood | ||
| Stories | 2 1/2 Stories | Interior Walls | Plastered | ||
| Living Area sq/ft | 6,393 | Exterior Walls | Wood Shingle | ||
| Gross Area sq/ft | 12,764 | Roof Structure | Gable/Hip | ||
| Roof Cover | Wood Shingle | ||||
| Code | Description | Units/SQ ft | Appraised Value | Assessed Value |
| FPL3 | Fireplace 2 story | 1 | $ 6,400 | $ 6,400 |
| SPL3 | Pool Gunite | 720 | $ 36,500 | $ 36,500 |
| FPO | Ext FP Opening | 1 | $ 1,800 | $ 1,800 |
| FPLG | Gas Fireplace-Direct Vent | 1 | $ 2,300 | $ 2,300 |
| WDCK | Wood Decking w/railings | 210 | $ 3,900 | $ 3,900 |
| FOP | Open Porch-roof-ceiling | 132 | $ 6,100 | $ 6,100 |
| GAR | Attached Garage | 880 | $ 25,500 | $ 25,500 |
| BMT | Basement-Unfinished | 2774 | $ 53,200 | $ 53,200 |
| PATC | Conc Pavers W/Conc | 1151 | $ 15,400 | $ 15,400 |
| PATC | Conc Pavers W/Conc | 768 | $ 10,800 | $ 10,800 |
| SPH2 | Pool Heater 500-799sf pool | 1 | $ 3,000 | $ 3,000 |
| JCZI | Jacuzzi Outside ofPool | 1 | $ 9,400 | $ 9,400 |
| GEN | Emergency Generator | 1 | $ 5,300 | $ 5,300 |
| SPC1 | Pool Cover-Automatic-Avg | 720 | $ 12,100 | $ 12,100 |
| FOPC | Open Prch-roof, ceiling | 55 | $ 2,800 | $ 2,800 |
| FPLO | Outdoor firepl - custom | 1 | $ 23,300 | $ 23,300 |