
| Appraised Value | Assessed Value | |
| Building Value | $ 2,938,100 | $ 2,938,100 |
| Extra Features | $ 143,800 | $ 143,800 |
| Outbuildings | $ 236,800 | $ 236,800 |
| Land Value | $ 1,761,200 | $ 1,761,200 |
| Totals | $ 5,079,900 | $ 5,079,900 |
| 2026
C.O.M.M. FD Tax (Commercial) $ 0 C.O.M.M. FD Tax (Residential) $ 5,841.89 Community Preservation Act Tax $ 1,036.30 Town Tax (Commercial) $ 0 Town Tax (Residential) $ 34,543.32 Total: $ 41,421.51 |
2025
C.O.M.M. FD Tax (Commercial) $ 0 C.O.M.M. FD Tax (Residential) $ 5,596.02 Community Preservation Act Tax $ 1,013.12 Town Tax (Commercial) $ 0 Town Tax (Residential) $ 33,770.73 Total: $ 40,379.87 |
| Owner: | Sale Date | Book/Page: | Sale Price: |
| BISHOP-COLANGELO, JANICE | 2024-12-27 | C238018/0 | $1 |
| COLANGELO, DOMINICK C & JANICE BISHOP- | 2020-12-22 | C224857/0 | $4100000 |
| FARGNOLI, RALPH P JR TR | 2019-06-07 | C219626/0 | $3600000 |
| PERRY, SHEILA A | 2007-10-12 | C184324/0 | $3212500 |
| WIANNO COTTAGE PARTNERS LLC | 2005-05-31 | C176839/0 | $1300000 |
| CAIN, RICHARD & ANDREA MARIE | 1999-02-12 | C152007/0 | $1 |
| CAIN, ANDREA M | 1960-08-31 | C25515/0 | $0 |
| As Built Cards:Click card # to view: | Card #1 | |

| B2N | Barn-any 2nd story area | FPC | Open Porch Concrete Floor | REF | Reference Only |
| BAS | First Floor, Living Area | FTS | Third Story Living Area (Finished) | SOL | Solarium |
| BMT | Basement Area (Unfinished) | FUS | Second Story Living Area (Finished) | SPE | Pool Enclosure |
| BRN | Barn | GAR | Garage | TQS | Three Quarters Story (Finished) |
| CAN | Canopy | GAZ | Gazebo | UAT | Attic Area (Unfinished) |
| CLP | Loading Platform | GRN | Greenhouse | UHS | Half Story (Unfinished) |
| FAT | Attic Area (Finished) | GXT | Garage Extension Front | UST | Utility Area (Unfinished) |
| FCP | Carport | KEN | Kennel | UTQ | Three Quarters Story (Unfinished) |
| FEP | Enclosed Porch | MZ1 | Mezzanine, Unfinished | UUA | Unfinished Utility Attic |
| FHS | Half Story (Finished) | PRG | Pergola | UUS | Full Upper 2nd Story (Unfinished) |
| FOP | Open or Screened in Porch | PRT | Portico | WDK | Wood Deck |
| PTO | Patio | ||||
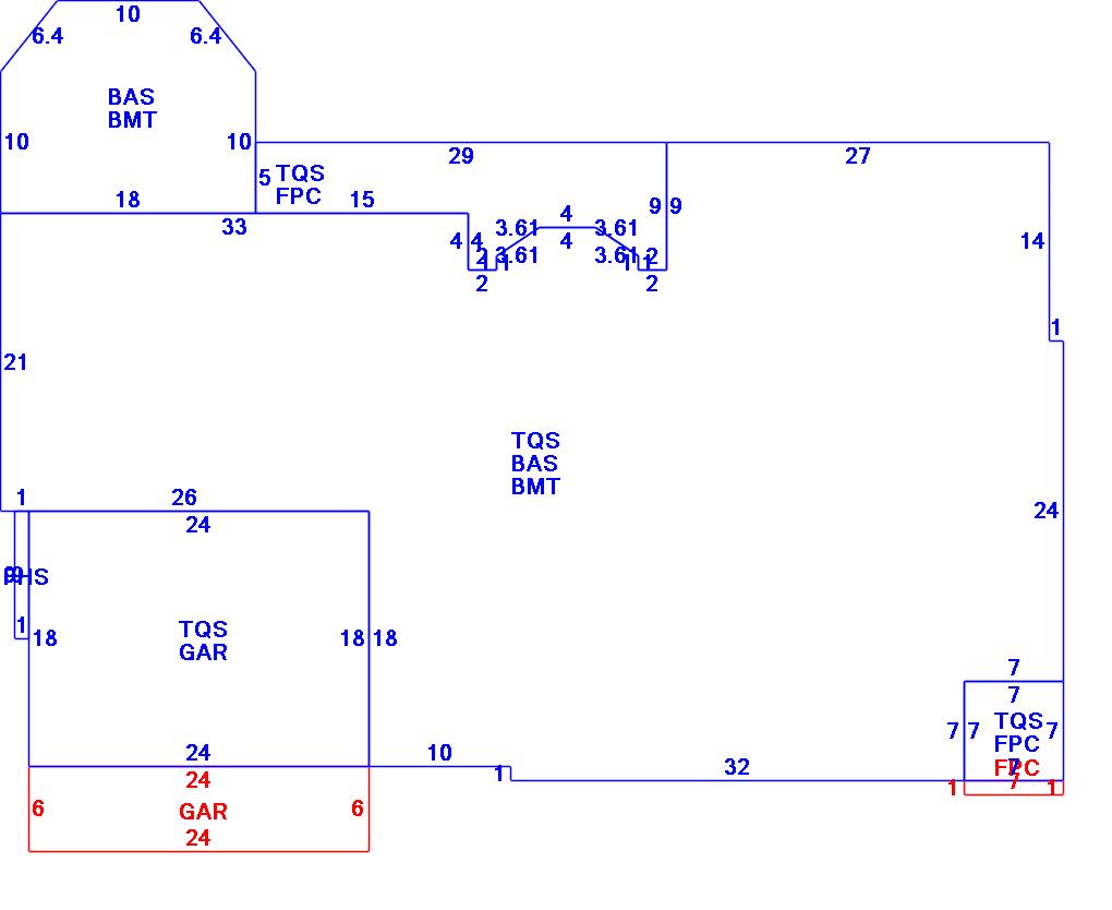
Building |
Details |
Land |
|||
| Building value | $ 2,938,100 | Bedrooms | 5 Bedrooms | USE CODE | 1010 |
| Replacement Cost | $2,938,065 | Bathrooms | 6 Full-1 Half | Lot Size (Acres) | 0.62 |
| Model | Residential | Total Rooms | 8 Rooms | Appraised Value | $ 1,761,200 |
| Style | Cape Cod | Heat Fuel | Gas | Assessed Value | $ 1,761,200 |
| Grade | Exceptional Pl | Heat Type | Hot Air | ||
| Year Built | 2006 | AC Type | Central | ||
| Effective depreciation | 0 | Interior Floors | Hardwood | ||
| Stories | 1 3/4 Stories | Interior Walls | Drywall | ||
| Living Area sq/ft | 4,875 | Exterior Walls | Wood Shingle | ||
| Gross Area sq/ft | 9,599 | Roof Structure | Gable/Hip | ||
| Roof Cover | Wood Shingle | ||||
| Code | Description | Units/SQ ft | Appraised Value | Assessed Value |
| FPL2 | Fireplace 1.5 stories | 1 | $ 6,000 | $ 6,000 |
| FPO | Ext FP Opening | 1 | $ 2,000 | $ 2,000 |
| SPL3 | Pool Gunite | 720 | $ 36,500 | $ 36,500 |
| GAR3 | Det Gar-w/TQS | 720 | $ 92,100 | $ 92,100 |
| FOP | Open Porch-roof-ceiling | 90 | $ 5,200 | $ 5,200 |
| JCZI | Jacuzzi Outside ofPool | 1 | $ 8,800 | $ 8,800 |
| FOPC | Open Prch-roof, ceiling | 233 | $ 9,100 | $ 9,100 |
| GAR | Attached Garage | 576 | $ 20,400 | $ 20,400 |
| BMT | Basement-Unfinished | 2791 | $ 58,800 | $ 58,800 |
| GSQT | Guest Quarters-Wd Fm | 150 | $ 27,200 | $ 27,200 |
| SHD2 | Shed w/Elec | 120 | $ 2,400 | $ 2,400 |
| PATF | Flagstone Pavers on conc | 970 | $ 23,100 | $ 23,100 |
| PAT2 | Patio-Good | 966 | $ 7,600 | $ 7,600 |
| JCZH | Jacuzzi Heater | 1 | $ 800 | $ 800 |
| SPC1 | Pool Cover-Automatic-Avg | 720 | $ 9,600 | $ 9,600 |
| SPH2 | Pool Heater 500-799sf pool | 1 | $ 2,300 | $ 2,300 |
| GEN1 | Large Generator | 1 | $ 26,400 | $ 26,400 |
| BFA1 | Bsmt Fin-Good-Partitioned | 1300 | $ 42,300 | $ 42,300 |