
| Appraised Value | Assessed Value | |
| Building Value | $ 333,000 | $ 333,000 |
| Extra Features | $ 34,100 | $ 34,100 |
| Outbuildings | $ 6,400 | $ 6,400 |
| Land Value | $ 757,200 | $ 757,200 |
| Totals | $ 1,130,700 | $ 1,130,700 |
| 2026
C.O.M.M. FD Tax (Commercial) $ 0 C.O.M.M. FD Tax (Residential) $ 1,300.31 Community Preservation Act Tax $ 230.66 Town Tax (Commercial) $ 0 Town Tax (Residential) $ 7,688.76 Total: $ 9,219.73 |
2025
C.O.M.M. FD Tax (Commercial) $ 0 C.O.M.M. FD Tax (Residential) $ 1,361.60 Community Preservation Act Tax $ 246.51 Town Tax (Commercial) $ 0 Town Tax (Residential) $ 8,216.96 Total: $ 9,825.07 |
| Owner: | Sale Date | Book/Page: | Sale Price: |
| EDWARDS, MYLES J & ALISON R | 2011-06-06 | 25491/0282 | $440000 |
| PRATT, BRIAN T & GINA M | 1986-12-15 | 5446/0164 | $93000 |
| MELCHIONO, PETER G | 1985-04-15 | 4486/0307 | $83000 |
| AUSTIN, MICHAEL D & ELAINE | 1971-07-20 | 1519/1046 | $0 |
| As Built Cards:Click card # to view: | Card #1 | | Card #2 | |

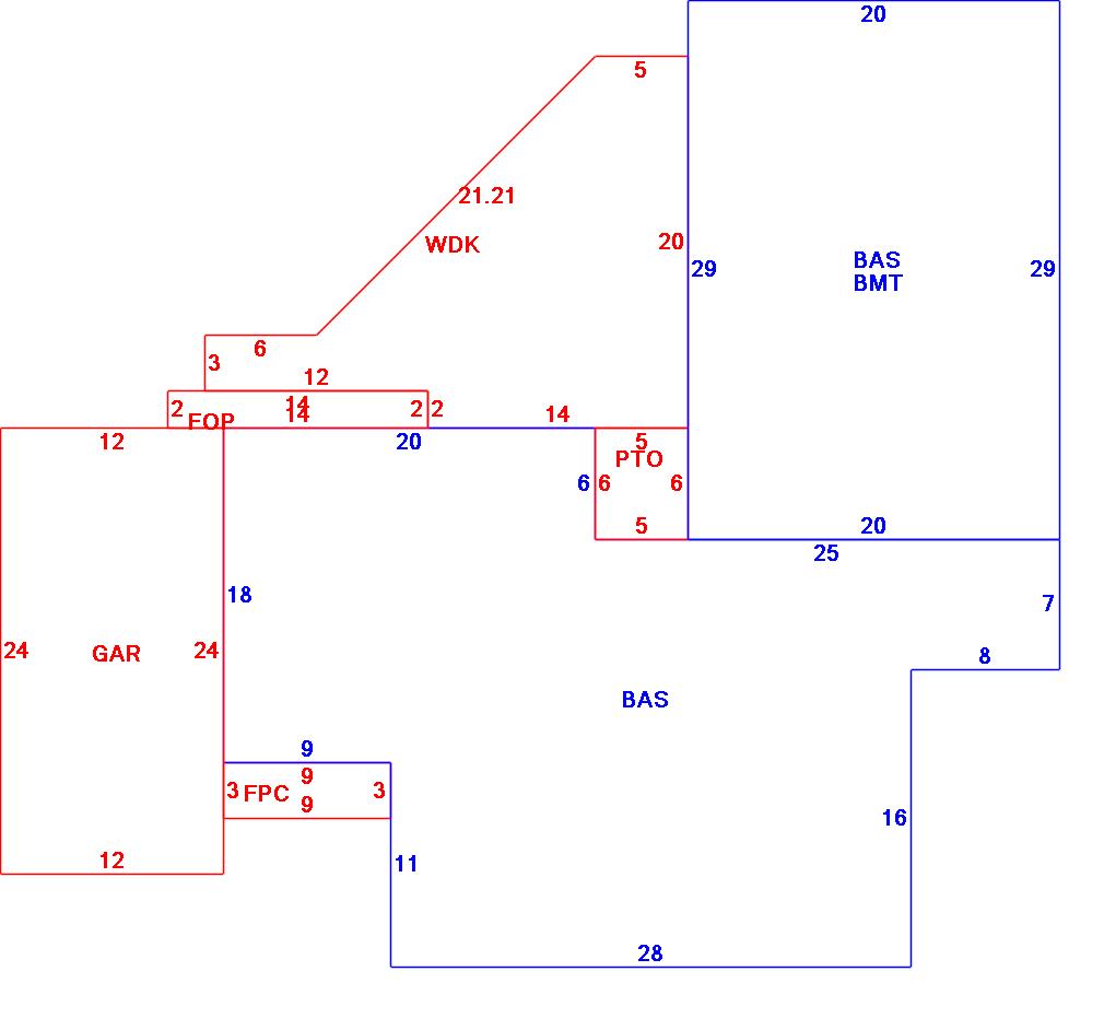
| B2N | Barn-any 2nd story area | FPC | Open Porch Concrete Floor | REF | Reference Only |
| BAS | First Floor, Living Area | FTS | Third Story Living Area (Finished) | SOL | Solarium |
| BMT | Basement Area (Unfinished) | FUS | Second Story Living Area (Finished) | SPE | Pool Enclosure |
| BRN | Barn | GAR | Garage | TQS | Three Quarters Story (Finished) |
| CAN | Canopy | GAZ | Gazebo | UAT | Attic Area (Unfinished) |
| CLP | Loading Platform | GRN | Greenhouse | UHS | Half Story (Unfinished) |
| FAT | Attic Area (Finished) | GXT | Garage Extension Front | UST | Utility Area (Unfinished) |
| FCP | Carport | KEN | Kennel | UTQ | Three Quarters Story (Unfinished) |
| FEP | Enclosed Porch | MZ1 | Mezzanine, Unfinished | UUA | Unfinished Utility Attic |
| FHS | Half Story (Finished) | PRG | Pergola | UUS | Full Upper 2nd Story (Unfinished) |
| FOP | Open or Screened in Porch | PRT | Portico | WDK | Wood Deck |
| PTO | Patio | ||||
Building |
Details |
Land |
|||
| Building value | $ 333,000 | Bedrooms | 3 Bedrooms | USE CODE | 1010 |
| Replacement Cost | $456,185 | Bathrooms | 2 Full-0 Half | Lot Size (Acres) | 0.25 |
| Model | Residential | Total Rooms | 6 Rooms | Appraised Value | $ 757,200 |
| Style | Ranch | Heat Fuel | Gas | Assessed Value | $ 757,200 |
| Grade | Average | Heat Type | Hot Water | ||
| Year Built | 1947 | AC Type | Central | ||
| Effective depreciation | 27 | Interior Floors | CarpetVinyl/Asphalt | ||
| Stories | 1 Story | Interior Walls | Drywall | ||
| Living Area sq/ft | 1,508 | Exterior Walls | Wood Shingle | ||
| Gross Area sq/ft | 2,755 | Roof Structure | Gable/Hip | ||
| Roof Cover | Asph/F Gls/Cmp | ||||
| Code | Description | Units/SQ ft | Appraised Value | Assessed Value |
| FPL1 | Fireplace 1 story | 1 | $ 3,700 | $ 3,700 |
| SHD2 | Shed w/Elec | 280 | $ 900 | $ 900 |
| WDC | Wood Deck w/o railings | 294 | $ 2,900 | $ 2,900 |
| GAR | Attached Garage | 288 | $ 9,500 | $ 9,500 |
| BMT | Basement-Unfinished | 580 | $ 13,700 | $ 13,700 |
| FOPC | Open Prch-roof, ceiling | 27 | $ 1,300 | $ 1,300 |
| PAT1 | Patio- Average | 30 | $ 200 | $ 200 |
| FOP | Open Porch-roof-ceiling | 50 | $ 2,400 | $ 2,400 |
| FOP | Open Porch-roof-ceiling | 55 | $ 2,600 | $ 2,600 |
| WDC | Wood Deck w/o railings | 50 | $ 2,400 | $ 2,400 |
| UST | Utility Storage-attached | 80 | $ 900 | $ 900 |