
| Appraised Value | Assessed Value | |
| Building Value | $ 907,600 | $ 907,600 |
| Extra Features | $ 81,200 | $ 81,200 |
| Outbuildings | $ 15,000 | $ 15,000 |
| Land Value | $ 767,100 | $ 767,100 |
| Totals | $ 1,770,900 | $ 1,770,900 |
| 2026
C.O.M.M. FD Tax (Commercial) $ 0 C.O.M.M. FD Tax (Residential) $ 2,036.54 Community Preservation Act Tax $ 361.26 Town Tax (Commercial) $ 0 Town Tax (Residential) $ 12,042.12 Total: $ 14,439.92 |
2025
C.O.M.M. FD Tax (Commercial) $ 0 C.O.M.M. FD Tax (Residential) $ 2,085.87 Community Preservation Act Tax $ 377.63 Town Tax (Commercial) $ 0 Town Tax (Residential) $ 12,587.77 Total: $ 15,051.27 |
| Owner: | Sale Date | Book/Page: | Sale Price: |
| BOYLE, ANDREW | 2011-05-06 | C194196/0 | $908000 |
| BAGLEY-HEATH, IRENE E | 2007-01-18 | C182157/0 | $1 |
| SWEET, MERRILL A & BAGLEY, IRENE E | 1995-06-08 | C137507/0 | $125000 |
| WOOD, GARA B | 1990-10-17 | C121720/0 | $1 |
| WOOD, CLIFTON M & GARA B | 1957-08-01 | C20767/0 | $0 |
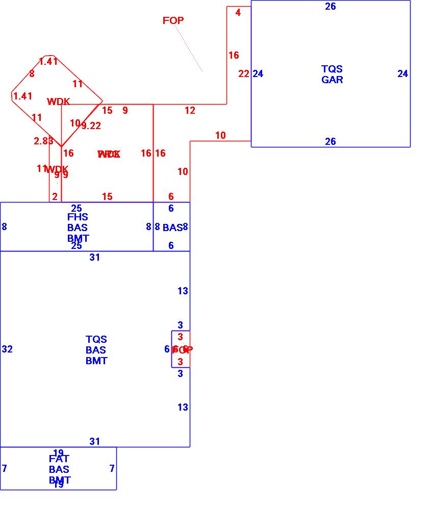
| As Built Cards:Click card # to view: | Card #1 | |

| B2N | Barn-any 2nd story area | FPC | Open Porch Concrete Floor | REF | Reference Only |
| BAS | First Floor, Living Area | FTS | Third Story Living Area (Finished) | SOL | Solarium |
| BMT | Basement Area (Unfinished) | FUS | Second Story Living Area (Finished) | SPE | Pool Enclosure |
| BRN | Barn | GAR | Garage | TQS | Three Quarters Story (Finished) |
| CAN | Canopy | GAZ | Gazebo | UAT | Attic Area (Unfinished) |
| CLP | Loading Platform | GRN | Greenhouse | UHS | Half Story (Unfinished) |
| FAT | Attic Area (Finished) | GXT | Garage Extension Front | UST | Utility Area (Unfinished) |
| FCP | Carport | KEN | Kennel | UTQ | Three Quarters Story (Unfinished) |
| FEP | Enclosed Porch | MZ1 | Mezzanine, Unfinished | UUA | Unfinished Utility Attic |
| FHS | Half Story (Finished) | PRG | Pergola | UUS | Full Upper 2nd Story (Unfinished) |
| FOP | Open or Screened in Porch | PRT | Portico | WDK | Wood Deck |
| PTO | Patio | ||||
Building |
Details |
Land |
|||
| Building value | $ 907,600 | Bedrooms | 5 Bedrooms | USE CODE | 1010 |
| Replacement Cost | $997,392 | Bathrooms | 4 Full-0 Half | Lot Size (Acres) | 0.31 |
| Model | Residential | Total Rooms | 8 Rooms | Appraised Value | $ 767,100 |
| Style | Cape Cod | Heat Fuel | Gas | Assessed Value | $ 767,100 |
| Grade | Custom Plus | Heat Type | Hot Air | ||
| Year Built | 2007 | AC Type | Central | ||
| Effective depreciation | 9 | Interior Floors | Hardwood | ||
| Stories | 1 3/4 Stories | Interior Walls | Drywall | ||
| Living Area sq/ft | 2,514 | Exterior Walls | Wood Shingle | ||
| Gross Area sq/ft | 6,053 | Roof Structure | Gable/Hip | ||
| Roof Cover | Asph/F Gls/Cmp | ||||
| Code | Description | Units/SQ ft | Appraised Value | Assessed Value |
| FPL2 | Fireplace 1.5 stories | 1 | $ 5,500 | $ 5,500 |
| WDC | Wood Deck w/o railings | 240 | $ 3,800 | $ 3,800 |
| FOP | Open Porch-roof-ceiling | 238 | $ 9,100 | $ 9,100 |
| GAR | Attached Garage | 624 | $ 19,700 | $ 19,700 |
| BMT | Basement-Unfinished | 1307 | $ 29,100 | $ 29,100 |
| BFA1 | Bsmt Fin-Good-Partitioned | 600 | $ 17,800 | $ 17,800 |
| WDCK | Wood Decking w/railings | 118 | $ 3,800 | $ 3,800 |
| PRG1 | Pergola-Avg | 240 | $ 4,300 | $ 4,300 |
| FPIT | Fire Pit | 1 | $ 3,100 | $ 3,100 |