
| Appraised Value | Assessed Value | |
| Building Value | $ 953,000 | $ 953,000 |
| Extra Features | $ 111,700 | $ 111,700 |
| Outbuildings | $ 0 | $ 0 |
| Land Value | $ 792,100 | $ 792,100 |
| Totals | $ 1,856,800 | $ 1,856,800 |
| 2026
C.O.M.M. FD Tax (Commercial) $ 0 C.O.M.M. FD Tax (Residential) $ 2,135.32 Community Preservation Act Tax $ 378.79 Town Tax (Commercial) $ 0 Town Tax (Residential) $ 12,626.24 Total: $ 15,140.35 |
2025
C.O.M.M. FD Tax (Commercial) $ 0 C.O.M.M. FD Tax (Residential) $ 2,337.49 Community Preservation Act Tax $ 423.19 Town Tax (Commercial) $ 0 Town Tax (Residential) $ 14,106.24 Total: $ 16,866.92 |
| Owner: | Sale Date | Book/Page: | Sale Price: |
| MORRISON, ROBERT SCOTT & VICTORIA RUSH | 2015-09-23 | 29155/0090 | $940000 |
| BOTSFORD, ALAN C & SUSAN P | 2011-04-04 | 25360/0346 | $740000 |
| DOLAN, BRENDAN L & MULCAHY, KELLY M | 2005-05-03 | 19790/0192 | $931600 |
| DAUER, DORORES N & ROBERT C TRS | 2005-04-08 | 19706/0015 | $10 |
| DAUER, DOLORES N TR | 2004-05-05 | 18552/0290 | $10 |
| DAUER, DOLORES N | 2002-12-09 | 16045/0019 | $1 |
| DAUER, ROBERT C JR TR | 1986-09-16 | 5303/0053 | $1 |
| DAUER, DOLORES N | 1985-08-16 | 4672/0149 | $252500 |
| OST CENT REALTY INC | 1982-12-01 | 3619/0271 | $158000 |
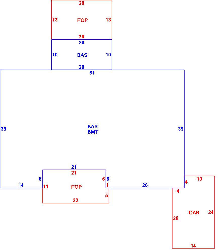
| As Built Cards:Click card # to view: | Card #1 | | Card #2 | | Card #3 | |

| B2N | Barn-any 2nd story area | FPC | Open Porch Concrete Floor | REF | Reference Only |
| BAS | First Floor, Living Area | FTS | Third Story Living Area (Finished) | SOL | Solarium |
| BMT | Basement Area (Unfinished) | FUS | Second Story Living Area (Finished) | SPE | Pool Enclosure |
| BRN | Barn | GAR | Garage | TQS | Three Quarters Story (Finished) |
| CAN | Canopy | GAZ | Gazebo | UAT | Attic Area (Unfinished) |
| CLP | Loading Platform | GRN | Greenhouse | UHS | Half Story (Unfinished) |
| FAT | Attic Area (Finished) | GXT | Garage Extension Front | UST | Utility Area (Unfinished) |
| FCP | Carport | KEN | Kennel | UTQ | Three Quarters Story (Unfinished) |
| FEP | Enclosed Porch | MZ1 | Mezzanine, Unfinished | UUA | Unfinished Utility Attic |
| FHS | Half Story (Finished) | PRG | Pergola | UUS | Full Upper 2nd Story (Unfinished) |
| FOP | Open or Screened in Porch | PRT | Portico | WDK | Wood Deck |
| PTO | Patio | ||||
Building |
Details |
Land |
|||
| Building value | $ 953,000 | Bedrooms | 3 Bedrooms | USE CODE | 1010 |
| Replacement Cost | $1,082,931 | Bathrooms | 2 Full-1 Half | Lot Size (Acres) | 0.46 |
| Model | Residential | Total Rooms | 6 Rooms | Appraised Value | $ 792,100 |
| Style | Ranch | Heat Fuel | Gas | Assessed Value | $ 792,100 |
| Grade | Luxury Minus | Heat Type | Hot Air | ||
| Year Built | 1960 | AC Type | Central | ||
| Effective depreciation | 12 | Interior Floors | HardwoodCarpet | ||
| Stories | 1 Story | Interior Walls | Drywall | ||
| Living Area sq/ft | 2,453 | Exterior Walls | Wood Shingle | ||
| Gross Area sq/ft | 5,522 | Roof Structure | Gable/Hip | ||
| Roof Cover | Asph/F Gls/Cmp | ||||
| Code | Description | Units/SQ ft | Appraised Value | Assessed Value |
| FPL1 | Fireplace 1 story | 1 | $ 4,400 | $ 4,400 |
| BFA2 | Bsmt Fin-VG-Partitioned | 700 | $ 33,600 | $ 33,600 |
| FOP | Open Porch-roof-ceiling | 236 | $ 8,800 | $ 8,800 |
| GAR | Attached Garage | 320 | $ 12,300 | $ 12,300 |
| BMT | Basement-Unfinished | 2253 | $ 43,200 | $ 43,200 |
| FOP | Open Porch-roof-ceiling | 260 | $ 9,400 | $ 9,400 |