
| Appraised Value | Assessed Value | |
| Building Value | $ 525,800 | $ 525,800 |
| Extra Features | $ 60,000 | $ 60,000 |
| Outbuildings | $ 25,400 | $ 25,400 |
| Land Value | $ 217,000 | $ 217,000 |
| Totals | $ 828,200 | $ 828,200 |
| 2026
C.O.M.M. FD Tax (Commercial) $ 0 C.O.M.M. FD Tax (Residential) $ 952.43 Community Preservation Act Tax $ 168.95 Town Tax (Commercial) $ 0 Town Tax (Residential) $ 5,631.76 Total: $ 6,753.14 |
2025
C.O.M.M. FD Tax (Commercial) $ 0 C.O.M.M. FD Tax (Residential) $ 922.76 Community Preservation Act Tax $ 167.06 Town Tax (Commercial) $ 0 Town Tax (Residential) $ 5,568.66 Total: $ 6,658.48 |
| Owner: | Sale Date | Book/Page: | Sale Price: |
| CARR, MICHAEL L & SYLVIA | 1996-07-15 | C141220/0 | $242500 |
| IAFRATE, JOSEPH D | 1984-07-15 | C97520/0 | $35000 |
| RAMOS, LEO T & MARY GRACE | 1980-09-19 | C82910/0 | $16500 |
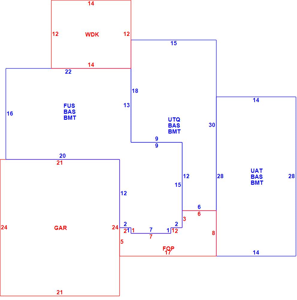
| As Built Cards:Click card # to view: | Card #1 | |

| B2N | Barn-any 2nd story area | FPC | Open Porch Concrete Floor | REF | Reference Only |
| BAS | First Floor, Living Area | FTS | Third Story Living Area (Finished) | SOL | Solarium |
| BMT | Basement Area (Unfinished) | FUS | Second Story Living Area (Finished) | SPE | Pool Enclosure |
| BRN | Barn | GAR | Garage | TQS | Three Quarters Story (Finished) |
| CAN | Canopy | GAZ | Gazebo | UAT | Attic Area (Unfinished) |
| CLP | Loading Platform | GRN | Greenhouse | UHS | Half Story (Unfinished) |
| FAT | Attic Area (Finished) | GXT | Garage Extension Front | UST | Utility Area (Unfinished) |
| FCP | Carport | KEN | Kennel | UTQ | Three Quarters Story (Unfinished) |
| FEP | Enclosed Porch | MZ1 | Mezzanine, Unfinished | UUA | Unfinished Utility Attic |
| FHS | Half Story (Finished) | PRG | Pergola | UUS | Full Upper 2nd Story (Unfinished) |
| FOP | Open or Screened in Porch | PRT | Portico | WDK | Wood Deck |
| PTO | Patio | ||||
Building |
Details |
Land |
|||
| Building value | $ 525,800 | Bedrooms | 3 Bedrooms | USE CODE | 1010 |
| Replacement Cost | $604,417 | Bathrooms | 3 Full-0 Half | Lot Size (Acres) | 1 |
| Model | Residential | Total Rooms | 6 Rooms | Appraised Value | $ 217,000 |
| Style | Cape Cod | Heat Fuel | Gas | Assessed Value | $ 217,000 |
| Grade | Average Plus | Heat Type | Hot Air | ||
| Year Built | 1995 | AC Type | Central | ||
| Effective depreciation | 13 | Interior Floors | Carpet | ||
| Stories | 2 Stories | Interior Walls | Plastered | ||
| Living Area sq/ft | 1,770 | Exterior Walls | Wood Shingle | ||
| Gross Area sq/ft | 4,524 | Roof Structure | Gable/Hip | ||
| Roof Cover | Asph/F Gls/Cmp | ||||
| Code | Description | Units/SQ ft | Appraised Value | Assessed Value |
| FPL2 | Fireplace 1.5 stories | 1 | $ 5,200 | $ 5,200 |
| SPL2 | Pool Vinyl | 552 | $ 13,200 | $ 13,200 |
| BRR | Bsmt Rec Rm-Average | 1000 | $ 7,000 | $ 7,000 |
| WDCK | Wood Decking w/railings | 168 | $ 3,000 | $ 3,000 |
| FOP | Open Porch-roof-ceiling | 96 | $ 4,700 | $ 4,700 |
| GAR | Attached Garage | 504 | $ 16,200 | $ 16,200 |
| BMT | Basement-Unfinished | 1252 | $ 26,900 | $ 26,900 |
| PAT1 | Patio- Average | 752 | $ 3,000 | $ 3,000 |
| SPDC | POOL DECK COATING | 752 | $ 3,000 | $ 3,000 |
| SPH2 | Pool Heater 500-799sf pool | 1 | $ 1,400 | $ 1,400 |
| SHED | Shed | 140 | $ 1,800 | $ 1,800 |