
| Appraised Value | Assessed Value | |
| Building Value | $ 599,700 | $ 599,700 |
| Extra Features | $ 56,400 | $ 56,400 |
| Outbuildings | $ 19,900 | $ 19,900 |
| Land Value | $ 1,151,400 | $ 639,700 |
| Totals | $ 1,827,400 | $ 1,315,700 |
| 2026
C.O.M.M. FD Tax (Commercial) $ 0 C.O.M.M. FD Tax (Residential) $ 1,513.06 Community Preservation Act Tax $ 268.40 Town Tax (Commercial) $ 0 Town Tax (Residential) $ 8,946.76 Total: $ 10,728.22 |
2025
C.O.M.M. FD Tax (Commercial) $ 0 C.O.M.M. FD Tax (Residential) $ 1,471.31 Community Preservation Act Tax $ 266.37 Town Tax (Commercial) $ 0 Town Tax (Residential) $ 8,879.04 Total: $ 10,616.72 |
| Owner: | Sale Date | Book/Page: | Sale Price: |
| SUTHERLAND, DAVID W & BARBARA E TRS | 2025-01-28 | C238233/0 | $1 |
| SUTHERLAND, DAVID W | 2024-01-25 | C235003/0 | $1 |
| SUTHERLAND, DAVID W TR | 2023-06-19 | D1495550/0 | $0 |
| SUTHERLAND, SUZANNE R TR | 2013-10-30 | D1234253/0 | $0 |
| SUTHERLAND, KENNETH TR | 2012-01-19 | C196143/0 | $1 |
| SUTHERLAND, KENNETH & SUZANNE R | 2011-12-12 | C195847/0 | $1 |
| SUTHERLAND, KENNETH | 1984-10-24 | C98733/0 | $200000 |
| SUTHERLAND, KENNETH & CAROL H | 1984-10-17 | C98633/0 | $0 |
| SUTHERLAND, JOSEPH H & ALICE C | 1944-04-08 | C8616/0 | $0 |
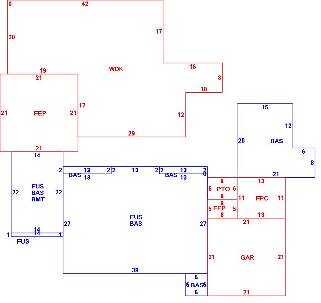
| As Built Cards:Click card # to view: | Card #1 | |

| B2N | Barn-any 2nd story area | FPC | Open Porch Concrete Floor | REF | Reference Only |
| BAS | First Floor, Living Area | FTS | Third Story Living Area (Finished) | SOL | Solarium |
| BMT | Basement Area (Unfinished) | FUS | Second Story Living Area (Finished) | SPE | Pool Enclosure |
| BRN | Barn | GAR | Garage | TQS | Three Quarters Story (Finished) |
| CAN | Canopy | GAZ | Gazebo | UAT | Attic Area (Unfinished) |
| CLP | Loading Platform | GRN | Greenhouse | UHS | Half Story (Unfinished) |
| FAT | Attic Area (Finished) | GXT | Garage Extension Front | UST | Utility Area (Unfinished) |
| FCP | Carport | KEN | Kennel | UTQ | Three Quarters Story (Unfinished) |
| FEP | Enclosed Porch | MZ1 | Mezzanine, Unfinished | UUA | Unfinished Utility Attic |
| FHS | Half Story (Finished) | PRG | Pergola | UUS | Full Upper 2nd Story (Unfinished) |
| FOP | Open or Screened in Porch | PRT | Portico | WDK | Wood Deck |
| PTO | Patio | ||||
Building |
Details |
Land |
|||
| Building value | $ 599,700 | Bedrooms | 4 Bedrooms | USE CODE | 1010 |
| Replacement Cost | $778,896 | Bathrooms | 4 Full-1 Half | Lot Size (Acres) | 30.07 |
| Model | Residential | Total Rooms | 9 Rooms | Appraised Value | $ 1,151,400 |
| Style | Colonial | Heat Fuel | Oil | Assessed Value | $ 639,700 |
| Grade | Average Plus | Heat Type | Hot Air | ||
| Year Built | 1935 | AC Type | None | ||
| Effective depreciation | 23 | Interior Floors | HardwoodCarpet | ||
| Stories | 2 Stories | Interior Walls | Drywall | ||
| Living Area sq/ft | 3,224 | Exterior Walls | Wood Shingle | ||
| Gross Area sq/ft | 6,076 | Roof Structure | Gable/Hip | ||
| Roof Cover | Asph/F Gls/Cmp | ||||
| Code | Description | Units/SQ ft | Appraised Value | Assessed Value |
| FPL3 | Fireplace 2 story | 1 | $ 5,400 | $ 5,400 |
| SHED | Shed | 240 | $ 2,000 | $ 2,000 |
| FPL1 | Fireplace 1 story | 1 | $ 3,900 | $ 3,900 |
| WDC | Wood Deck w/o railings | 1431 | $ 8,200 | $ 8,200 |
| FOPC | Open Prch-roof, ceiling | 143 | $ 4,500 | $ 4,500 |
| FEP | Enclosed porch-roof,ceiling | 481 | $ 19,700 | $ 19,700 |
| GAR | Attached Garage | 441 | $ 13,200 | $ 13,200 |
| BMT | Basement-Unfinished | 308 | $ 9,700 | $ 9,700 |
| GEN | Emergency Generator | 1 | $ 4,800 | $ 4,800 |
| PATF | Flagstone Pavers on conc | 48 | $ 1,900 | $ 1,900 |
| FOPD | FOP-CONCRETE-DET | 160 | $ 3,000 | $ 3,000 |