
| Appraised Value | Assessed Value | |
| Building Value | $ 392,900 | $ 392,900 |
| Extra Features | $ 42,100 | $ 42,100 |
| Outbuildings | $ 19,700 | $ 19,700 |
| Land Value | $ 174,300 | $ 174,300 |
| Totals | $ 629,000 | $ 629,000 |
| 2026
C.O.M.M. FD Tax (Commercial) $ 0 C.O.M.M. FD Tax (Residential) $ 723.35 Community Preservation Act Tax $ 72.26 Town Tax (Commercial) $ 0 Town Tax (Residential) $ 2,408.65 Total: $ 3,204.26 |
2025
C.O.M.M. FD Tax (Commercial) $ 0 C.O.M.M. FD Tax (Residential) $ 700.24 Community Preservation Act Tax $ 78.10 Town Tax (Commercial) $ 0 Town Tax (Residential) $ 2,603.25 Total: $ 3,381.59 |
| Residential Exemption Received= $274,787 |
Residential Exemption Received= $233,792 |
| Owner: | Sale Date | Book/Page: | Sale Price: |
| CASALI, NANCY T & WILLIAM | 2020-03-20 | 32772/0018 | $335000 |
| CASHORALI, JANE E & CASALI, NANCY T TRS | 2010-01-26 | 24325/0169 | $1 |
| MURPHY, THOMAS J & BARBARA T | 1983-05-02 | 3730/0033 | $53850 |
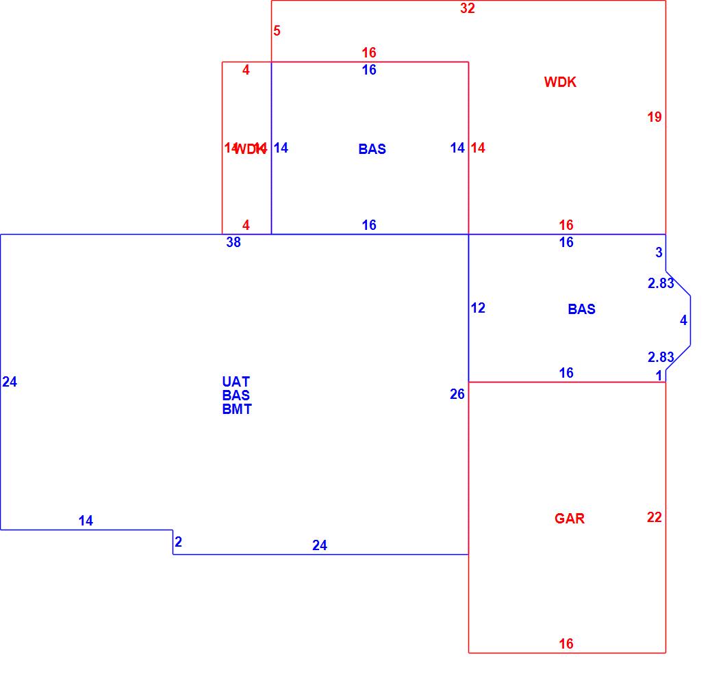
| As Built Cards:Click card # to view: | Card #1 | |

| B2N | Barn-any 2nd story area | FPC | Open Porch Concrete Floor | REF | Reference Only |
| BAS | First Floor, Living Area | FTS | Third Story Living Area (Finished) | SOL | Solarium |
| BMT | Basement Area (Unfinished) | FUS | Second Story Living Area (Finished) | SPE | Pool Enclosure |
| BRN | Barn | GAR | Garage | TQS | Three Quarters Story (Finished) |
| CAN | Canopy | GAZ | Gazebo | UAT | Attic Area (Unfinished) |
| CLP | Loading Platform | GRN | Greenhouse | UHS | Half Story (Unfinished) |
| FAT | Attic Area (Finished) | GXT | Garage Extension Front | UST | Utility Area (Unfinished) |
| FCP | Carport | KEN | Kennel | UTQ | Three Quarters Story (Unfinished) |
| FEP | Enclosed Porch | MZ1 | Mezzanine, Unfinished | UUA | Unfinished Utility Attic |
| FHS | Half Story (Finished) | PRG | Pergola | UUS | Full Upper 2nd Story (Unfinished) |
| FOP | Open or Screened in Porch | PRT | Portico | WDK | Wood Deck |
| PTO | Patio | ||||
Building |
Details |
Land |
|||
| Building value | $ 392,900 | Bedrooms | 2 Bedrooms | USE CODE | 1010 |
| Replacement Cost | $436,563 | Bathrooms | 2 Full-0 Half | Lot Size (Acres) | 0.57 |
| Model | Residential | Total Rooms | 7 Rooms | Appraised Value | $ 174,300 |
| Style | Cape Cod | Heat Fuel | Gas | Assessed Value | $ 174,300 |
| Grade | Average | Heat Type | Hot Water | ||
| Year Built | 1983 | AC Type | Central | ||
| Effective depreciation | 10 | Interior Floors | Hardwood | ||
| Stories | 1 Story w/FAT | Interior Walls | Drywall | ||
| Living Area sq/ft | 1,388 | Exterior Walls | Wood Shingle | ||
| Gross Area sq/ft | 4,100 | Roof Structure | Gable/Hip | ||
| Roof Cover | Asph/F Gls/Cmp | ||||
| Code | Description | Units/SQ ft | Appraised Value | Assessed Value |
| FPL2 | Fireplace 1.5 stories | 1 | $ 5,400 | $ 5,400 |
| WDC | Wood Deck w/o railings | 56 | $ 1,600 | $ 1,600 |
| BMT | Basement-Unfinished | 960 | $ 23,300 | $ 23,300 |
| SHED | Shed | 168 | $ 2,800 | $ 2,800 |
| GAR | Attached Garage | 352 | $ 13,400 | $ 13,400 |
| WDCV | Deck comp w vinyl railings | 384 | $ 10,000 | $ 10,000 |
| GEN | Emergency Generator | 1 | $ 5,300 | $ 5,300 |