
| Appraised Value | Assessed Value | |
| Building Value | $ 438,900 | $ 438,900 |
| Extra Features | $ 71,300 | $ 71,300 |
| Outbuildings | $ 6,300 | $ 6,300 |
| Land Value | $ 187,300 | $ 187,300 |
| Totals | $ 703,800 | $ 703,800 |
| 2026
C.O.M.M. FD Tax (Commercial) $ 0 C.O.M.M. FD Tax (Residential) $ 809.37 Community Preservation Act Tax $ 143.58 Town Tax (Commercial) $ 0 Town Tax (Residential) $ 4,785.84 Total: $ 5,738.79 |
2025
C.O.M.M. FD Tax (Commercial) $ 0 C.O.M.M. FD Tax (Residential) $ 788.21 Community Preservation Act Tax $ 142.70 Town Tax (Commercial) $ 0 Town Tax (Residential) $ 4,756.68 Total: $ 5,687.59 |
| Owner: | Sale Date | Book/Page: | Sale Price: |
| CIMBRELO, WILLIAM EDWARD & MYRIAM L | 2021-02-12 | 33787/103 | $1 |
| CIMBRELO, MYRIAM L | 2016-09-22 | 29950/0271 | $395000 |
| FAVREAU, JANET E | 2002-08-09 | 15458/0306 | $349000 |
| FALACCI, JOHN M TR | 2002-01-18 | 14723/0001 | $80000 |
| MENDES, SALLY G | 2001-03-14 | 13634/0270 | $1 |
| GRAY, JEANNE K | 1984-04-15 | 4069/0190 | $15500 |
| MENDES, CESAR AUGUSTO R & SALLY G | 1972-12-22 | 1778/0076 | $0 |
| As Built Cards:Click card # to view: | Card #1 | |

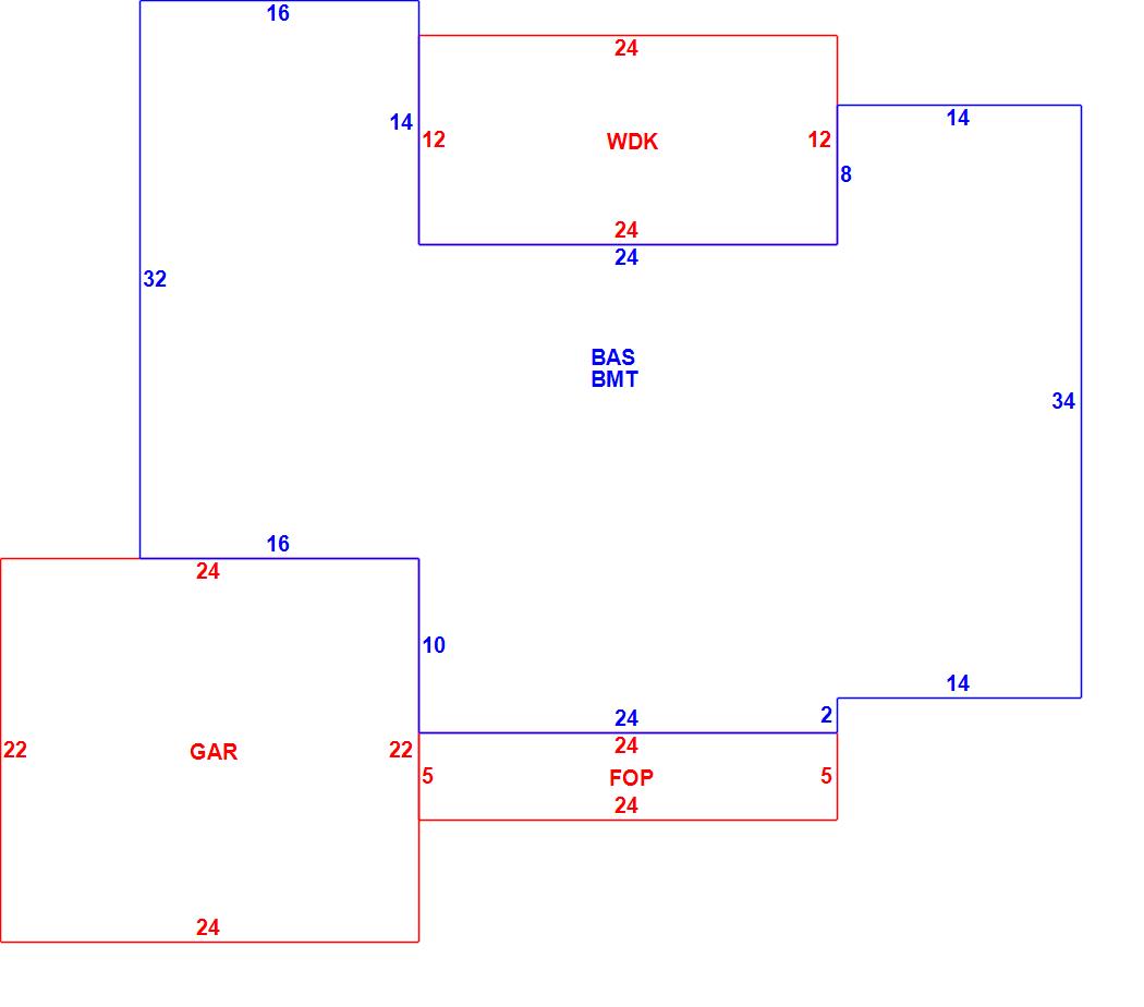
| B2N | Barn-any 2nd story area | FPC | Open Porch Concrete Floor | REF | Reference Only |
| BAS | First Floor, Living Area | FTS | Third Story Living Area (Finished) | SOL | Solarium |
| BMT | Basement Area (Unfinished) | FUS | Second Story Living Area (Finished) | SPE | Pool Enclosure |
| BRN | Barn | GAR | Garage | TQS | Three Quarters Story (Finished) |
| CAN | Canopy | GAZ | Gazebo | UAT | Attic Area (Unfinished) |
| CLP | Loading Platform | GRN | Greenhouse | UHS | Half Story (Unfinished) |
| FAT | Attic Area (Finished) | GXT | Garage Extension Front | UST | Utility Area (Unfinished) |
| FCP | Carport | KEN | Kennel | UTQ | Three Quarters Story (Unfinished) |
| FEP | Enclosed Porch | MZ1 | Mezzanine, Unfinished | UUA | Unfinished Utility Attic |
| FHS | Half Story (Finished) | PRG | Pergola | UUS | Full Upper 2nd Story (Unfinished) |
| FOP | Open or Screened in Porch | PRT | Portico | WDK | Wood Deck |
| PTO | Patio | ||||
Building |
Details |
Land |
|||
| Building value | $ 438,900 | Bedrooms | 3 Bedrooms | USE CODE | 1010 |
| Replacement Cost | $493,153 | Bathrooms | 3 Full-0 Half | Lot Size (Acres) | 0.92 |
| Model | Residential | Total Rooms | 5 Rooms | Appraised Value | $ 187,300 |
| Style | Ranch | Heat Fuel | Gas | Assessed Value | $ 187,300 |
| Grade | Average | Heat Type | Hot Air | ||
| Year Built | 2002 | AC Type | Central | ||
| Effective depreciation | 11 | Interior Floors | HardwoodCarpet | ||
| Stories | 1 Story | Interior Walls | Drywall | ||
| Living Area sq/ft | 1,660 | Exterior Walls | Wood Shingle | ||
| Gross Area sq/ft | 4,256 | Roof Structure | Gable/Hip | ||
| Roof Cover | Asph/F Gls/Cmp | ||||
| Code | Description | Units/SQ ft | Appraised Value | Assessed Value |
| FPLG | Gas Fireplace-Direct Vent | 1 | $ 2,200 | $ 2,200 |
| WDCK | Wood Decking w/railings | 288 | $ 4,300 | $ 4,300 |
| FOP | Open Porch-roof-ceiling | 120 | $ 5,600 | $ 5,600 |
| GAR | Attached Garage | 528 | $ 17,100 | $ 17,100 |
| BMT | Basement-Unfinished | 1660 | $ 34,000 | $ 34,000 |
| BFA | Bsmt Fin-Avg | 800 | $ 12,400 | $ 12,400 |
| SHED | Shed | 120 | $ 2,000 | $ 2,000 |