
| Appraised Value | Assessed Value | |
| Building Value | $ 839,700 | $ 839,700 |
| Extra Features | $ 49,400 | $ 49,400 |
| Outbuildings | $ 12,300 | $ 12,300 |
| Land Value | $ 278,600 | $ 278,600 |
| Totals | $ 1,180,000 | $ 1,180,000 |
| 2026
C.O.M.M. FD Tax (Commercial) $ 0 C.O.M.M. FD Tax (Residential) $ 1,357 Community Preservation Act Tax $ 184.66 Town Tax (Commercial) $ 0 Town Tax (Residential) $ 6,155.45 Total: $ 7,697.11 |
2025
C.O.M.M. FD Tax (Commercial) $ 0 C.O.M.M. FD Tax (Residential) $ 1,302.38 Community Preservation Act Tax $ 187.11 Town Tax (Commercial) $ 0 Town Tax (Residential) $ 6,237.03 Total: $ 7,726.52 |
| Residential Exemption Received= $274,787 |
Residential Exemption Received= $233,792 |
| Owner: | Sale Date | Book/Page: | Sale Price: |
| BROOKS, PETER L & JOAN FINNEGAN TRS | 2023-05-19 | 35793/148 | $1275000 |
| MEAD, ELLEN J & MICHAEL E | 2004-12-06 | 19315/0119 | $1 |
| MEAD, ELLEN J | 2002-10-11 | 15732/0095 | $0 |
| CROSS, ELLEN J | 2000-04-13 | 12944/0177 | $125000 |
| CENT-OST FIRE DISTRICT | 1991-10-09 | 7708/0178 | $0 |
| ROTSTEIN, KOBY & ARONSON, TINA | 1984-03-15 | 4041/0292 | $48500 |
| HORAN, ROBERT F & CONSTANCE C TRS | 1980-04-17 | 3084/0069 | $0 |
| As Built Cards:Click card # to view: | Card #1 | |

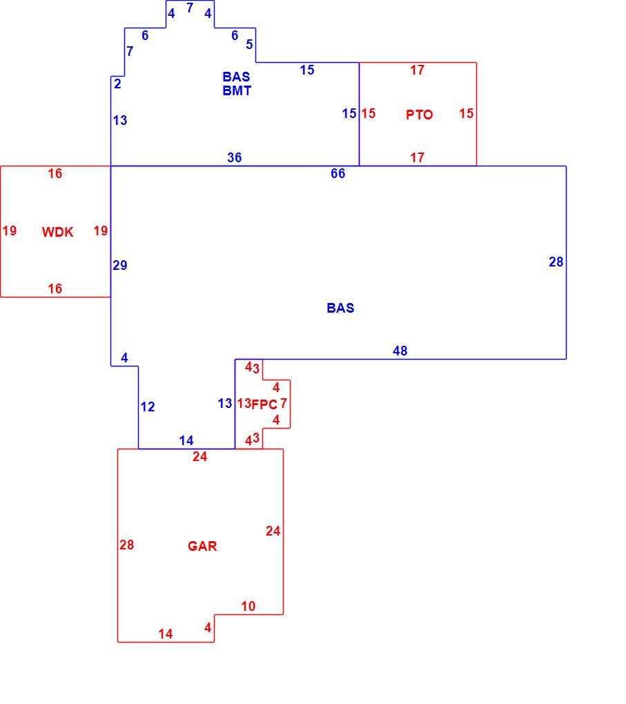
| B2N | Barn-any 2nd story area | FPC | Open Porch Concrete Floor | REF | Reference Only |
| BAS | First Floor, Living Area | FTS | Third Story Living Area (Finished) | SOL | Solarium |
| BMT | Basement Area (Unfinished) | FUS | Second Story Living Area (Finished) | SPE | Pool Enclosure |
| BRN | Barn | GAR | Garage | TQS | Three Quarters Story (Finished) |
| CAN | Canopy | GAZ | Gazebo | UAT | Attic Area (Unfinished) |
| CLP | Loading Platform | GRN | Greenhouse | UHS | Half Story (Unfinished) |
| FAT | Attic Area (Finished) | GXT | Garage Extension Front | UST | Utility Area (Unfinished) |
| FCP | Carport | KEN | Kennel | UTQ | Three Quarters Story (Unfinished) |
| FEP | Enclosed Porch | MZ1 | Mezzanine, Unfinished | UUA | Unfinished Utility Attic |
| FHS | Half Story (Finished) | PRG | Pergola | UUS | Full Upper 2nd Story (Unfinished) |
| FOP | Open or Screened in Porch | PRT | Portico | WDK | Wood Deck |
| PTO | Patio | ||||
Building |
Details |
Land |
|||
| Building value | $ 839,700 | Bedrooms | 4 Bedrooms | USE CODE | 1010 |
| Replacement Cost | $1,036,626 | Bathrooms | 2 Full-1 Half | Lot Size (Acres) | 0.83 |
| Model | Residential | Total Rooms | 8 Rooms | Appraised Value | $ 278,600 |
| Style | Ranch | Heat Fuel | Gas | Assessed Value | $ 278,600 |
| Grade | Custom | Heat Type | Hot Water | ||
| Year Built | 1972 | AC Type | Central | ||
| Effective depreciation | 19 | Interior Floors | Hardwood | ||
| Stories | 1 Story | Interior Walls | Drywall | ||
| Living Area sq/ft | 2,693 | Exterior Walls | Wood Shingle | ||
| Gross Area sq/ft | 4,623 | Roof Structure | Gable/Hip | ||
| Roof Cover | Asph/F Gls/Cmp | ||||
| Code | Description | Units/SQ ft | Appraised Value | Assessed Value |
| FPL1 | Fireplace 1 story | 1 | $ 4,100 | $ 4,100 |
| WDCV | Deck comp w vinyl railings | 304 | $ 5,300 | $ 5,300 |
| PAT2 | Patio-Good | 255 | $ 2,100 | $ 2,100 |
| FOPC | Open Prch-roof, ceiling | 80 | $ 3,200 | $ 3,200 |
| GAR | Attached Garage | 632 | $ 17,700 | $ 17,700 |
| BMT | Basement-Unfinished | 659 | $ 16,500 | $ 16,500 |
| SHD2 | Shed w/Elec | 192 | $ 4,900 | $ 4,900 |
| BFA | Bsmt Fin-Avg | 559 | $ 7,900 | $ 7,900 |
| SOL1 | Solar PV Panels 12 - 24 | 30 | $ 0 | $ 0 |