
| Appraised Value | Assessed Value | |
| Building Value | $ 698,000 | $ 698,000 |
| Extra Features | $ 84,000 | $ 84,000 |
| Outbuildings | $ 13,500 | $ 13,500 |
| Land Value | $ 1,852,400 | $ 1,852,400 |
| Totals | $ 2,647,900 | $ 2,647,900 |
| 2026
C.O.M.M. FD Tax (Commercial) $ 0 C.O.M.M. FD Tax (Residential) $ 3,045.09 Community Preservation Act Tax $ 540.17 Town Tax (Commercial) $ 0 Town Tax (Residential) $ 18,005.72 Total: $ 21,590.98 |
2025
C.O.M.M. FD Tax (Commercial) $ 0 C.O.M.M. FD Tax (Residential) $ 2,857.87 Community Preservation Act Tax $ 517.40 Town Tax (Commercial) $ 0 Town Tax (Residential) $ 17,246.59 Total: $ 20,621.86 |
| Owner: | Sale Date | Book/Page: | Sale Price: |
| HESS, JAMIESON L | 2016-02-02 | C208677/0 | $0 |
| HESS, JAMIESON L TR | 2011-09-02 | D1172895/0 | $0 |
| HESS, BARBARA H | 2001-01-03 | #D821093/0 | $0 |
| HESS, BARBARA H TR | 2001-01-03 | C160278/0 | $1 |
| HESS, JOHN L & BARBARA H | 1977-10-11 | C72043/0 | $0 |
| As Built Cards:Click card # to view: | Card #1 | |

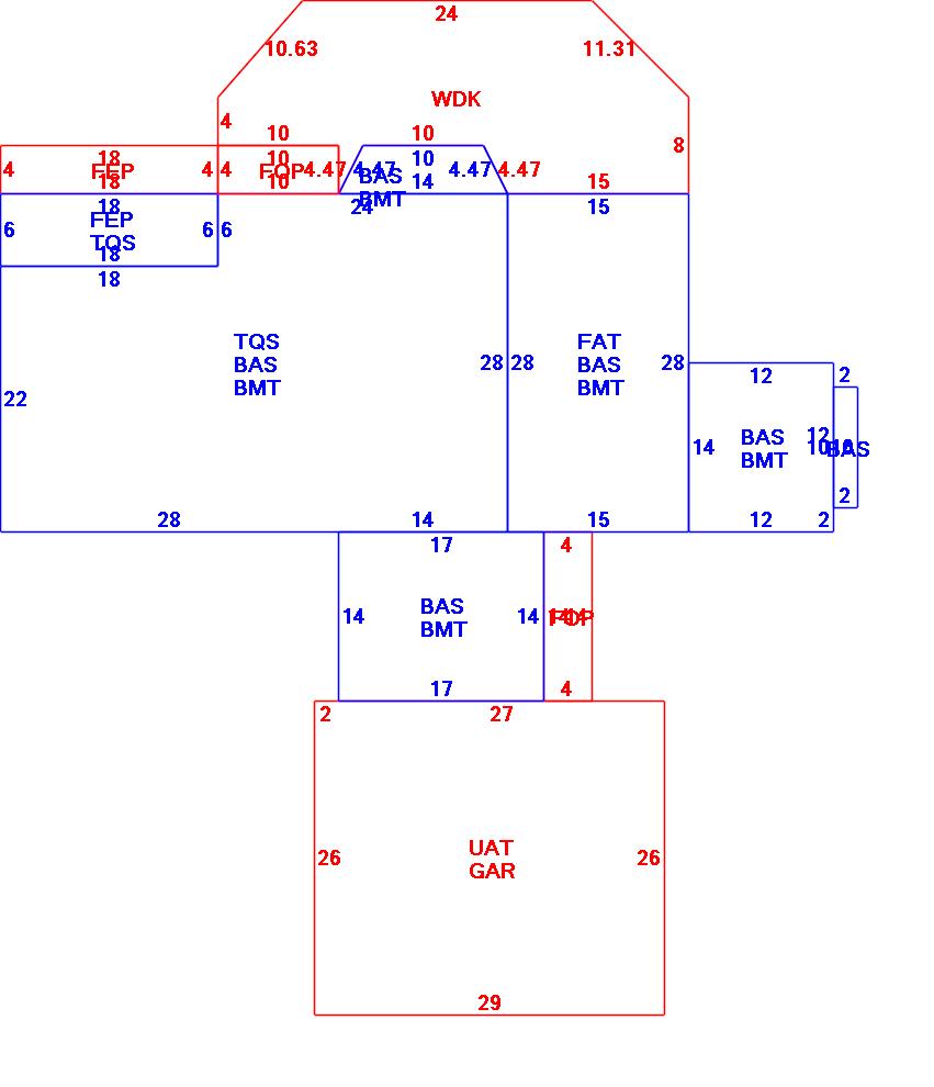
| B2N | Barn-any 2nd story area | FPC | Open Porch Concrete Floor | REF | Reference Only |
| BAS | First Floor, Living Area | FTS | Third Story Living Area (Finished) | SOL | Solarium |
| BMT | Basement Area (Unfinished) | FUS | Second Story Living Area (Finished) | SPE | Pool Enclosure |
| BRN | Barn | GAR | Garage | TQS | Three Quarters Story (Finished) |
| CAN | Canopy | GAZ | Gazebo | UAT | Attic Area (Unfinished) |
| CLP | Loading Platform | GRN | Greenhouse | UHS | Half Story (Unfinished) |
| FAT | Attic Area (Finished) | GXT | Garage Extension Front | UST | Utility Area (Unfinished) |
| FCP | Carport | KEN | Kennel | UTQ | Three Quarters Story (Unfinished) |
| FEP | Enclosed Porch | MZ1 | Mezzanine, Unfinished | UUA | Unfinished Utility Attic |
| FHS | Half Story (Finished) | PRG | Pergola | UUS | Full Upper 2nd Story (Unfinished) |
| FOP | Open or Screened in Porch | PRT | Portico | WDK | Wood Deck |
| PTO | Patio | ||||
Building |
Details |
Land |
|||
| Building value | $ 698,000 | Bedrooms | 6 Bedrooms | USE CODE | 1010 |
| Replacement Cost | $811,575 | Bathrooms | 3 Full-1 Half | Lot Size (Acres) | 0.91 |
| Model | Residential | Total Rooms | 11 Rooms | Appraised Value | $ 1,852,400 |
| Style | Cape Cod | Heat Fuel | Gas | Assessed Value | $ 1,852,400 |
| Grade | Average Plus | Heat Type | Hot Air | ||
| Year Built | 1994 | AC Type | Central | ||
| Effective depreciation | 14 | Interior Floors | Hardwood | ||
| Stories | 1 3/4 Stories | Interior Walls | Plastered | ||
| Living Area sq/ft | 2,789 | Exterior Walls | Wood Shingle | ||
| Gross Area sq/ft | 7,760 | Roof Structure | Gable/Hip | ||
| Roof Cover | Asph/F Gls/Cmp | ||||
| Code | Description | Units/SQ ft | Appraised Value | Assessed Value |
| FPL2 | Fireplace 1.5 stories | 2 | $ 10,300 | $ 10,300 |
| WDCV | Deck comp w vinyl railings | 476 | $ 8,300 | $ 8,300 |
| FOP | Open Porch-roof-ceiling | 96 | $ 4,600 | $ 4,600 |
| FEP | Enclosed porch-roof,ceiling | 180 | $ 10,100 | $ 10,100 |
| GAR | Attached Garage | 754 | $ 21,400 | $ 21,400 |
| BMT | Basement-Unfinished | 1942 | $ 37,600 | $ 37,600 |
| GEN | Emergency Generator | 1 | $ 5,200 | $ 5,200 |