
| Appraised Value | Assessed Value | |
| Building Value | $ 2,064,800 | $ 2,064,800 |
| Extra Features | $ 95,800 | $ 95,800 |
| Outbuildings | $ 16,600 | $ 16,600 |
| Land Value | $ 1,835,100 | $ 1,835,100 |
| Totals | $ 4,012,300 | $ 4,012,300 |
| 2026
C.O.M.M. FD Tax (Commercial) $ 0 C.O.M.M. FD Tax (Residential) $ 4,614.15 Community Preservation Act Tax $ 818.51 Town Tax (Commercial) $ 0 Town Tax (Residential) $ 27,283.64 Total: $ 32,716.30 |
2025
C.O.M.M. FD Tax (Commercial) $ 0 C.O.M.M. FD Tax (Residential) $ 4,383.46 Community Preservation Act Tax $ 793.60 Town Tax (Commercial) $ 0 Town Tax (Residential) $ 26,453.20 Total: $ 31,630.26 |
| Owner: | Sale Date | Book/Page: | Sale Price: |
| FINNEGAN, JAMES J & PEGGY T TRS | 2018-08-02 | C216929/0 | $2200000 |
| TARDANICO, C, WELCH R & KENDALL, D TRS | 2017-08-23 | C213833/0 | $625000 |
| WELLS FARGO BANK NA TR | 2014-07-09 | D1249684/0 | $0 |
| BANK OF AMERICA TR F SCOBIE TRUST | 2004-09-10 | C174353/0 | $1150000 |
| EVANS, SUSAN C TR | 1994-11-29 | D629104/0 | $0 |
| CICCARELLI, EUGENE &MARGARET TRS | 1980-06-24 | C82110/0 | $0 |
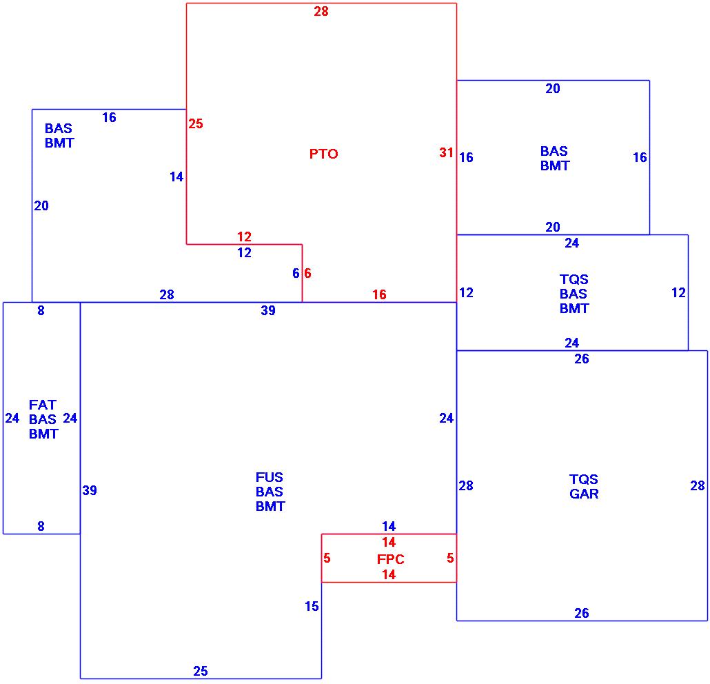
| As Built Cards:Click card # to view: | Card #1 | |

| B2N | Barn-any 2nd story area | FPC | Open Porch Concrete Floor | REF | Reference Only |
| BAS | First Floor, Living Area | FTS | Third Story Living Area (Finished) | SOL | Solarium |
| BMT | Basement Area (Unfinished) | FUS | Second Story Living Area (Finished) | SPE | Pool Enclosure |
| BRN | Barn | GAR | Garage | TQS | Three Quarters Story (Finished) |
| CAN | Canopy | GAZ | Gazebo | UAT | Attic Area (Unfinished) |
| CLP | Loading Platform | GRN | Greenhouse | UHS | Half Story (Unfinished) |
| FAT | Attic Area (Finished) | GXT | Garage Extension Front | UST | Utility Area (Unfinished) |
| FCP | Carport | KEN | Kennel | UTQ | Three Quarters Story (Unfinished) |
| FEP | Enclosed Porch | MZ1 | Mezzanine, Unfinished | UUA | Unfinished Utility Attic |
| FHS | Half Story (Finished) | PRG | Pergola | UUS | Full Upper 2nd Story (Unfinished) |
| FOP | Open or Screened in Porch | PRT | Portico | WDK | Wood Deck |
| PTO | Patio | ||||
Building |
Details |
Land |
|||
| Building value | $ 2,064,800 | Bedrooms | 3 Bedrooms | USE CODE | 1010 |
| Replacement Cost | $2,173,474 | Bathrooms | 5 Full-1 Half | Lot Size (Acres) | 0.81 |
| Model | Residential | Total Rooms | 9 | Appraised Value | $ 1,835,100 |
| Style | Cape Cod | Heat Fuel | Gas | Assessed Value | $ 1,835,100 |
| Grade | Luxury Plus | Heat Type | Hot Air | ||
| Year Built | 2017 | AC Type | Central | ||
| Effective depreciation | 5 | Interior Floors | Hardwood | ||
| Stories | 2 Stories | Interior Walls | Drywall | ||
| Living Area sq/ft | 4,503 | Exterior Walls | Wood Shingle | ||
| Gross Area sq/ft | 9,119 | Roof Structure | Gable/Hip | ||
| Roof Cover | Wood Shingle | ||||
| Code | Description | Units/SQ ft | Appraised Value | Assessed Value |
| PATC | Conc Pavers W/Conc | 796 | $ 11,200 | $ 11,200 |
| BMT | Basement-Unfinished | 2503 | $ 50,800 | $ 50,800 |
| FOPC | Open Prch-roof, ceiling | 60 | $ 3,100 | $ 3,100 |
| GAR | Attached Garage | 728 | $ 23,000 | $ 23,000 |
| BFA | Bsmt Fin-Avg | 800 | $ 13,200 | $ 13,200 |
| GEN | Emergency Generator | 1 | $ 5,400 | $ 5,400 |
| FPL2 | Fireplace 1.5 stories | 1 | $ 5,700 | $ 5,700 |