
| Appraised Value | Assessed Value | |
| Building Value | $ 523,800 | $ 523,800 |
| Extra Features | $ 38,300 | $ 38,300 |
| Outbuildings | $ 22,600 | $ 22,600 |
| Land Value | $ 217,400 | $ 217,400 |
| Totals | $ 802,100 | $ 802,100 |
| 2026
C.O.M.M. FD Tax (Commercial) $ 0 C.O.M.M. FD Tax (Residential) $ 922.42 Community Preservation Act Tax $ 107.57 Town Tax (Commercial) $ 0 Town Tax (Residential) $ 3,585.73 Total: $ 4,615.72 |
2025
C.O.M.M. FD Tax (Commercial) $ 0 C.O.M.M. FD Tax (Residential) $ 889.76 Community Preservation Act Tax $ 112.41 Town Tax (Commercial) $ 0 Town Tax (Residential) $ 3,746.96 Total: $ 4,749.13 |
| Residential Exemption Received= $274,787 |
Residential Exemption Received= $233,792 |
| Owner: | Sale Date | Book/Page: | Sale Price: |
| OLSON, SANDRA C TR | 2022-07-21 | 35261/089 | $1 |
| OLSON, SANDRA | 2003-07-15 | 17261/0098 | $200000 |
| OLSON, SANDRA, WAYNE & GOULD, JANICE TRS | 2001-03-21 | 13652/0177 | $0 |
| OLSON, BARBARA E TR | 1994-06-15 | 9248/0202 | $1 |
| OLSON, BARBARA E | 1993-12-15 | 8957/0180 | $1 |
| OLSON, BARBARA E | 1986-02-15 | 4939/0084 | $1 |
| OLSON, ARTHUR H & B E | 1974-05-15 | 2038/0061 | $0 |
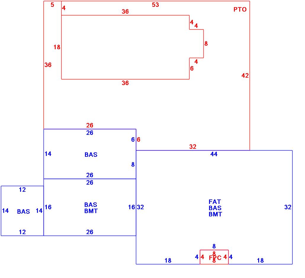
| As Built Cards:Click card # to view: | Card #1 | |

| B2N | Barn-any 2nd story area | FPC | Open Porch Concrete Floor | REF | Reference Only |
| BAS | First Floor, Living Area | FTS | Third Story Living Area (Finished) | SOL | Solarium |
| BMT | Basement Area (Unfinished) | FUS | Second Story Living Area (Finished) | SPE | Pool Enclosure |
| BRN | Barn | GAR | Garage | TQS | Three Quarters Story (Finished) |
| CAN | Canopy | GAZ | Gazebo | UAT | Attic Area (Unfinished) |
| CLP | Loading Platform | GRN | Greenhouse | UHS | Half Story (Unfinished) |
| FAT | Attic Area (Finished) | GXT | Garage Extension Front | UST | Utility Area (Unfinished) |
| FCP | Carport | KEN | Kennel | UTQ | Three Quarters Story (Unfinished) |
| FEP | Enclosed Porch | MZ1 | Mezzanine, Unfinished | UUA | Unfinished Utility Attic |
| FHS | Half Story (Finished) | PRG | Pergola | UUS | Full Upper 2nd Story (Unfinished) |
| FOP | Open or Screened in Porch | PRT | Portico | WDK | Wood Deck |
| PTO | Patio | ||||
Building |
Details |
Land |
|||
| Building value | $ 523,800 | Bedrooms | 4 Bedrooms | USE CODE | 1010 |
| Replacement Cost | $654,739 | Bathrooms | 3 Full-0 Half | Lot Size (Acres) | 1.02 |
| Model | Residential | Total Rooms | 9 Rooms | Appraised Value | $ 217,400 |
| Style | Ranch | Heat Fuel | Gas | Assessed Value | $ 217,400 |
| Grade | Average | Heat Type | Hot Water | ||
| Year Built | 1977 | AC Type | None | ||
| Effective depreciation | 20 | Interior Floors | Carpet | ||
| Stories | Interior Walls | Drywall | |||
| Living Area sq/ft | 2,530 | Exterior Walls | Wood Shingle | ||
| Gross Area sq/ft | 8,484 | Roof Structure | Gable/Hip | ||
| Roof Cover | Asph/F Gls/Cmp | ||||
| Code | Description | Units/SQ ft | Appraised Value | Assessed Value |
| FPL1 | Fireplace 1 story | 1 | $ 4,000 | $ 4,000 |
| SPL2 | Pool Vinyl | 648 | $ 9,600 | $ 9,600 |
| PAT1 | Patio- Average | 2960 | $ 10,900 | $ 10,900 |
| FOPC | Open Prch-roof, ceiling | 32 | $ 1,700 | $ 1,700 |
| BMT | Basement-Unfinished | 1792 | $ 32,600 | $ 32,600 |
| SHED | Shed | 120 | $ 2,100 | $ 2,100 |