
| Appraised Value | Assessed Value | |
| Building Value | $ 1,895,200 | $ 1,895,200 |
| Extra Features | $ 87,400 | $ 87,400 |
| Outbuildings | $ 174,800 | $ 174,800 |
| Land Value | $ 4,354,700 | $ 4,354,700 |
| Totals | $ 6,512,100 | $ 6,512,100 |
| 2026
C.O.M.M. FD Tax (Commercial) $ 0 C.O.M.M. FD Tax (Residential) $ 7,488.92 Community Preservation Act Tax $ 1,328.47 Town Tax (Commercial) $ 0 Town Tax (Residential) $ 44,282.28 Total: $ 53,099.67 |
2025
C.O.M.M. FD Tax (Commercial) $ 0 C.O.M.M. FD Tax (Residential) $ 7,112.64 Community Preservation Act Tax $ 1,287.70 Town Tax (Commercial) $ 0 Town Tax (Residential) $ 42,923.21 Total: $ 51,323.55 |
| Owner: | Sale Date | Book/Page: | Sale Price: |
| GOLDMAN, R P & SULLIVAN, MARGARET W, TRS | 2017-06-07 | C213130/0 | $4795000 |
| EPSTEIN, LINDA | 1993-07-12 | C130722/0 | $1800000 |
| SEAPUIT INC | 1993-04-21 | C129894/0 | $1 |
| DAVIS, JOEL P & RUTH H | 1958-12-23 | C22834/0 | $0 |
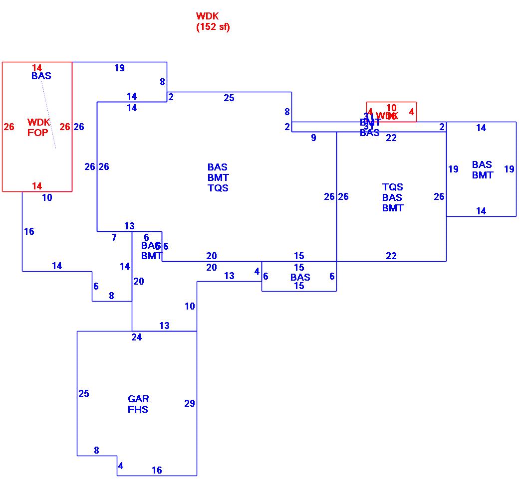
| As Built Cards:Click card # to view: | Card #1 | |

| B2N | Barn-any 2nd story area | FPC | Open Porch Concrete Floor | REF | Reference Only |
| BAS | First Floor, Living Area | FTS | Third Story Living Area (Finished) | SOL | Solarium |
| BMT | Basement Area (Unfinished) | FUS | Second Story Living Area (Finished) | SPE | Pool Enclosure |
| BRN | Barn | GAR | Garage | TQS | Three Quarters Story (Finished) |
| CAN | Canopy | GAZ | Gazebo | UAT | Attic Area (Unfinished) |
| CLP | Loading Platform | GRN | Greenhouse | UHS | Half Story (Unfinished) |
| FAT | Attic Area (Finished) | GXT | Garage Extension Front | UST | Utility Area (Unfinished) |
| FCP | Carport | KEN | Kennel | UTQ | Three Quarters Story (Unfinished) |
| FEP | Enclosed Porch | MZ1 | Mezzanine, Unfinished | UUA | Unfinished Utility Attic |
| FHS | Half Story (Finished) | PRG | Pergola | UUS | Full Upper 2nd Story (Unfinished) |
| FOP | Open or Screened in Porch | PRT | Portico | WDK | Wood Deck |
| PTO | Patio | ||||
Building |
Details |
Land |
|||
| Building value | $ 1,895,200 | Bedrooms | 6 Bedrooms | USE CODE | 1010 |
| Replacement Cost | $2,461,237 | Bathrooms | 5 Full-2 Half | Lot Size (Acres) | 5.89 |
| Model | Residential | Total Rooms | 20 Rooms | Appraised Value | $ 4,354,700 |
| Style | Cape Cod | Heat Fuel | Gas | Assessed Value | $ 4,354,700 |
| Grade | Exceptional Mi | Heat Type | Hot Air | ||
| Year Built | 1959 | AC Type | Central | ||
| Effective depreciation | 23 | Interior Floors | CarpetHardwood | ||
| Stories | 1 1/2 Stories | Interior Walls | Plastered | ||
| Living Area sq/ft | 4,949 | Exterior Walls | Wood Shingle | ||
| Gross Area sq/ft | 10,198 | Roof Structure | Gable/Hip | ||
| Roof Cover | Wood Shingle | ||||
| Code | Description | Units/SQ ft | Appraised Value | Assessed Value |
| FPL2 | Fireplace 1.5 stories | 1 | $ 4,600 | $ 4,600 |
| FPO | Ext FP Opening | 1 | $ 1,500 | $ 1,500 |
| BFA | Bsmt Fin-Avg | 754 | $ 10,100 | $ 10,100 |
| TEN | Tennis Court 7200sf-Concr | 7200 | $ 23,600 | $ 23,600 |
| SPL3 | Pool Gunite | 648 | $ 19,400 | $ 19,400 |
| DKHD | Dock-Heavy | 1 | $ 61,500 | $ 61,500 |
| PHS1 | Pool Hs/Elect,No Plumb | 220 | $ 13,100 | $ 13,100 |
| STRS | Stairs to Water | 21 | $ 500 | $ 500 |
| FGR2 | Garage- Avg-Wd Shingle | 528 | $ 22,400 | $ 22,400 |
| GEN1 | Large Generator | 1 | $ 23,400 | $ 23,400 |
| FNP3 | FENCE VINYL 4' | 136 | $ 1,400 | $ 1,400 |
| FNG1 | Gate 4'hx3'w | 2 | $ 200 | $ 200 |
| SPH2 | Pool Heater 500-799sf pool | 1 | $ 2,500 | $ 2,500 |
| WDCK | Wood Decking w/railings | 556 | $ 6,800 | $ 6,800 |
| FOP | Open Porch-roof-ceiling | 364 | $ 10,900 | $ 10,900 |
| GAR | Attached Garage | 664 | $ 17,400 | $ 17,400 |
| BMT | Basement-Unfinished | 2624 | $ 42,900 | $ 42,900 |