
| Appraised Value | Assessed Value | |
| Building Value | $ 627,600 | $ 627,600 |
| Extra Features | $ 79,100 | $ 79,100 |
| Outbuildings | $ 10,400 | $ 10,400 |
| Land Value | $ 756,000 | $ 756,000 |
| Totals | $ 1,473,100 | $ 1,473,100 |
| 2026
C.O.M.M. FD Tax (Commercial) $ 0 C.O.M.M. FD Tax (Residential) $ 1,694.07 Community Preservation Act Tax $ 300.51 Town Tax (Commercial) $ 0 Town Tax (Residential) $ 10,017.08 Total: $ 12,011.66 |
2025
C.O.M.M. FD Tax (Commercial) $ 0 C.O.M.M. FD Tax (Residential) $ 1,577 Community Preservation Act Tax $ 285.50 Town Tax (Commercial) $ 0 Town Tax (Residential) $ 9,516.82 Total: $ 11,379.32 |
| Owner: | Sale Date | Book/Page: | Sale Price: |
| DRACON, GREGORY & KACEY | 2022-04-12 | 35043/174 | $1355000 |
| GRIFFITH, NANCY R & DUFFLEY, DIANA G | 2021-10-22 | 34907/135 | $0 |
| GRIFFITH, RICHARD W, JR, NANCY R AND | 2017-06-08 | 30545/0001 | $1 |
| GRIFFITH, RICHARD W & NANCY R | 1977-01-27 | 2460/0322 | $0 |
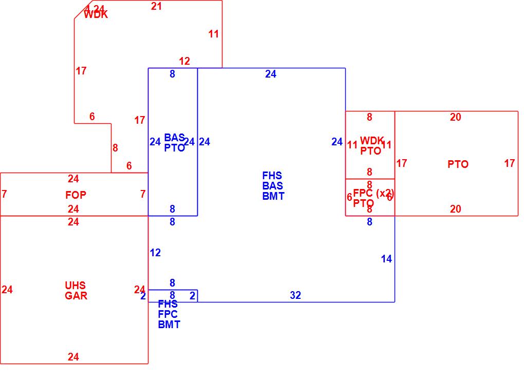
| As Built Cards:Click card # to view: | Card #1 | |

| B2N | Barn-any 2nd story area | FPC | Open Porch Concrete Floor | REF | Reference Only |
| BAS | First Floor, Living Area | FTS | Third Story Living Area (Finished) | SOL | Solarium |
| BMT | Basement Area (Unfinished) | FUS | Second Story Living Area (Finished) | SPE | Pool Enclosure |
| BRN | Barn | GAR | Garage | TQS | Three Quarters Story (Finished) |
| CAN | Canopy | GAZ | Gazebo | UAT | Attic Area (Unfinished) |
| CLP | Loading Platform | GRN | Greenhouse | UHS | Half Story (Unfinished) |
| FAT | Attic Area (Finished) | GXT | Garage Extension Front | UST | Utility Area (Unfinished) |
| FCP | Carport | KEN | Kennel | UTQ | Three Quarters Story (Unfinished) |
| FEP | Enclosed Porch | MZ1 | Mezzanine, Unfinished | UUA | Unfinished Utility Attic |
| FHS | Half Story (Finished) | PRG | Pergola | UUS | Full Upper 2nd Story (Unfinished) |
| FOP | Open or Screened in Porch | PRT | Portico | WDK | Wood Deck |
| PTO | Patio | ||||
Building |
Details |
Land |
|||
| Building value | $ 627,600 | Bedrooms | 4 Bedrooms | USE CODE | 1010 |
| Replacement Cost | $713,180 | Bathrooms | 2 Full-1 Half | Lot Size (Acres) | 1.02 |
| Model | Residential | Total Rooms | 7 Rooms | Appraised Value | $ 756,000 |
| Style | Modern/Contemp | Heat Fuel | Oil | Assessed Value | $ 756,000 |
| Grade | Custom Minus | Heat Type | Hot Water | ||
| Year Built | 1978 | AC Type | Central | ||
| Effective depreciation | 12 | Interior Floors | CarpetCeram Clay Til | ||
| Stories | 1 1/2 Stories | Interior Walls | Drywall | ||
| Living Area sq/ft | 1,880 | Exterior Walls | Wood on Sheath | ||
| Gross Area sq/ft | 6,188 | Roof Structure | Gable/Hip | ||
| Roof Cover | Asph/F Gls/Cmp | ||||
| Code | Description | Units/SQ ft | Appraised Value | Assessed Value |
| FPL2 | Fireplace 1.5 stories | 1 | $ 5,300 | $ 5,300 |
| FPO | Ext FP Opening | 1 | $ 1,800 | $ 1,800 |
| BFA | Bsmt Fin-Avg | 1125 | $ 17,200 | $ 17,200 |
| WDCK | Wood Decking w/railings | 504 | $ 5,300 | $ 5,300 |
| PAT1 | Patio- Average | 192 | $ 1,000 | $ 1,000 |
| FOP | Open Porch-roof-ceiling | 168 | $ 7,000 | $ 7,000 |
| GAR | Attached Garage | 576 | $ 18,000 | $ 18,000 |
| BMT | Basement-Unfinished | 1136 | $ 25,400 | $ 25,400 |
| FOPC | Open Prch-roof, ceiling | 112 | $ 4,400 | $ 4,400 |
| PATC | Conc Pavers W/Conc | 340 | $ 4,100 | $ 4,100 |