
| Appraised Value | Assessed Value | |
| Building Value | $ 578,400 | $ 578,400 |
| Extra Features | $ 80,000 | $ 80,000 |
| Outbuildings | $ 18,600 | $ 18,600 |
| Land Value | $ 293,800 | $ 293,800 |
| Totals | $ 970,800 | $ 970,800 |
| 2026
C.O.M.M. FD Tax (Commercial) $ 0 C.O.M.M. FD Tax (Residential) $ 1,116.42 Community Preservation Act Tax $ 141.99 Town Tax (Commercial) $ 0 Town Tax (Residential) $ 4,732.89 Total: $ 5,991.30 |
2025
C.O.M.M. FD Tax (Commercial) $ 0 C.O.M.M. FD Tax (Residential) $ 1,041.79 Community Preservation Act Tax $ 139.93 Town Tax (Commercial) $ 0 Town Tax (Residential) $ 4,664.43 Total: $ 5,846.15 |
| Residential Exemption Received= $274,787 |
Residential Exemption Received= $233,792 |
| Owner: | Sale Date | Book/Page: | Sale Price: |
| BENTLEY, PETER S & LOUISE A TRS | 2022-10-03 | 35404/202 | $1 |
| BENTLEY, PETER & LOUISE A | 2012-05-18 | 26341/0073 | $500000 |
| CHIRICOSTA, VINCENT A JR | 2012-05-18 | 26341/0072 | $0 |
| CHIRICOSTA, VINCENT A SR | 2005-04-25 | 19751/0199 | $1 |
| CHIRICOSTA, VINCENT A SR | 2005-04-08 | 19705/0208 | $0 |
| CHIRICOSTA, VINCENT A SR | 2005-04-08 | 19705/0206 | $0 |
| CHIRICOSTA, VINCENT A SR & MARIE G | 1999-06-28 | 12367/0075 | $1 |
| CHIRICOSTA, VINCENT A SR & MARIE G | 1998-09-02 | 11677/0042 | $1 |
| CHIRICOSTA, VINCENT A SR & MARIE G | 1997-12-31 | 11146/0059 | $1 |
| CHIRICOSTA, VINCENT A SR & MARIE G | 1996-12-30 | 10547/0294 | $1 |
| CHIRICOSTA, VINCENT & MARIE | 1994-06-21 | 9247/0006 | $60000 |
| TOOMEY, GRETCHEN D TR | 1991-12-03 | 7778/0148 | $1 |
| TOOMEY, GRETCHEN D | 1988-07-27 | 6369/0015 | $1 |
| TOOMEY, MARTIN A JR & | 1986-07-25 | 5212/0007 | $105000 |
| EVERITT, WILLIAM T TR | 1984-11-29 | 4334/0035 | $128000 |
| BOUTIETTE, ALFRED | 1979-04-20 | 2903/0263 | $0 |
| As Built Cards:Click card # to view: | Card #1 | |

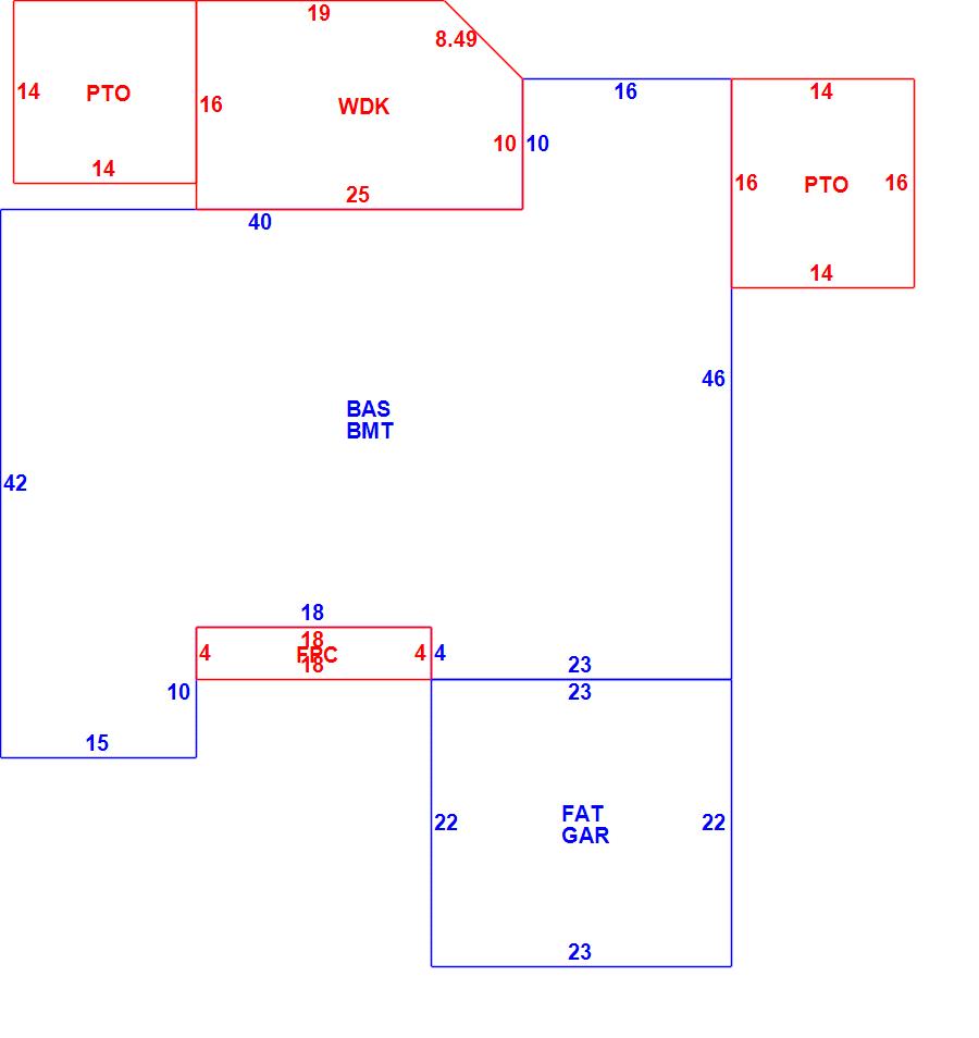
| B2N | Barn-any 2nd story area | FPC | Open Porch Concrete Floor | REF | Reference Only |
| BAS | First Floor, Living Area | FTS | Third Story Living Area (Finished) | SOL | Solarium |
| BMT | Basement Area (Unfinished) | FUS | Second Story Living Area (Finished) | SPE | Pool Enclosure |
| BRN | Barn | GAR | Garage | TQS | Three Quarters Story (Finished) |
| CAN | Canopy | GAZ | Gazebo | UAT | Attic Area (Unfinished) |
| CLP | Loading Platform | GRN | Greenhouse | UHS | Half Story (Unfinished) |
| FAT | Attic Area (Finished) | GXT | Garage Extension Front | UST | Utility Area (Unfinished) |
| FCP | Carport | KEN | Kennel | UTQ | Three Quarters Story (Unfinished) |
| FEP | Enclosed Porch | MZ1 | Mezzanine, Unfinished | UUA | Unfinished Utility Attic |
| FHS | Half Story (Finished) | PRG | Pergola | UUS | Full Upper 2nd Story (Unfinished) |
| FOP | Open or Screened in Porch | PRT | Portico | WDK | Wood Deck |
| PTO | Patio | ||||
Building |
Details |
Land |
|||
| Building value | $ 578,400 | Bedrooms | 3 Bedrooms | USE CODE | 1010 |
| Replacement Cost | $635,645 | Bathrooms | 2 Full-0 Half | Lot Size (Acres) | 1.47 |
| Model | Residential | Total Rooms | 6 Rooms | Appraised Value | $ 293,800 |
| Style | Ranch | Heat Fuel | Gas | Assessed Value | $ 293,800 |
| Grade | Average | Heat Type | Hot Air | ||
| Year Built | 1995 | AC Type | Central | ||
| Effective depreciation | 9 | Interior Floors | HardwoodCeram Clay Til | ||
| Stories | 1 Story | Interior Walls | Plastered | ||
| Living Area sq/ft | 2,270 | Exterior Walls | Wood Shingle | ||
| Gross Area sq/ft | 6,274 | Roof Structure | Gable/Hip | ||
| Roof Cover | Asph/F Gls/Cmp | ||||
| Code | Description | Units/SQ ft | Appraised Value | Assessed Value |
| BFA | Bsmt Fin-Avg | 1000 | $ 15,800 | $ 15,800 |
| PAT2 | Patio-Good | 224 | $ 1,900 | $ 1,900 |
| FOPC | Open Prch-roof, ceiling | 72 | $ 3,400 | $ 3,400 |
| GAR | Attached Garage | 506 | $ 17,000 | $ 17,000 |
| BMT | Basement-Unfinished | 2194 | $ 43,800 | $ 43,800 |
| WDCC | Deck composite no railings | 382 | $ 8,900 | $ 8,900 |
| PAT2 | Patio-Good | 196 | $ 2,200 | $ 2,200 |
| GEN | Emergency Generator | 1 | $ 5,600 | $ 5,600 |