
| Appraised Value | Assessed Value | |
| Building Value | $ 1,271,100 | $ 1,271,100 |
| Extra Features | $ 89,700 | $ 89,700 |
| Outbuildings | $ 166,600 | $ 166,600 |
| Land Value | $ 5,552,300 | $ 5,552,300 |
| Totals | $ 7,079,700 | $ 7,079,700 |
| 2026
C.O.M.M. FD Tax (Commercial) $ 0 C.O.M.M. FD Tax (Residential) $ 8,141.66 Community Preservation Act Tax $ 1,444.26 Town Tax (Commercial) $ 0 Town Tax (Residential) $ 48,141.96 Total: $ 57,727.88 |
2025
C.O.M.M. FD Tax (Commercial) $ 0 C.O.M.M. FD Tax (Residential) $ 7,691.43 Community Preservation Act Tax $ 1,392.48 Town Tax (Commercial) $ 0 Town Tax (Residential) $ 46,416.11 Total: $ 55,500.02 |
| Owner: | Sale Date | Book/Page: | Sale Price: |
| JG HULL FAMILY LLC | 2008-05-16 | C185974/0 | $1 |
| HULL, JOHN & GAIL TRS | 1999-09-10 | C154698/0 | $4450000 |
| JLD INVESTMENTS INC | 1996-06-15 | C141019/0 | $1625000 |
| JLD INVESTMENTS INC | 1996-06-15 | 10253/0006 | $1625000 |
| HINES, KENNETH A | 1986-03-19 | #D389256/0 | $0 |
| HINES, KENNETH A JR | 1979-11-26 | C80168/0 | $0 |
| HINES, KENNETH A JR & VIRGINIA G | 1978-03-24 | C73541/0 | $185000 |
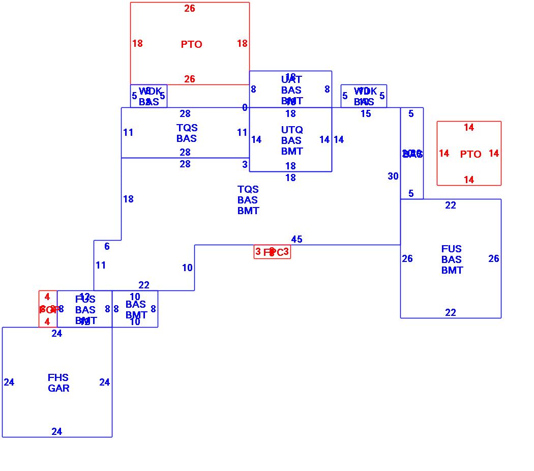
| As Built Cards:Click card # to view: | Card #1 | | Card #2 | |

| B2N | Barn-any 2nd story area | FPC | Open Porch Concrete Floor | REF | Reference Only |
| BAS | First Floor, Living Area | FTS | Third Story Living Area (Finished) | SOL | Solarium |
| BMT | Basement Area (Unfinished) | FUS | Second Story Living Area (Finished) | SPE | Pool Enclosure |
| BRN | Barn | GAR | Garage | TQS | Three Quarters Story (Finished) |
| CAN | Canopy | GAZ | Gazebo | UAT | Attic Area (Unfinished) |
| CLP | Loading Platform | GRN | Greenhouse | UHS | Half Story (Unfinished) |
| FAT | Attic Area (Finished) | GXT | Garage Extension Front | UST | Utility Area (Unfinished) |
| FCP | Carport | KEN | Kennel | UTQ | Three Quarters Story (Unfinished) |
| FEP | Enclosed Porch | MZ1 | Mezzanine, Unfinished | UUA | Unfinished Utility Attic |
| FHS | Half Story (Finished) | PRG | Pergola | UUS | Full Upper 2nd Story (Unfinished) |
| FOP | Open or Screened in Porch | PRT | Portico | WDK | Wood Deck |
| PTO | Patio | ||||
Building |
Details |
Land |
|||
| Building value | $ 1,271,100 | Bedrooms | 5 Bedrooms | USE CODE | 1010 |
| Replacement Cost | $1,842,138 | Bathrooms | 5 Full-1 Half | Lot Size (Acres) | 1.63 |
| Model | Residential | Total Rooms | 13 | Appraised Value | $ 5,552,300 |
| Style | Cape Cod | Heat Fuel | Propane | Assessed Value | $ 5,552,300 |
| Grade | Custom Plus | Heat Type | Hot Air | ||
| Year Built | 1928 | AC Type | Central | ||
| Effective depreciation | 31 | Interior Floors | Hardwood | ||
| Stories | 2 Stories | Interior Walls | Plastered | ||
| Living Area sq/ft | 5,267 | Exterior Walls | Wood Shingle | ||
| Gross Area sq/ft | 10,608 | Roof Structure | Gable/Hip | ||
| Roof Cover | Wood Shingle | ||||
| Code | Description | Units/SQ ft | Appraised Value | Assessed Value |
| FPL2 | Fireplace 1.5 stories | 2 | $ 8,300 | $ 8,300 |
| FPO | Ext FP Opening | 1 | $ 1,400 | $ 1,400 |
| BGR2 | 2 Stall Bmt Gar | 1 | $ 2,200 | $ 2,200 |
| BFA2 | Bsmt Fin-VG-Partitioned | 352 | $ 13,200 | $ 13,200 |
| GSQT | Guest Quarters-Wd Fm | 320 | $ 24,000 | $ 24,000 |
| SPL3 | Pool Gunite | 800 | $ 30,000 | $ 30,000 |
| BFA1 | Bsmt Fin-Good-Partitioned | 400 | $ 9,000 | $ 9,000 |
| DKAV | Dock-Ave | 1 | $ 72,000 | $ 72,000 |
| WDCK | Wood Decking w/railings | 90 | $ 1,200 | $ 1,200 |
| PATC | Conc Pavers W/Conc | 664 | $ 6,500 | $ 6,500 |
| FOP | Open Porch-roof-ceiling | 32 | $ 1,700 | $ 1,700 |
| GAR | Attached Garage | 576 | $ 14,100 | $ 14,100 |
| BMT | Basement-Unfinished | 2640 | $ 38,600 | $ 38,600 |
| PATC | Conc Pavers W/Conc | 1216 | $ 13,200 | $ 13,200 |
| WDC | Wood Deck w/o railings | 288 | $ 1,800 | $ 1,800 |
| GEN | Emergency Generator | 1 | $ 3,400 | $ 3,400 |
| FEPD | ENCL PORCH-DET STRUCT | 128 | $ 5,800 | $ 5,800 |
| FOPC | Open Prch-roof, ceiling | 24 | $ 1,200 | $ 1,200 |
| STRS | Stairs to Water | 18 | $ 1,400 | $ 1,400 |
| WDCK | Wood Decking w/railings | 544 | $ 7,300 | $ 7,300 |