
| Appraised Value | Assessed Value | |
| Building Value | $ 3,040,900 | $ 3,040,900 |
| Extra Features | $ 280,400 | $ 280,400 |
| Outbuildings | $ 180,400 | $ 180,400 |
| Land Value | $ 2,291,800 | $ 2,291,800 |
| Totals | $ 5,793,500 | $ 5,793,500 |
| 2026
C.O.M.M. FD Tax (Commercial) $ 0 C.O.M.M. FD Tax (Residential) $ 6,662.53 Community Preservation Act Tax $ 1,181.87 Town Tax (Commercial) $ 0 Town Tax (Residential) $ 39,395.80 Total: $ 47,240.20 |
2025
C.O.M.M. FD Tax (Commercial) $ 0 C.O.M.M. FD Tax (Residential) $ 6,454.26 Community Preservation Act Tax $ 1,168.50 Town Tax (Commercial) $ 0 Town Tax (Residential) $ 38,950.06 Total: $ 46,572.82 |
| Owner: | Sale Date | Book/Page: | Sale Price: |
| OCONNOR, CHRISTOPHER B & MARY E W | 2010-11-15 | C192938/0 | $2700000 |
| LANGWAY, JAMES F | 2006-02-01 | C179172/0 | $100 |
| LANGWAY, JAMES F & DEIRDRE A | 2001-07-19 | C162195/0 | $650000 |
| HURLEY, PATRICIA R TR | 1998-12-24 | C151422/0 | $386000 |
| OSBORN, DONALD R | 1989-07-15 | C118028/0 | $1 |
| MELLON, PAUL | 1986-12-15 | C109139/0 | $1 |
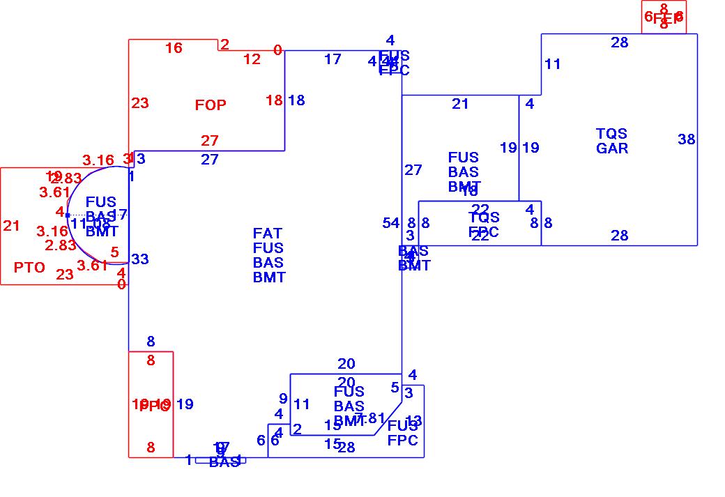
| As Built Cards:Click card # to view: | Card #1 | | Card #2 | |

| B2N | Barn-any 2nd story area | FPC | Open Porch Concrete Floor | REF | Reference Only |
| BAS | First Floor, Living Area | FTS | Third Story Living Area (Finished) | SOL | Solarium |
| BMT | Basement Area (Unfinished) | FUS | Second Story Living Area (Finished) | SPE | Pool Enclosure |
| BRN | Barn | GAR | Garage | TQS | Three Quarters Story (Finished) |
| CAN | Canopy | GAZ | Gazebo | UAT | Attic Area (Unfinished) |
| CLP | Loading Platform | GRN | Greenhouse | UHS | Half Story (Unfinished) |
| FAT | Attic Area (Finished) | GXT | Garage Extension Front | UST | Utility Area (Unfinished) |
| FCP | Carport | KEN | Kennel | UTQ | Three Quarters Story (Unfinished) |
| FEP | Enclosed Porch | MZ1 | Mezzanine, Unfinished | UUA | Unfinished Utility Attic |
| FHS | Half Story (Finished) | PRG | Pergola | UUS | Full Upper 2nd Story (Unfinished) |
| FOP | Open or Screened in Porch | PRT | Portico | WDK | Wood Deck |
| PTO | Patio | ||||
Building |
Details |
Land |
|||
| Building value | $ 3,040,900 | Bedrooms | 5 Bedrooms | USE CODE | 1010 |
| Replacement Cost | $3,416,734 | Bathrooms | 5 Full-1 Half | Lot Size (Acres) | 1.15 |
| Model | Residential | Total Rooms | 12 Rooms | Appraised Value | $ 2,291,800 |
| Style | Cape Cod | Heat Fuel | Oil | Assessed Value | $ 2,291,800 |
| Grade | Luxury | Heat Type | Hot Air | ||
| Year Built | 2002 | AC Type | Central | ||
| Effective depreciation | 11 | Interior Floors | Hardwood | ||
| Stories | 2 Stories | Interior Walls | Plastered | ||
| Living Area sq/ft | 8,184 | Exterior Walls | Wood Shingle | ||
| Gross Area sq/ft | 16,782 | Roof Structure | Gable/Hip | ||
| Roof Cover | Wood Shingle | ||||
| Code | Description | Units/SQ ft | Appraised Value | Assessed Value |
| FPL2 | Fireplace 1.5 stories | 4 | $ 21,400 | $ 21,400 |
| GAR | Attached Garage | 1140 | $ 30,700 | $ 30,700 |
| BMT | Basement-Unfinished | 3379 | $ 62,100 | $ 62,100 |
| FOPC | Open Prch-roof, ceiling | 515 | $ 16,900 | $ 16,900 |
| SPL3 | Pool Gunite | 714 | $ 46,200 | $ 46,200 |
| PHS2 | Pool Hs/Avg,plumb.lts,heat | 456 | $ 74,500 | $ 74,500 |
| FOPD | FOP-CONCRETE-DET | 528 | $ 15,800 | $ 15,800 |
| FEP | Enclosed porch-roof,ceiling | 48 | $ 4,600 | $ 4,600 |
| FOP | Open Porch-roof-ceiling | 539 | $ 18,400 | $ 18,400 |
| PATC | Conc Pavers W/Conc | 325 | $ 4,700 | $ 4,700 |
| PATC | Conc Pavers W/Conc | 1338 | $ 16,800 | $ 16,800 |
| WDC | Wood Deck w/o railings | 480 | $ 7,700 | $ 7,700 |
| SPH2 | Pool Heater 500-799sf pool | 1 | $ 2,900 | $ 2,900 |
| SPC1 | Pool Cover-Automatic-Avg | 714 | $ 11,800 | $ 11,800 |
| BFA2 | Bsmt Fin-VG-Partitioned | 2366 | $ 114,700 | $ 114,700 |
| BFA2 | Bsmt Fin-VG-Partitioned | 240 | $ 11,600 | $ 11,600 |