
| Appraised Value | Assessed Value | |
| Building Value | $ 1,800,600 | $ 1,800,600 |
| Extra Features | $ 82,300 | $ 82,300 |
| Outbuildings | $ 239,300 | $ 239,300 |
| Land Value | $ 5,671,900 | $ 5,671,900 |
| Totals | $ 7,794,100 | $ 7,794,100 |
| 2026
C.O.M.M. FD Tax (Residential) $ 8,963.22 Community Preservation Act Tax $ 1,590 Town Tax (Residential) $ 52,999.88 Total: $ 63,553.10 |
2025
C.O.M.M. FD Tax (Commercial) $ 0 C.O.M.M. FD Tax (Residential) $ 8,554.85 Community Preservation Act Tax $ 1,548.80 Town Tax (Commercial) $ 0 Town Tax (Residential) $ 51,626.66 Total: $ 61,730.31 |
| Owner: | Sale Date | Book/Page: | Sale Price: |
| BAKER, PATRICIA TR | 2001-02-28 | 13600/0151 | $0 |
| HOGAN, DAVID TR | 1998-08-17 | 11639/0060 | $4125000 |
| AMERICAN GARTER CO INC | 1994-04-29 | 9167/0345 | $1 |
| BERKELHAMMER, ROBERT B TR | 1994-04-15 | 9108/0009 | $1010000 |
| LOTUFF, JOSEPH P & DONNA M | 1980-12-23 | 3214/0183 | $0 |
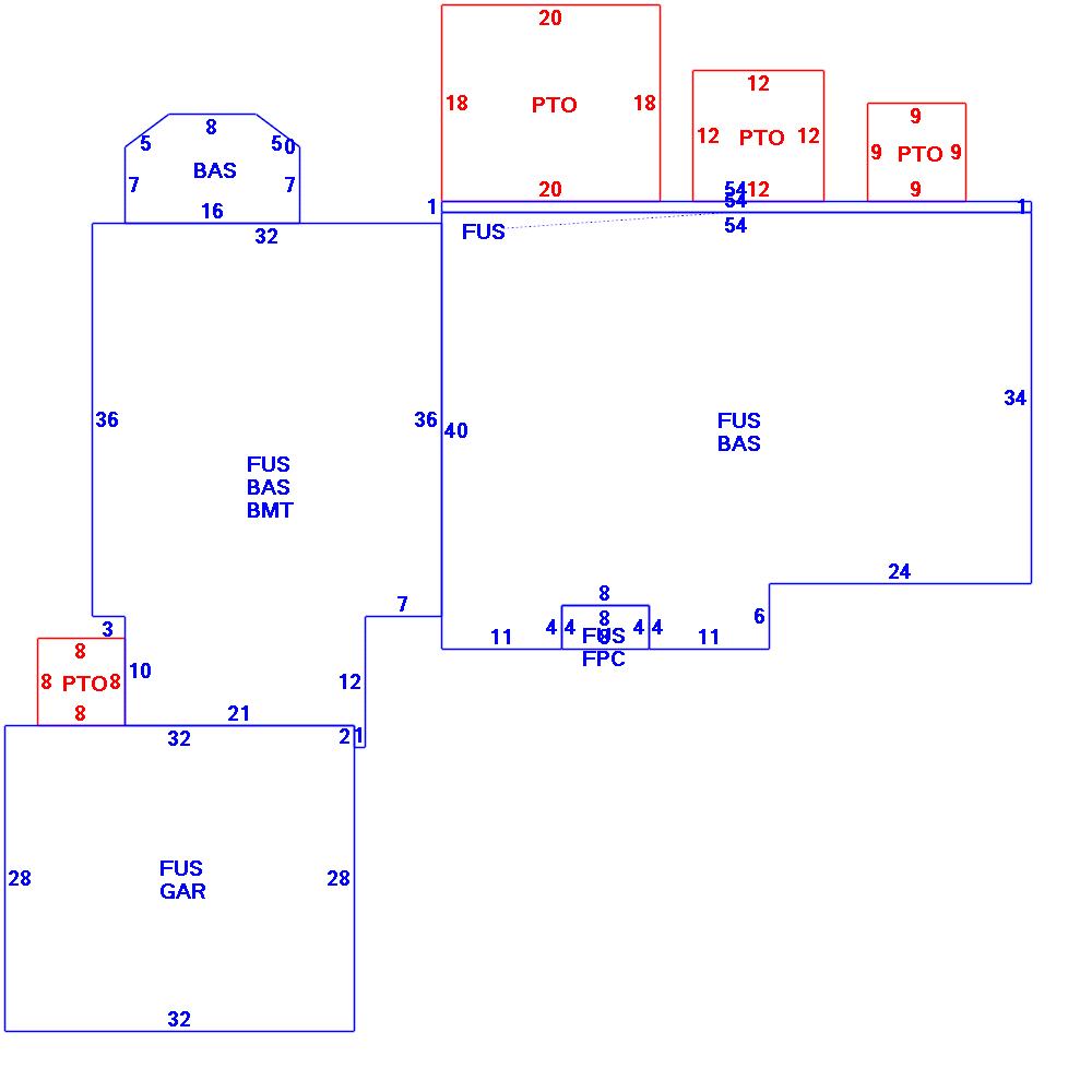
| As Built Cards:Click card # to view: | Card #1 | |

| B2N | Barn-any 2nd story area | FPC | Open Porch Concrete Floor | REF | Reference Only |
| BAS | First Floor, Living Area | FTS | Third Story Living Area (Finished) | SOL | Solarium |
| BMT | Basement Area (Unfinished) | FUS | Second Story Living Area (Finished) | SPE | Pool Enclosure |
| BRN | Barn | GAR | Garage | TQS | Three Quarters Story (Finished) |
| CAN | Canopy | GAZ | Gazebo | UAT | Attic Area (Unfinished) |
| CLP | Loading Platform | GRN | Greenhouse | UHS | Half Story (Unfinished) |
| FAT | Attic Area (Finished) | GXT | Garage Extension Front | UST | Utility Area (Unfinished) |
| FCP | Carport | KEN | Kennel | UTQ | Three Quarters Story (Unfinished) |
| FEP | Enclosed Porch | MZ1 | Mezzanine, Unfinished | UUA | Unfinished Utility Attic |
| FHS | Half Story (Finished) | PRG | Pergola | UUS | Full Upper 2nd Story (Unfinished) |
| FOP | Open or Screened in Porch | PRT | Portico | WDK | Wood Deck |
| PTO | Patio | ||||
Building |
Details |
Land |
|||
| Building value | $ 1,800,600 | Bedrooms | 5 Bedrooms | USE CODE | 1010 |
| Replacement Cost | $2,069,707 | Bathrooms | 4 Full-2 Half | Lot Size (Acres) | 1.91 |
| Model | Residential | Total Rooms | 11 Rooms | Appraised Value | $ 5,671,900 |
| Style | Colonial | Heat Fuel | Oil | Assessed Value | $ 5,671,900 |
| Grade | Custom Minus | Heat Type | Hot Air | ||
| Year Built | 1995 | AC Type | Central | ||
| Effective depreciation | 13 | Interior Floors | Hardwood | ||
| Stories | 2 Stories | Interior Walls | Drywall | ||
| Living Area sq/ft | 7,846 | Exterior Walls | Wood Shingle | ||
| Gross Area sq/ft | 10,797 | Roof Structure | Gable/Hip | ||
| Roof Cover | Asph/F Gls/Cmp | ||||
| Code | Description | Units/SQ ft | Appraised Value | Assessed Value |
| FPL3 | Fireplace 2 story | 1 | $ 6,100 | $ 6,100 |
| SPL3 | Pool Gunite | 392 | $ 14,900 | $ 14,900 |
| BFA | Bsmt Fin-Avg | 1374 | $ 20,800 | $ 20,800 |
| TEN | Tennis Court 7200sf-Concr | 7200 | $ 20,700 | $ 20,700 |
| PATS | Patio-Concrete-Stamped | 800 | $ 12,400 | $ 12,400 |
| FOPC | Open Prch-roof, ceiling | 32 | $ 1,800 | $ 1,800 |
| GAR | Attached Garage | 896 | $ 24,700 | $ 24,700 |
| BMT | Basement-Unfinished | 1374 | $ 28,900 | $ 28,900 |
| DKHD | Dock-Heavy | 1 | $ 172,200 | $ 172,200 |
| FNC4 | Fence-Chain Link 8' | 360 | $ 5,200 | $ 5,200 |
| FNC9 | Fence Gate 10' | 1 | $ 400 | $ 400 |
| SPH1 | Pool Heater <500sf pool | 1 | $ 1,300 | $ 1,300 |
| LDNG | Wood Landing at Water | 168 | $ 2,900 | $ 2,900 |
| SOL3 | Solar PV Panels 72 - 96 | 79 | $ 0 | $ 0 |
| PATS | Patio-Concrete-Stamped | 649 | $ 9,300 | $ 9,300 |